人保无敌宝宝2.0少儿重疾险:这份给孩子的保护伞,到底值不值得入手?
很多父母都在问,有没有一款既靠谱又全面的少儿重疾险?
人保寿险新推出的无敌宝宝2.0少儿重疾险,最近在家长圈里热度很高。
正所谓,给宝宝最好的,从一份周全的保障开始!
今天,我们就来全面解析这款产品。看看它到底保什么?值不值得买?
无敌宝宝2.0到底保什么?
值不值得买?三大角度全面分析
健康告知解读:到底严不严?
奶爸总结
一、无敌宝宝2.0到底保什么?
老规矩,先来看看这款产品具体长什么样!

人保无敌宝宝2.0少儿重疾险,是一款专为0-17岁儿童设计的重疾保险。它提供四种保障计划,满足不同家庭的需求。
投保规则很灵活
孩子0-17岁都能投保。保障期限到23岁。缴费期也是交到23岁。等待期90天。最高保额根据计划不同,从60万到80万。
四种计划怎么选?
计划1最基础,只保重疾和罕见病。计划2增加了轻症、中症保障。计划3增加了少儿特定疾病保障。计划4最全面,轻症、中症、少儿特疾全都包含。
以50万保额为例,0岁男孩投保计划1,年保费仅470元;计划4年保费755元。女孩稍贵,但也在可接受范围内。
保障项目详解
重疾保障覆盖125种疾病,赔付一次。轻症保障40种疾病,最多赔5次。中症保障20种疾病,最多赔3次。
少儿特定疾病额外赔20种,确诊后再赔50万。少儿罕见病额外赔20种,也赔50万。
最贴心的是重疾持续治疗保险金。确诊重疾后,每年赔10万,最多赔5年。这能有效缓解家庭长期治疗的经济压力。
还有少儿成长发育疾病保障,覆盖2种关键疾病,赔10万。
身故保险金返还已交保费。被保险人豁免功能也很实用,确诊轻症、中症或重疾后,后续保费不用再交,保障继续有效。
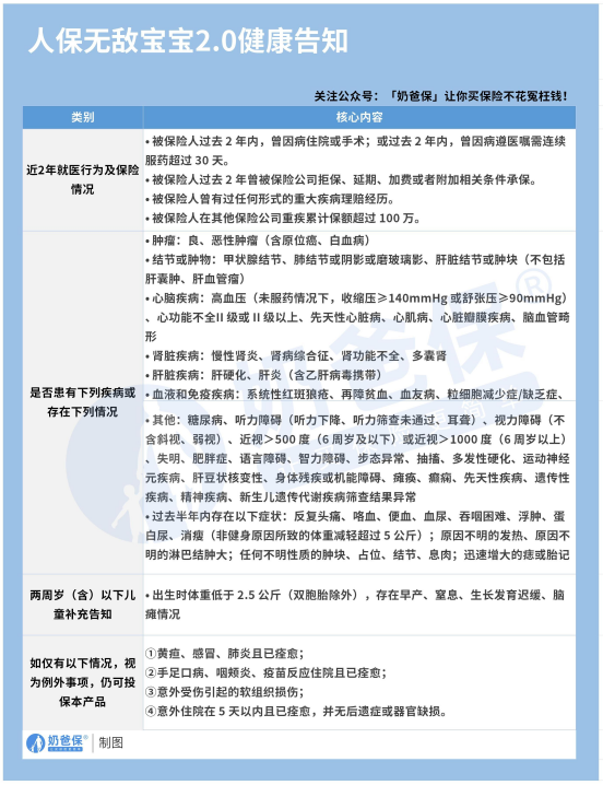
二、健康告知解读:到底严不严?
买保险,健康告知是关键一环。那么,人保无敌宝宝2.0的健康告知到底严不严?
这些情况需要告知:
近2年内因病住院或手术,连续服药超过30天。曾被保险公司拒保、延期、加费。有过重大疾病理赔经历。在其他公司重疾险保额超过100万。
这些疾病需要留意
肿瘤类:包括良恶性肿瘤、原位癌、白血病。结节类:甲状腺结节、肺结节、肝脏结节。
心脑疾病:高血压、先天性心脏病、心肌病等。肾脏疾病:慢性肾炎、肾功能不全等。肝脏疾病:肝硬化、肝炎(含乙肝携带)。
其他疾病:糖尿病、听力视力障碍、智力障碍、先天性疾病等。
这些症状也要注意
过去半年内出现反复头痛、咯血、便血、血尿等。不明原因的发热、淋巴结肿大。任何不明性质的肿块、结节、息肉。
针对幼儿的特殊要求
2周岁以下儿童,出生体重低于2.5公斤。有早产、窒息、生长发育迟缓、脑瘫情况的需要告知。
但也有宽松的一面
产品列明了例外事项。这些情况仍可投保:黄疸、感冒、肺炎且已痊愈。手足口病、咽颊炎、疫苗反应住院且已痊愈。意外受伤引起的软组织损伤。意外住院5天以内且已痊愈。
从整体看,健康告知涵盖范围较广,但例外条款也给了部分孩子投保机会。
三、值不值得买?三大角度全面分析
品牌优势明显
人保寿险是国内保险业的国家队。成立早,实力强,网点多,服务可靠。
根据2023年数据,人保集团保费规模超6000亿元,选择大公司,理赔更安心。
保障内容到位
覆盖125种重疾、40种轻症、20种中症。
还专门针对儿童,设置了20种少儿特疾和20种罕见病。特别是重疾持续治疗保险金,非常实用。
数据显示,儿童重疾治疗周期通常需要3-5年。这项保障正好覆盖这个关键期。
保费性价比高
0岁男孩,最全面的计划4,年保费仅755元。
平均每天2元左右。用一杯奶茶的钱,给孩子换来50万的重疾保障。
相比其他少儿重疾险,无敌宝宝2.0在同等保障下,价格很有竞争力。
四、奶爸总结
人保无敌宝宝2.0少儿重疾险,保障全面,品牌可靠,价格亲民。
特别是针对儿童常见重疾,提供了全方位保障。
每个孩子都是父母的心头肉。给他们最好的保护,是我们的共同心愿。
一份合适的重疾险,不能避免疾病,但能在风雨来时,为家庭撑起一把保护伞。
奶爸也给大家推荐几款优质的重疾险产品:
1、君龙人寿超级玛丽15号
第一,结节保障超全面
自带保障在原有肺结节基础上,拓展到乳腺/甲状腺结节,范围更广了。
可以说是目前市场上,少有的三大高发结节都有保障的产品。
第二,癌症保障丰富
超玛15号的癌症保障,从早期到晚期,都安排得妥妥的。
本身自带癌症拓展金,
首次确诊原位癌/轻度癌症后,确诊恶性肿瘤—重度,额外赔50%。
如果觉得不够,还可以附加以下保障:
癌症津贴或癌症多次赔(二选一):间隔一定周期后,可以赔一笔钱用于癌症持续治疗,癌症津贴有次数限制,多次赔则不限次数。
癌症重度特药治疗金:确诊癌症后需要吃高价特药,做过相关手术可以赔50%保额。

第三,重疾多次赔灵活选
重疾多次赔可以按需选择:
65周岁版,要求是65岁前确诊,额外赔2次,每次赔120%保额;
另一版则是不限年龄,额外赔2次,每次赔120%保额。

同种不同种都赔,且同种间隔周期短,只要2年
像心脏病术后复发了也能保,不用怕赔过一次就没保障了。
【适合人群】
看中结节、癌症保障,预算不多的朋友。
2、复星联合达尔文12号
第一,自带意外重疾额外赔和住院津贴。
前者因为意外导致首次重疾,可多赔35%基本保额。
等于一张保单覆盖重疾+意外,且是保至终身的双重保障!
后者在60周岁前未发生重疾,60岁后确诊,每天给付0.1%基本保额作为住院津贴。
人一辈子不一定会得重疾,但60岁后难免因小病小痛住院,
达尔文12号这个保障,可以让不确定的赔付变得更确定。
不过,这里需要注意的是,如果后续重疾/身故/全残,
会扣掉累计已给付的住院津贴金额后,再赔付。
第二,可选责任丰富
达尔文12号多重附加保障:
重疾多次赔:分65周岁版和终身版(二选一),满足多种人群需要;
重疾保费补偿:缴费期内发生重疾返还保费,实现“重疾免单”;
疾病关爱金/顶梁柱关爱保险金:家庭责任最重阶段赔更多;
癌症津贴:癌症间隔一定周期就能获得一笔理赔金。
第三,理赔门槛更低
5种特定重疾(如严重心肌炎)、原位癌、癌症津贴赔付,都比同类产品更宽松。
【适合人群】
看重理赔门槛、重疾返还保费的朋友
3、复星联合医联有盟
第一,轻中症保障灵活
必选保障是重疾,像轻中症保障、身故保障,可以加钱获得。
如果预算有限,也可以只买个重疾,先把大病保障做好;
如果预算多一点,建议大家还是要附加轻中症保障。
第二,自带一般医疗金
医联有盟自带医疗金,非常实用:
保单前5年,每年提供报销额度=0.5%*保额,100%报销,
未用完可累计,终身有效,身故/全残一次性赔剩余额度!

像买药、体检、看牙等日常开支,都能用上。
可以说是实打实把钱返还给客户使用!
第三,健康告知非常宽松
健康告知只有4条:
比如过去1年内的检查异常、是否有被医生建议住院或手术;
过去2年内的手术情况以及过去5年内的疾病情况。
针对非常高发的甲状腺/乳腺/肺结节,没有问询是否有进行手术,也没有问询是否多发,
只要结节等级在3级以内,结节直径符合要求,就有机会标体承保!
就连癌症,如果5年前已经治愈,没有复发和转移,
同时不涉及其他健康告知,也有机会投保!
【适合人群】
有健康异常的、注重就医资源和健康管理,看中产品实用性的朋友。
4、瑞华健康华佗1号康泰版
第一,基础保障扎实
轻中重疾保障都涵盖了,且轻症+中症赔付次数共7次,
目前市场上赔付次数算比较高的。
且重疾赔完,轻中症不分组还能继续赔,
不分组的好处就在于,赔付规则更宽松。
第二,性价比高
同样50万保额,保终身,基础保障,分30年交,
30岁人群投保华佗1号康泰版,比超级玛丽和达尔文便宜100元/年!
30年下来立省3000块!
第三,可选保障丰富
如果预算比较多,还可以附加:
重疾多次赔、疾病关爱金、癌症津贴、重疾保费补偿金和身故保障。
都是目前市场上热门可选保障内容,实用性强。
【适合人群】
追求高性价比、看中基础保障全面的朋友。
微信扫一扫
微信扫一扫
关注微信
客服热线
奶爸保

