买保险,既要靠谱,又要划算,这是大多数人挑选产品时的核心诉求,
而中意人寿推出的“臻享一生(金玺版)终身寿险”,在保障与理财的平衡上给出了一份亮眼答卷。
最近不少朋友都在咨询这款产品,它和传统寿险相比,不仅能提供终身身故保障,还附带稳健的财富增值功能,
今天奶爸就从产品优缺点、保险公司实力、适配人群等方面展开分析,帮大家理清它到底值不值得入手。
一、中意臻享一生(金玺版)优缺点大揭秘

1、优点
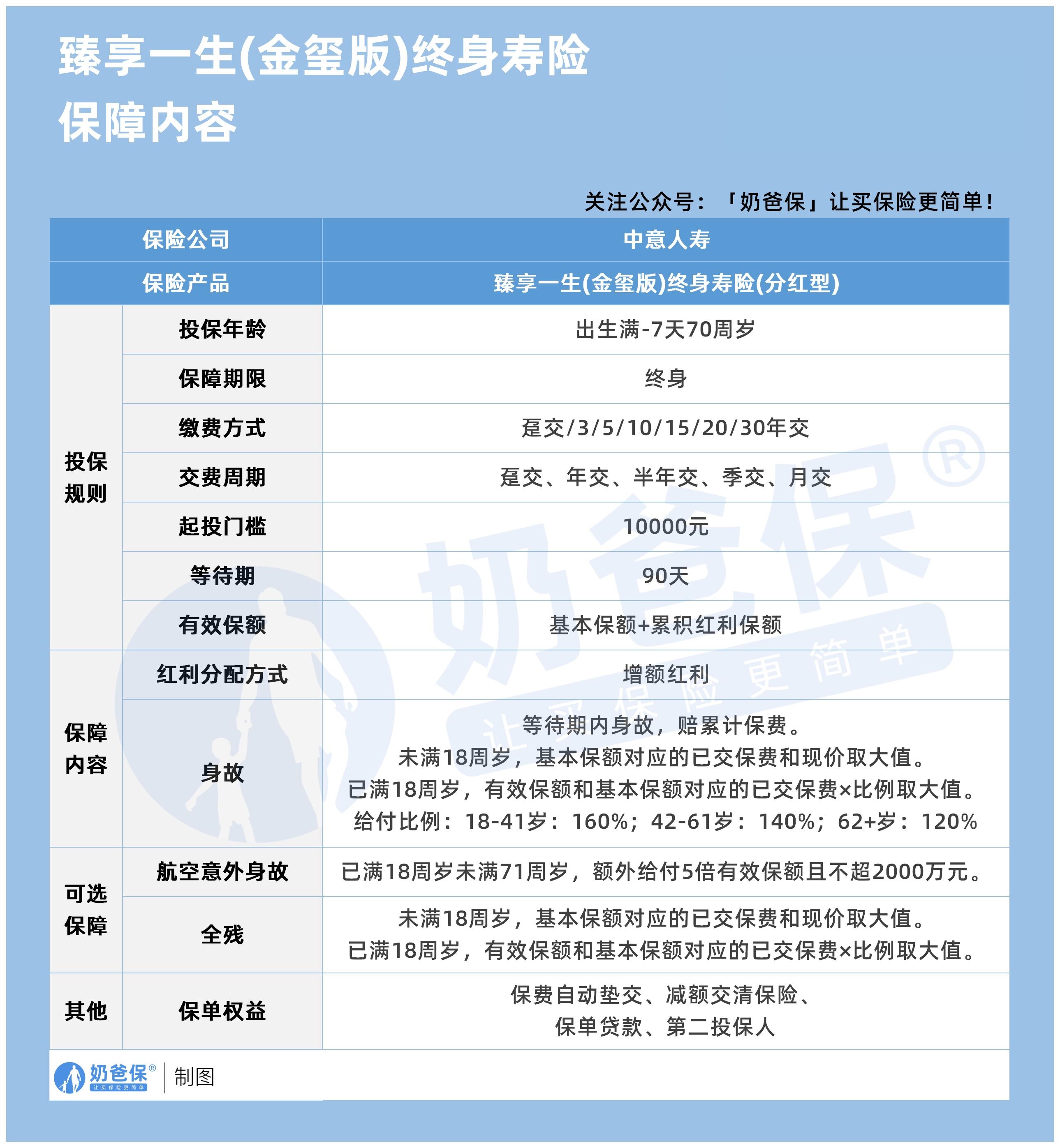
首先是投保门槛低且缴费方式灵活,覆盖人群十分广泛。
从出生满7天到70周岁的人都能投保,无论是给新生儿规划长远保障,还是给中老年群体补充财富传承工具都能适配。
保障期限为终身,能为被保险人提供贯穿一生的风险保障与财富积累空间。
缴费选择更是丰富,
既可以一次性交清保费,也能选择3年、5年、10年、15年、20年、30年的方式。
还支持年交、半年交、季交、月交,方便不同收入结构的家庭根据自身情况规划。
起投门槛仅1万元,大多数普通家庭都能承担,
且等待期仅90天,远低于部分寿险产品180天的等待期,能让保障更快生效。
身故保障的设置也十分贴心,
针对不同年龄段给出了差异化的赔付方案:
18岁前若不幸身故,将赔付已交保费与现金价值中的较大者,充分保障投保人的资金安全;
18岁后身故,则按有效保额与已交保费乘以对应比例中的较大者赔付,兼顾了不同人生阶段的责任需求,
比如年轻人承担家庭经济支柱角色时能获得更高的赔付杠杆。
最后是特色保障。
可选附加航空意外保障,
18-71周岁期间因航空意外身故,可额外赔付5倍有效保额,最高赔付2000万元,
适合经常出差、出行依赖航空交通的人群。
同时还涵盖全残保障,赔付标准与身故保障完全一致,
从身故和全残两个维度为被保险人提供风险兜底,避免因意外导致家庭经济崩塌。
2、缺点
一方面,前期现金价值积累较慢,短期回报能力不足。
增额终身寿险的核心优势在于长期财富增值,这款产品也不例外,其现金价值在投保后的前几年处于较低水平,通常需要持有10年以上才能实现显著增长。
如果投保人追求短期高回报,或者计划在5年内动用大额资金,这款产品的流动性和短期收益表现可能无法满足需求。
另一方面,保障功能相对基础,身故杠杆低于纯保障型寿险。
作为兼顾理财属性的寿险产品,它的设计重心更偏向财富增值,因此身故赔付的杠杆比例低于专门的定期寿险。
对于刚步入社会、承担家庭经济责任但预算有限,急需高额身故保障的年轻人来说,纯保障型定期寿险的性价比更高,这款产品难以满足其对高杠杆保障的核心需求。
二、公司实力背书:稳健运营,资金安全有保障
挑选保险产品,保险公司的实力是重要考量因素,毕竟长期寿险的保障和收益兑现需要依赖保司的持续运营能力。

中意人寿成立于2002年,
由中国石油天然气集团有限公司和意大利忠利保险集团合资组建,
两大股东均为世界500强企业,强大的股东背景为公司的稳健发展奠定了坚实基础。
公司注册资本达37亿元,在国内寿险行业中处于较高水平,充足的资本金能增强公司应对风险的能力。
从核心运营指标来看,

最新核心偿付能力充足率超过200%,综合偿付能力充足率超过300%,
远高于监管规定的核心偿付能力充足率不低于50%、综合偿付能力充足率不低于100%的标准,
意味着公司具备充足的资金偿还债务,能为保单持有人的权益提供可靠保障。
意大利忠利保险集团拥有近200年的保险经营历史,是全球最大的保险和资产管理公司之一,
为中意人寿带来了丰富的国际运营经验和先进的风险管理理念。
此外,中意人寿连续多年获得国际权威评级机构惠誉授予的“A-”财务实力评级,
这一评级在国内合资寿险公司中较为罕见,充分证明了其财务稳健性和风险管控能力,也让投保人的资金安全更有底气。
三、适配人群画像
1、追求稳健理财的人群尤为适配。
对于厌倦了股市、基金等金融产品波动,希望寻找安全可靠的财富增值渠道的人来说,
这款产品的保额增长写入合同,能实现财富的确定性增值,同时还能获得终身寿险保障,一举两得。
2、有养老规划需求的人群也能从中受益。
投保人可以通过长期持有产品,让现金价值不断积累,
等到退休后,通过减保的方式提取部分现金价值,补充养老金缺口,提升退休后的生活品质。
比如30岁男性年交10万元,选择10年缴费,
到60岁退休时,现金价值已积累到较高水平,每年减保提取一定金额,可有效覆盖养老期间的日常开支。
3、需要财富传承的人群同样适合。
通过指定保单受益人,投保人可以将积累的财富精准、高效地传承给指定继承人,避免因法定继承产生的纠纷,
同时还能减少财富传承过程中的损耗,实现家族财富的平稳交接,尤其4、有一定资产规模的家庭也可以买。
4、有中长期财务目标的人群也可投保。
比如为子女准备教育金、婚嫁金等,
通过提前投保并长期持有,利用产品的稳健增值属性实现专款专用,避免资金被挪用,确保在子女需要资金时能及时兑现。
以5岁儿童为例,家长年交5万元,选择20年缴费,
等到孩子18岁上大学时,可通过减保提取教育金,25岁婚嫁时再提取部分资金,满足不同阶段的财务需求。
四、奶爸总结
中意臻享一生(金玺版)终身寿险精准契合了“保障+理财”的双重需求,
既提供了终身身故和全残保障,又能实现财富的稳健增值,再加上中意人寿强大的公司实力背书,整体表现较为优质。
但它也存在前期现金价值增长慢、身故杠杆较低的局限,并非适合所有人群。
奶爸也给大家推荐几款目前值得选择的终身寿险产品:
1、如意尊(泰来2026)
出自信泰人寿,妥妥的【快速收益黑马】。
30岁女性,5年交,年交10万,
缴费期刚结束,就已经回本了!
保单第10年,复利IRR>1.6%,就跟存个国债差不多的感觉。
如果后续没有更好的选择,还可以继续存着复利增值,最高达1.95%!
【适用人群】
看中回本速度,打算当国债来用,又或者是工薪族想存钱的朋友。
2、福有余2025
太平洋人寿承保的大品牌产品,老七家出品,保司实力不用多说。
合同期内就可以减保,而这款产品封闭期也短:
30岁女性,5年交,年交10万,回本只要5年,
搭配减保规则来看,资金使用超级灵活!
收益也在线:
长期复利IRR最高达1.91%。
【适用人群】
看中品牌实力、偏好短期回本、预算有限的月光族。
3、守护神5.0尊享版
这款产品出自爱心人寿,产品收益和如意尊(泰来2026)差不多。
30岁女性,5年交,年交10万,也是保单第5年回本,
保单第1年复利IRR接近1.6%,最高复利IRR接近1.95%
【适用人群】
看中回本速度快、整体收益还不错的朋友。
4、岁岁享3.0
出自中荷人寿,和前面几款有点不同,
这款是税优产品,最高可抵扣个税2400元/年。
还提供护理保障,确诊合同约定特疾,可以获得一笔护理金。
真的就是节税+保障+增值三合一!
收益也不错的:
30岁女生,年交2400元交10年,按3级(20%税率)来算:
每年可节税480元,累计节税4800元,
保单第10年,复利IRR(含节税)达4.251%,非常高!
【适用人群】
准备即将年底了,有节税需求的朋友,可以着手安排一波!
想要了解产品详细信息的朋友,也可以私聊奶爸~
微信扫一扫
微信扫一扫
关注微信
客服热线
奶爸保

