在保险市场里,“相互制”保险总带着点神秘感,信美相互作为国内首家相互制寿险机构,不少人会问:
它到底靠不靠谱?旗下又有哪些产品值得入手?
下面奶爸就来好好扒一扒。
一、信美相互保险可靠吗?
信美相互的“出身”很特别,
它是2017年5月经原保监会批准成立的国内首家相互制人寿保险组织,
没有传统股东,而是由全体长期保单持有者(会员)共同拥有。
这种模式在国外很成熟,
比如美国的State Farms、日本的明治安田生命都是相互制巨头,
2008年金融危机时,相互制保险机构的市场份额还逆势增长,足以见其抗风险能力。
从资金背景看,
信美相互的发起出资方阵容很亮眼,蚂蚁科技集团(原蚂蚁金服)、天弘基金、汤臣倍健等企业都是重要参与方,
2025年1月还新增了3.25亿元运营资金,注册资本增至15.01亿元,资本实力在不断夯实。
大家最关心的偿付能力和风险评级也有稳:

2025年二季度,信美相互的综合偿付能力充足率达184.58%,核心偿付能力充足率135.80%,都远超监管要求的100%和50%红线;
风险综合评级也从之前的BB升至BBB级,经营稳定性在持续提升。
简单来说,
就是这家公司有钱赔、也赔得起,大家不用太担心理赔时“掉链子”。
作为相互制机构,
信美相互的会员还能参与公司管理、分享经营盈余,
这种“共建共享”的模式也让它更注重长期服务和口碑,毕竟会员就是“主人”,服务不好自己也会受影响。
二、信美相互保险旗下哪些产品值得买?
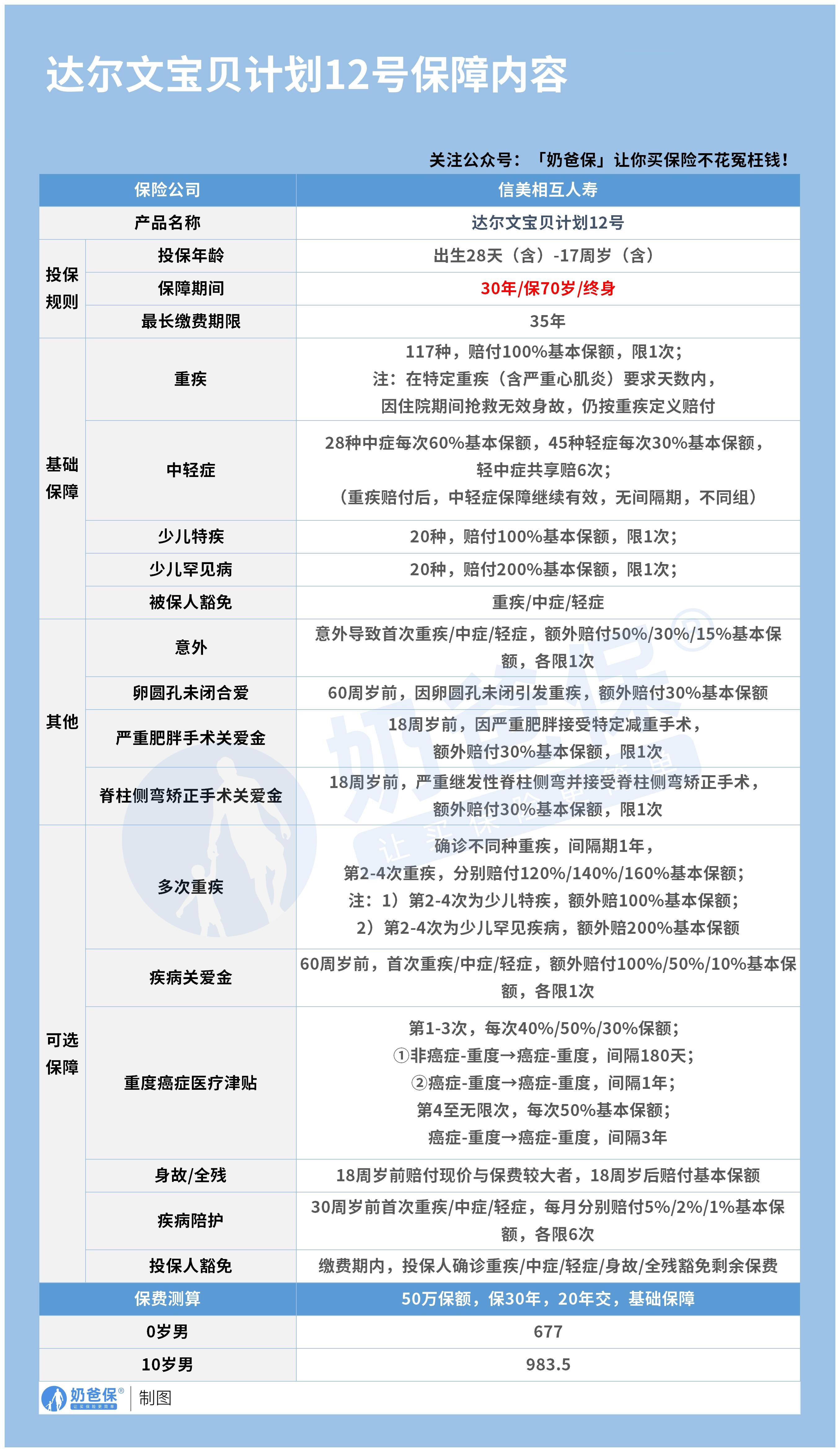
了解了公司靠谱,再来看看它家的明星产品——达尔文宝贝计划12号少儿重疾险,
这款产品在少儿重疾险市场里算是“黑马”级别,
尤其在先天性疾病保障上,直接打破了行业常规。

1、基础保障:从基础到创新,面面俱到
它的基础保障就很扎实:
120种重疾赔1次,20种少儿特疾额外赔100%保额,20种罕见病额外赔200%保额。
举个例子,
孩子不幸确诊白血病(少儿特疾),买50万保额能直接赔100万;
要是得了戈谢病(少儿罕见病),能赔150万。
中症赔60%、轻症赔30%,还不分组、没间隔期,理赔门槛很低。
最让人惊喜的是先天性疾病保障。
要知道,国内出生缺陷发生率约5.6%,每20个新生儿就有1个可能面临风险,而传统重疾险大多把先天性疾病列为免责。
但达尔文宝贝计划12号只要投保前没发现,孩子3岁后确诊部分先天疾病导致的重疾,就能正常理赔。
还有几个细节特别贴心:
比如针对新生儿高发的“卵圆孔未闭”(发生率75%-80%),只要孔径不超过3mm,能按标准体投保,
且60岁前因此引发重疾,还能额外赔30%保额;
像严重心肌炎这类急性病,就算没撑够90天就身故,也能按重疾理赔,不会因为条款“卡脖子”。
2、可选责任:花小钱办大事,灵活度拉满
预算充足可附加疾病陪护金:
孩子30岁前确诊重疾、中症或轻症,每月能额外领5%、2%、1%的保额,最多领6个月。
比如买50万保额,重疾陪护金每月能拿2.5万,6个月就是15万,
这笔钱可以用来补收入损失、请护工,特别实在,而且附加成本很低,每年就几十块钱。
还有癌症多次赔,采用“无限赔”机制:
第1-3次分别赔40%、50%、30%,之后每3年还处于癌症状态再赔50%,能很好地应对儿童癌症的长期治疗压力。
3、保费:性价比碾压同类
价格方面,达尔文宝贝计划12号也很有优势。
以0岁男宝为例,买50万保额保30年,选择20年交,每年只要677元;
要是选择保终身,30年交每年也才2732.5元,比市面上的青云卫6号每年能省四五百。
就算给10岁女童买50万保额保终身,20年交基础责任每年也才3500元左右,叠加疾病关爱金后年交约4500元,普通家庭也能负担得起。
三、奶爸总结
信美相互作为国内首家相互制寿险机构,背景扎实、偿付能力达标、风险评级向好,运营模式也决定了它更注重长期服务,可靠性是经得起推敲的。
而达尔文宝贝计划12号作为它家的王牌少儿重疾险,在保障创新(先天性疾病、卵圆孔未闭)、责任实用性(陪护金、癌症多次赔)、价格也实惠。
尤其适合这几类家长给孩子投保:
担心孩子先天疾病风险,想给孩子更全面保障的;
预算有限但想要高保额、全责任的;
孩子体检有卵圆孔未闭、早产等小异常,被其他产品拒保的。
如果大家挑选保险有什么困难,可以扫码关注:奶爸保公众号 进行1对1咨询,
现在关注“奶爸保”公众号,回复“官网”,还可以免费领取价值199元的保障大礼包哦,让您买保险变得更简单。
微信扫一扫
微信扫一扫
关注微信
客服热线
奶爸保

