给孩子选重疾险,家长最关心俩事儿:
承保公司靠不靠谱,保障能不能扛事儿。
达尔文宝贝计划12号作为热门儿童重疾险,不少家长问它是谁家的、值不值得买。
这款产品由信美相互人寿承保,信美相互偿付能力充足、经营稳定且理赔高效;
至于是否值得买,得从保障、核保、价格等维度细聊,下面就一步步说清楚。
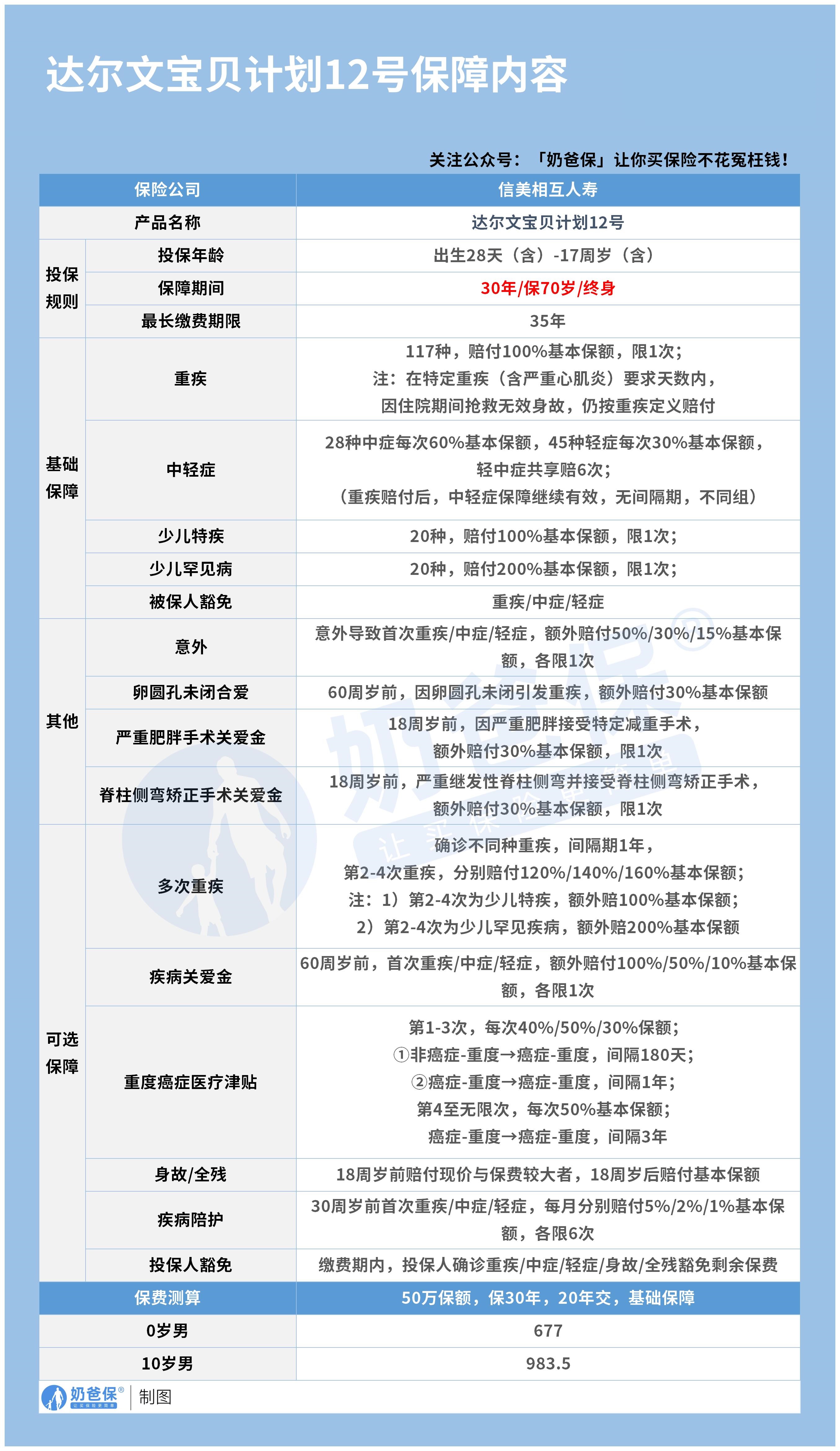
一、达尔文宝贝计划12号重疾险是哪家公司的?
达尔文宝贝计划12号的承保公司是信美相互人寿,
这家公司2017年成立,运营资金15.01亿元,
由蚂蚁科技集团、天弘基金、汤臣倍健等11家知名企业联合发起。
蚂蚁集团带来了线上化的高效服务,天弘基金则为公司资金稳健运作加分不少。
从偿付能力来看,

2025年第二季度信美相互综合偿付能力充足率184.58%,核心偿付能力充足率135.80%,远超监管要求的“综合≥100%、核心≥50%”标准;
2025年第一季度风险综合评级为BBB,2024年多个季度评级稳定在BB或BBB区间,公司有足够的实力应对理赔需求。
经营数据同样亮眼:

2024年,信美相互人寿原保险保费收入69.83亿元,资产规模达548.46亿元;
投资收益率也长期优于行业平均,
2020年达7.39%,2024年4.41%,同期行业平均多在3%-5%之间;
净利润持续增长,2024年达0.67亿元,累计盈利1.39亿元。
作为相互制保险公司,投保后客户即为会员,全国累计会员超10.4万人,
且公司盈利会通过盈余分配回馈会员,还能参与部分管理,保障更偏向客户利益。
理赔时效也很关键,
2024年,信美相互人寿理赔时效为1.16天,2023年更是做到0.65天,提交资料后很快就能拿到理赔款,远快于行业平均水平。
二、达尔文宝贝计划12号重疾险是值得买的儿童保险吗?
判断一款儿童重疾险值不值得买,得看它能不能解决家长的实际顾虑。
达尔文宝贝计划12号在这方面做得很到位,不管是保障细节、核保宽松度,还是性价比,都有不少让人眼前一亮的地方。
先看保障内容,

基础责任扎实,还能解决行业常见的拒赔痛点。
它覆盖117种重疾,确诊赔100%基本保额,28种中症每次赔60%、45种轻症每次赔30%,轻中症共享6次赔付,
且重疾赔付后,不同组的轻中症还能继续赔,也没有间隔期。
针对儿童高发风险,20种少儿特疾额外赔100%保额,20种少儿罕见病额外赔200%保额。
比如孩子不幸得白血病(属于特疾),50万保额能赔100万,罕见病则能赔150万,保障力度很足。
更贴心的是,它打破了不少行业“拒赔惯例”。
很多家长怕孩子有先天性问题,
这款产品明确约定,只要先天性疾病(遗传、畸形、染色体变异)和对应的重疾都在3岁后确诊,且投保时如实告知,就能正常理赔;
而同行大多把先天性疾病列为免责,遇到这种情况只能退保。
还有像严重心肌炎这类急症,
很多产品要求满足“症状持续90天”才能赔,但孩子可能发病几小时就不幸身故,
这款规定只要在住院期间抢救无效,就算没满足时间要求,也能按重疾赔。
核保宽松度也很适合孩子,
尤其是早产儿、有轻微健康问题的宝宝。
健康告知只问近1年的检查异常,比不少同类产品的“问近2年”宽松;
对2岁以下宝宝,只问出生时的异常,不像部分产品还问胎儿期异常和妈妈的流产史。
比如早产儿,信美规定出生孕周≥36周、体重≥2.25KG,满3个月就能标体投保;
而不少同类产品要求不管体重多少,满2岁才有机会通过。
卵圆孔未闭是新生儿常见问题,
这款只要孔径≤3mm就能标体,同类产品则要求必须闭合或手术才能过。
另外,2025年12月2日前投保,0-6岁孩子免体检保额最高70万,7-17岁能到100万,不用额外提交健康证明,高保额投保也很省心。
价格方面也很有竞争力,

以50万保额、保30年、20年交的基础保障为例,
0岁男宝每年只要677元,比不少同类产品便宜不少;
保终身的话,价格和同类产品差不多,但保障更全,
比如中症额外赔,信美60岁前能多赔50%,同类产品只多赔30%。
附加了疾病陪护金,
0岁男宝每年仅多花34元,30岁前确诊首次重疾,每月能领5%保额,领6个月,相当于给家长发“陪护工资”。
此外,投保后还能享受会员权益,
比如投保即成为一星会员,有不限次的图文医生、电话医生咨询,孩子感冒发烧不用跑医院,线上就能问;
如果年保费超过10万,还能升级二星会员,每年有2次7.5折的四季旅居体验,家长带孩子度假能省不少钱。
公司还设有会员救助账户,
孩子首次确诊重疾或罕见病,要是家庭经济困难,能申请最高10万的救助金,超越了单纯的保险保障,多了一层互助支持。
三、奶爸总结
达尔文宝贝计划12号由信美相互承保,这家公司偿付能力充足、经营稳定且理赔高效,给家长吃了颗定心丸;
产品本身保障扎实、核保宽松、价格亲民,还解决了先天性疾病理赔、急症身故拒赔等行业痛点,会员权益也很实用。
如果家长想给孩子选一款“保障全、理赔少纠纷、性价比高”的重疾险,不管是预算有限选定期保障,还是想给孩子终身安全感,这款产品都很合适。
奶爸也给大家推荐几款优质的重疾险产品:
1、君龙人寿超级玛丽15号
第一,结节保障超全面
自带保障在原有肺结节基础上,拓展到乳腺/甲状腺结节,范围更广了。
可以说是目前市场上,少有的三大高发结节都有保障的产品。
第二,癌症保障丰富
超玛15号的癌症保障,从早期到晚期,都安排得妥妥的。
本身自带癌症拓展金,
首次确诊原位癌/轻度癌症后,确诊恶性肿瘤—重度,额外赔50%。
如果觉得不够,还可以附加以下保障:
癌症津贴或癌症多次赔(二选一):间隔一定周期后,可以赔一笔钱用于癌症持续治疗,癌症津贴有次数限制,多次赔则不限次数。
癌症重度特药治疗金:确诊癌症后需要吃高价特药,做过相关手术可以赔50%保额。

第三,重疾多次赔灵活选
重疾多次赔可以按需选择:
65周岁版,要求是65岁前确诊,额外赔2次,每次赔120%保额;
另一版则是不限年龄,额外赔2次,每次赔120%保额。

同种不同种都赔,且同种间隔周期短,只要2年
像心脏病术后复发了也能保,不用怕赔过一次就没保障了。
【适合人群】
看中结节、癌症保障,预算不多的朋友。
2、复星联合达尔文12号
第一,自带意外重疾额外赔和住院津贴。
前者因为意外导致首次重疾,可多赔35%基本保额。
等于一张保单覆盖重疾+意外,且是保至终身的双重保障!
后者在60周岁前未发生重疾,60岁后确诊,每天给付0.1%基本保额作为住院津贴。
人一辈子不一定会得重疾,但60岁后难免因小病小痛住院,
达尔文12号这个保障,可以让不确定的赔付变得更确定。
不过,这里需要注意的是,如果后续重疾/身故/全残,
会扣掉累计已给付的住院津贴金额后,再赔付。
第二,可选责任丰富
达尔文12号多重附加保障:
重疾多次赔:分65周岁版和终身版(二选一),满足多种人群需要;
重疾保费补偿:缴费期内发生重疾返还保费,实现“重疾免单”;
疾病关爱金/顶梁柱关爱保险金:家庭责任最重阶段赔更多;
癌症津贴:癌症间隔一定周期就能获得一笔理赔金。
第三,理赔门槛更低
5种特定重疾(如严重心肌炎)、原位癌、癌症津贴赔付,都比同类产品更宽松。
【适合人群】
看重理赔门槛、重疾返还保费的朋友
3、复星联合医联有盟
第一,轻中症保障灵活
必选保障是重疾,像轻中症保障、身故保障,可以加钱获得。
如果预算有限,也可以只买个重疾,先把大病保障做好;
如果预算多一点,建议大家还是要附加轻中症保障。
第二,自带一般医疗金
医联有盟自带医疗金,非常实用:
保单前5年,每年提供报销额度=0.5%*保额,100%报销,
未用完可累计,终身有效,身故/全残一次性赔剩余额度!

像买药、体检、看牙等日常开支,都能用上。
可以说是实打实把钱返还给客户使用!
第三,健康告知非常宽松
健康告知只有4条:
比如过去1年内的检查异常、是否有被医生建议住院或手术;
过去2年内的手术情况以及过去5年内的疾病情况。
针对非常高发的甲状腺/乳腺/肺结节,没有问询是否有进行手术,也没有问询是否多发,
只要结节等级在3级以内,结节直径符合要求,就有机会标体承保!
就连癌症,如果5年前已经治愈,没有复发和转移,
同时不涉及其他健康告知,也有机会投保!
【适合人群】
有健康异常的、注重就医资源和健康管理,看中产品实用性的朋友。
4、瑞华健康华佗1号康泰版
第一,基础保障扎实
轻中重疾保障都涵盖了,且轻症+中症赔付次数共7次,
目前市场上赔付次数算比较高的。
且重疾赔完,轻中症不分组还能继续赔,
不分组的好处就在于,赔付规则更宽松。
第二,性价比高
同样50万保额,保终身,基础保障,分30年交,
30岁人群投保华佗1号康泰版,比超级玛丽和达尔文便宜100元/年!
30年下来立省3000块!
第三,可选保障丰富
如果预算比较多,还可以附加:
重疾多次赔、疾病关爱金、癌症津贴、重疾保费补偿金和身故保障。
都是目前市场上热门可选保障内容,实用性强。
【适合人群】
追求高性价比、看中基础保障全面的朋友。
微信扫一扫
微信扫一扫
关注微信
客服热线
奶爸保

