据统计,中国每年猝死人数超过76万,且中青年人群占比逐年上升。
更令人揪心的是,
超70%的家庭主要收入来源者,没有足够的身故保障——
一旦顶梁柱倒下,家人的房贷、孩子学费、老人赡养等开支谁来承担?
今天奶爸给大家介绍同方全球臻爱2026两全险:
它既保“身故/全残”,保障期满还能返还保费,堪称家庭顶梁柱的“双保险护身符”。
一、同方全球臻爱2026两全险保什么?
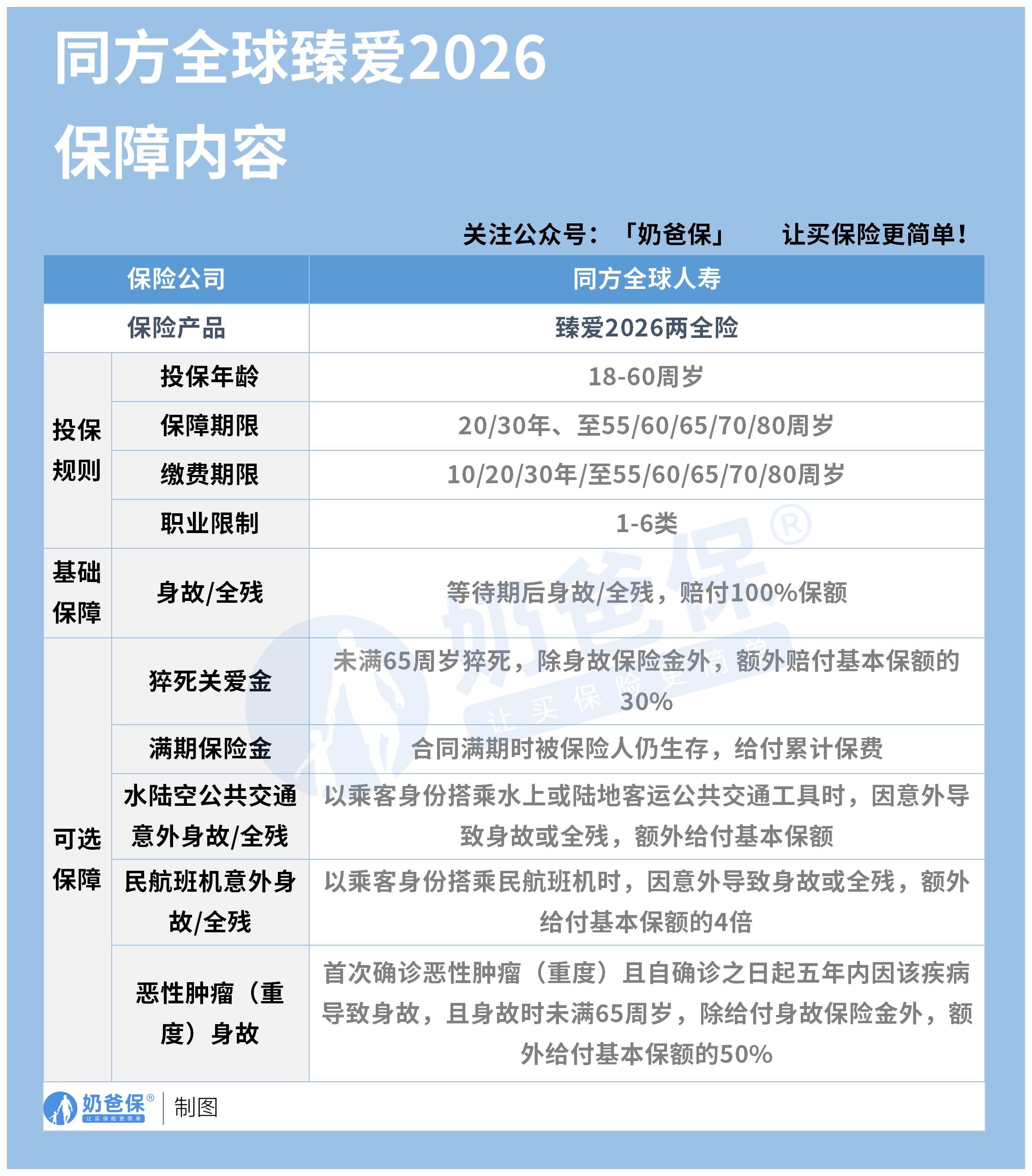
买保险先看“能保谁、保什么”,臻爱2026的保障框架,普通人也能一眼看透:

1、投保规则
这款产品支持18-60岁人群投保,保障期限很灵活:可选择保20年、30年,也能保到55岁、60岁、70岁或80岁。
缴费期最长能和保障期同步,每年保费压力被大幅分散,刚工作的年轻人也能轻松负担。
最贴心的是职业包容度高——1-6类职业都能投。
不管你是坐办公室的白领(1类职业),还是开货车、做高空作业的朋友(6类高危职业),都不会因职业被拒,想投保的人基本都能“上车”。
2、核心保障
等待期结束后,因疾病或意外导致身故/全残,保险公司直接赔100%保额。
比如买100万保额,家人能一次性拿到100万。
它还可选“满期返还保费”责任:
若保障期内平平安安,合同到期时,交的所有保费能全部拿回来。
这解决了很多人“怕买保险钱白花”的顾虑,相当于“保障+储蓄”两头占,既保风险又能存下钱。
3、可选保障
这部分是产品“重头戏”,每个责任都瞄准大家最担心的风险:
猝死关爱金:
65岁前猝死,额外赔30%保额(如买100万保额,最终能拿130万)。
现在年轻人熬夜、工作压力大,猝死风险居高不下,这个保障对上班族尤其刚需。
公共交通意外:
坐水陆公共交通(地铁、公交、轮船等)出事,额外赔1倍保额;坐民航班机出事,直接额外赔4倍保额(如买100万保额,坐飞机出事能拿500万)。
恶性肿瘤身故:
65岁前确诊重度癌症,5年内因癌症身故,额外赔50%保额(如买100万保额,最终能拿150万)。
二、猝死高发保障实用?
数据显示,
我国每年猝死超76万,其中80%是心源性猝死;
18-35岁人群猝死占比,从2015年的12%飙升至2024年的28%,40岁以下占比达40%
更残酷的是,
猝死多发生在医院外,抢救成功率不足1%
这时,臻爱2026的“猝死关爱金”就是“救命钱”。
比如30岁的小李,买了100万保额的臻爱2026。
若不幸猝死,家人能拿130万(100万身故金+30万猝死关爱金)。
这笔钱能给父母凑养老起步资金,不至于让父母承受丧子之痛后,还为钱发愁。
对比普通定期寿险,大多不含猝死额外赔付,而臻爱2026直接多给30%保额,
对熬夜党、高压上班族来说,这就是“刚需中的刚需”。
三、公共交通意外保障好不好?
现在大家每天挤地铁、坐公交,不少人还频繁出差坐飞机,公共交通是“日常”,
但风险也暗藏其中。
虽近年公共交通意外率下降,但一旦出事,后果往往很严重。
同方全球臻爱2026的公共交通保障,像给出行上了“金钟罩”:
坐地铁、公交、轮船等水陆公共交通出事,额外赔1倍保额(如买100万保额,能拿200万);
坐飞机出事,额外赔4倍保额(如买100万保额,家人能拿500万)。
举个例子:
经常出差的张姐买了100万保额,若坐飞机遭遇意外,家人能拿500万,
这笔钱不仅能覆盖家庭所有债务,还能给孩子存够大学学费和创业启动金。
要知道,普通意外险的航空意外赔付大多仅2-3倍,
而同方全球臻爱2026两全险直接给4倍保额,且不用单独买航空意外险,
一份保单全搞定,性价比拉满。
四、癌症身故保障多赔50%保额
国家癌症中心2024年报告显示:
我国全癌种发病率每年增1.4%,肺癌、肝癌、胃癌是致死前三甲,40岁后癌症死亡率大幅飙升。
但重疾险的身故保障有个“漏洞”:
若先确诊癌症,没等理赔重疾就身故,大多只赔保费;就算赔了重疾金,身故责任也会终止。
臻爱2026的“恶性肿瘤身故保障”,刚好补上这个缺口:
65岁前确诊重度癌症,5年内因癌症身故,除了赔100%保额,还额外赔50%保额。
比如买100万保额,最终能拿150万。
举个例子:
38岁的陈先生买了50万重疾险和100万臻爱2026,确诊肺癌1年后身故。
重疾险赔50万,臻爱2026再赔150万,总共拿200万,
如果没有这份保险,家人只能拿50万,根本不够覆盖后续开支。
五、奶爸总结
同方全球臻爱2026两全险,以主险提供基础身故、全残保障,
再搭配猝死关爱金、公共交通意外、恶性肿瘤身故等贴合生活的可选责任,
既做到保障全面,又能让大家根据需求灵活选择。
不管是家庭顶梁柱想给家人留份保障,还是担心风险又怕保费白花的朋友,都可以关注这款产品。
如果大家挑选保险有什么困难,可以扫码关注:奶爸保公众号 进行1对1咨询,
现在关注“奶爸保”公众号,回复“官网”,还可以免费领取价值199元的保障大礼包哦,让您买保险变得更简单。
微信扫一扫
微信扫一扫
关注微信
客服热线
奶爸保

