孩子的健康,是父母心头最重的那块石头。
而少儿重疾险,就是搬走这块石头的有力工具。
但市面上的产品那么多,怎么选?
今天,奶爸只推荐这一款——达尔文保贝计划12号少儿重疾险。
它可能不是最知名的,但可能是目前为孩子规划重疾保障的首选。
一、达尔文保贝计划12号少儿重疾险亮点
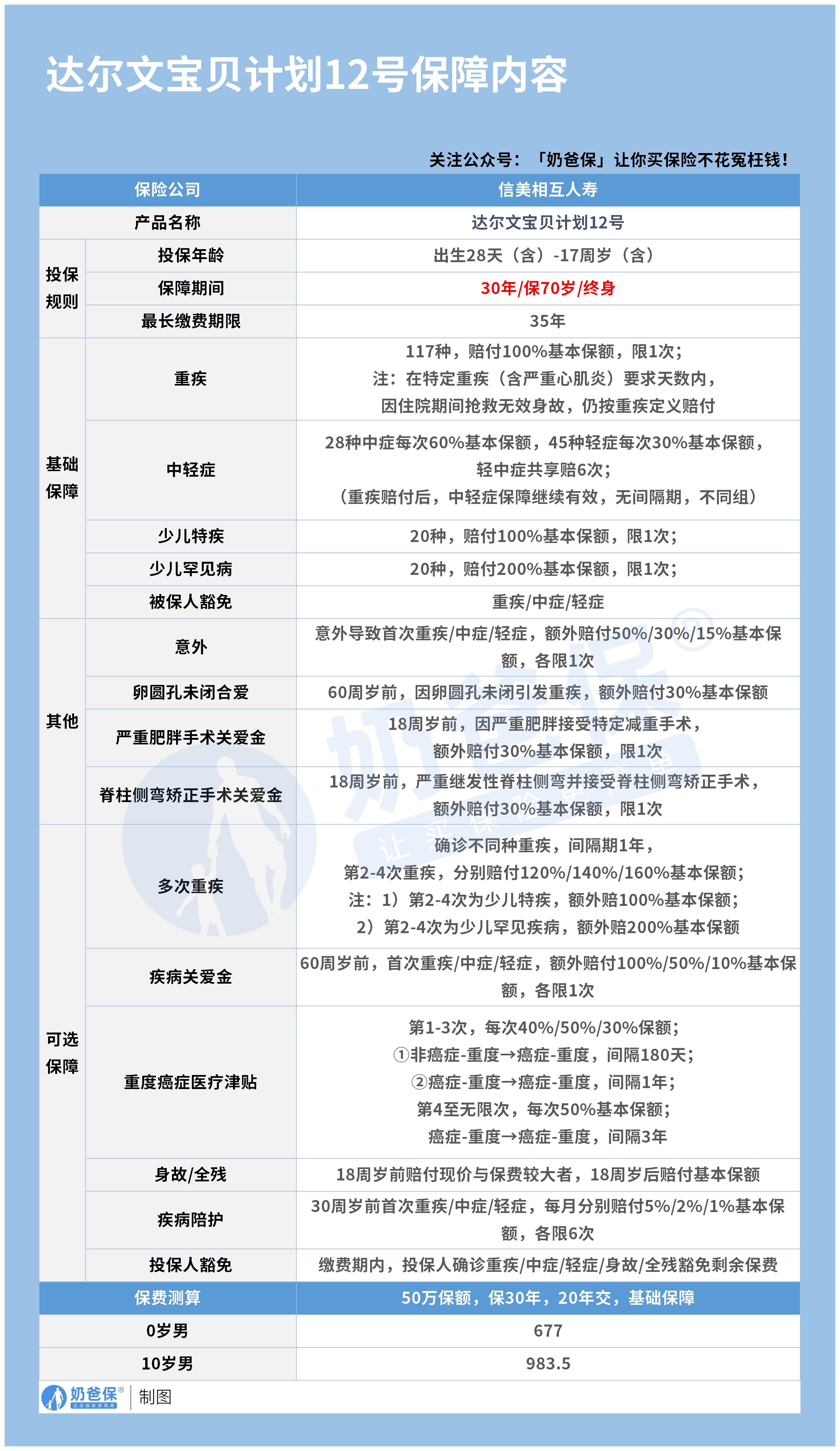
先来看看保障内容表格:

重疾:
117种,赔1次,100%保额。
中/轻症:
共享6次赔付机会,中症赔60%,轻症赔30%保额。
最关键的是,
即使重疾理赔后,中轻症保障依然有效,解决了大多数产品“重疾赔完合同就结束”的尴尬。
少儿特疾/罕见病:
20种少儿特疾(如白血病、严重川崎病等),额外赔100%保额;
20种少儿罕见病,额外赔200%保额。
双倍、三倍的赔付,专门应对儿童高发重疾。
保费豁免:
孩子一旦得了轻症、中症或重疾,后续的保费就不用交了,保障继续有效。
还可以附加投保人豁免,万一父母出事,孩子的保费也能免交。
简单了解了产品的保障,我们接着分析这款产品的卖点。
作为父母,我们买保险,最怕什么?
怕条款太苛刻,真出事时赔不了。
怕保障不长久,孩子长大后没了保护。
达尔文保贝计划12号少儿重疾险,恰恰解决了这两大核心痛点。
亮点一:条款极致宽松,把“赔不了”的风险降到最低
买保险就是买合同,合同条款的宽松度,直接决定了理赔的难易程度。
这款产品的宽松,是实实在在的,体现在两个“连这都能赔”的细节上:
1.未达重疾定义时间要求身故,也可按重疾赔。
这是一个非常人性化的设计。

有些重疾,比如严重心肌炎,病情发展极快,可能在住院抢救期间就不幸身故了,还没来得及达到条款中约定的“确诊后存活XX天”的要求。
按照很多传统条款,这可能只能按身故责任赔(可能只退保费)。
但达尔文保贝计划12号少儿重疾险明确规定,在特定重疾要求的天数内,因抢救无效身故,依然按重疾赔付100%保额。
这意味着,在最危急的时刻,家庭能第一时间拿到全额理赔款,用于应急和后续安排,这是雪中送炭的温暖。
2.先天性疾病导致重疾,也能赔!
这是它另一个“王炸”级别的优势。

大多数健康险都将“先天性疾病”列为责任免除,
也就是说,如果孩子因为先天性的问题患上重疾,保险公司是不赔的。
但这款产品打破了这一行业惯例。
这意味着,哪怕孩子有一些先天性的小状况,未来因此引发合同约定的重疾,也能获得赔付。
这为无数有此类担忧的父母,吃了一颗定心丸。
亮点二:锁定终身保障,性价比之王
给孩子买重疾,保障期限怎么选?
奶爸的建议是:预算充足,首选终身。
为什么?
因为孩子的生命很长。
我们无法预测他二三十岁、甚至五六十岁时,身体状况会如何。
现在给他买终身重疾,有三大好处:
价格锁定:
0岁宝宝的终身费率,是这辈子最便宜的。
现在一年几千块,就能锁定50万甚至100万的终身保障。
等他成年后再自己买,价格可能要翻好几倍。
健康锁定:
孩子成长过程中,万一出现些体检异常,或者生过一些病,都可能影响他未来购买保险的资格和价格。
现在投保,等于为他锁定了一个健康的“核保身份”。
保障不中断:
不用担心保障期满后,因为身体原因买不到新的保险而“裸奔”。
而达尔文保贝计划12号少儿重疾险,在终身少儿重疾险中,是公认的“高性价比”标杆。
我们来看一组数据:
以0岁女宝为例,投保50万保额,保障终身,分30年交费,每年保费仅需2732.5元。
这个价格,能为孩子换回一份持续一生的、高达50万的全面健康保障,还有什么是比这更值得的投资呢?
二、这些独家优势,别的产品真的很少见!
除了两大亮点,它还有许多让人拍手叫好的细节,处处体现着对孩子的特别关爱。
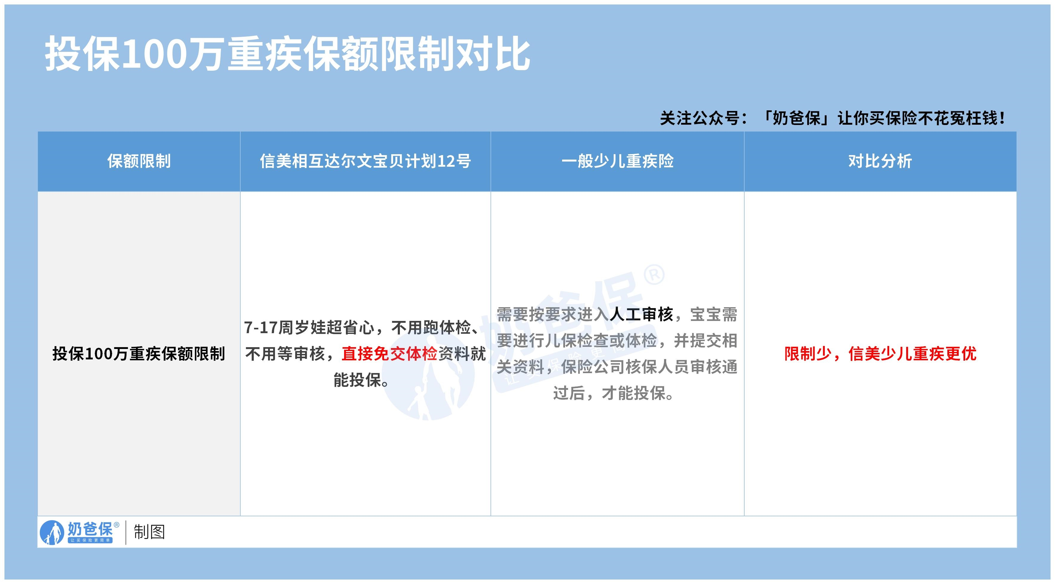
1.免体检直投100万,一步到位

很多高保额产品需要体检,流程复杂,比如需要人工审核,宝宝还需要体检。
达尔文保贝计划12号少儿重疾险免体检最高可直接投保100万重疾保额。
对于希望为孩子一步到位配置足额保障的父母来说,这太省心了。
2.独家关爱:“卵圆孔未闭”宝宝的福音
卵圆孔未闭是新生儿中常见的情况:
新生儿的卵圆孔未闭发生率最高,为75%-80%!
其他年龄段儿童的发生率也不低,比如1-5岁的发生率为25%-30%,

很多保险公司对此直接拒保。

更糟的是,
若未来因这个先天问题引发脑卒中、心肌梗死等重疾,多数保险会以“先天性疾病免责”拒赔。
但这款产品不仅承保条件更宽松,还提供了【卵圆孔未闭关爱金】:
60周岁前,因卵圆孔未闭引发重疾,额外赔付30%基本保额。
这意味着,如果保额50万,因这个问题得了重疾,能多拿到15万!
这简直是给有这种情况的宝宝家庭,一份量身定制的加码保障。
3.癌症保障优化,持续对抗病魔
癌症是重疾理赔中比较高发的,从某保司2025上半年的理赔年报来看:
在少儿重疾出险理赔中,白血病等恶性肿瘤占比极高。

这款产品对“恶性肿瘤-重度仍持续存在”的定义进行了优化,让理赔更合理。
同时,可选责任中的【重度癌症医疗津贴】非常强大,能从第4次开始实现无限次赔付,
每次赔50%保额,间隔期仅3年,为需要长期抗癌的家庭提供了源源不断的现金流支持。
4.生长发育问题也能赔,太实用!
现在孩子容易有肥胖、脊柱侧弯等问题,治疗费用不低。
达尔文保贝12号专门加了三项关爱金:
18岁前做严重肥胖手术,赔30%保额,
严重脊柱侧弯矫正手术,赔30%保额,
意外导致重疾/中症/轻症,额外赔50%/30%/15%保额,
相当于给孩子的健康加了“双保险”,成长路上的常见风险都覆盖了。
5.升级疾病陪护金的爆款责任
小孩得重疾,最揪心的永远是爸妈——既要24小时守在床边照顾,又担心陪护时间越长,工作收入“缩水”越狠。
尤其是全职陪护的家长,往往面临“陪护1个月,工资少大半,年终奖也面临泡汤的困境。
这种“钱袋子”与“孩子健康”的双重焦虑,让无数家庭喘不过气。
达尔文保贝计划12号少儿重疾险深谙父母的需求,升级“疾病陪护金”额度,用真金白银解决陪护收入损失问题!
以0岁男宝投保50万保额为例:
若30岁前不幸确诊重疾,每月可获2.5万元陪护补贴,连续给付6个月,累计高达15万元;
若确诊中症,每月补贴1万元;
轻症则每月补贴0.5万元——三类疾病累计最高可获24万元补贴!
这笔钱专门用于补贴父母家人因陪护产生的误工费、护理费、交通费等实际损失,让爸妈在孩子最需要陪伴时,无需为“钱”发愁。
更戳中家长心窝的是它的性价比:
附加这项责任每年仅需34元,平均每天不到1毛钱,就能为孩子锁定最高24万元的陪护保障!
三、奶爸总结
孩子的健康成长,需要靠谱的保障托底。
达尔文保贝计划12号少儿重疾险既有宽松的理赔条件,又有高性价比的终身保障,堪称宝妈们的“带娃保障神器”。
早一天投保,就早一天安心。
奶爸也给大家推荐几款优质的重疾险产品:
1、君龙人寿超级玛丽15号
第一,结节保障超全面
自带保障在原有肺结节基础上,拓展到乳腺/甲状腺结节,范围更广了。
可以说是目前市场上,少有的三大高发结节都有保障的产品。
第二,癌症保障丰富
超玛15号的癌症保障,从早期到晚期,都安排得妥妥的。
本身自带癌症拓展金,
首次确诊原位癌/轻度癌症后,确诊恶性肿瘤—重度,额外赔50%。
如果觉得不够,还可以附加以下保障:
癌症津贴或癌症多次赔(二选一):间隔一定周期后,可以赔一笔钱用于癌症持续治疗,癌症津贴有次数限制,多次赔则不限次数。
癌症重度特药治疗金:确诊癌症后需要吃高价特药,做过相关手术可以赔50%保额。

第三,重疾多次赔灵活选
重疾多次赔可以按需选择:
65周岁版,要求是65岁前确诊,额外赔2次,每次赔120%保额;
另一版则是不限年龄,额外赔2次,每次赔120%保额。

同种不同种都赔,且同种间隔周期短,只要2年
像心脏病术后复发了也能保,不用怕赔过一次就没保障了。
【适合人群】
看中结节、癌症保障,预算不多的朋友。
2、复星联合达尔文12号
第一,自带意外重疾额外赔和住院津贴。
前者因为意外导致首次重疾,可多赔35%基本保额。
等于一张保单覆盖重疾+意外,且是保至终身的双重保障!
后者在60周岁前未发生重疾,60岁后确诊,每天给付0.1%基本保额作为住院津贴。
人一辈子不一定会得重疾,但60岁后难免因小病小痛住院,
达尔文12号这个保障,可以让不确定的赔付变得更确定。
不过,这里需要注意的是,如果后续重疾/身故/全残,
会扣掉累计已给付的住院津贴金额后,再赔付。
第二,可选责任丰富
达尔文12号多重附加保障:
重疾多次赔:分65周岁版和终身版(二选一),满足多种人群需要;
重疾保费补偿:缴费期内发生重疾返还保费,实现“重疾免单”;
疾病关爱金/顶梁柱关爱保险金:家庭责任最重阶段赔更多;
癌症津贴:癌症间隔一定周期就能获得一笔理赔金。
第三,理赔门槛更低
5种特定重疾(如严重心肌炎)、原位癌、癌症津贴赔付,都比同类产品更宽松。
【适合人群】
看重理赔门槛、重疾返还保费的朋友
3、复星联合医联有盟
第一,轻中症保障灵活
必选保障是重疾,像轻中症保障、身故保障,可以加钱获得。
如果预算有限,也可以只买个重疾,先把大病保障做好;
如果预算多一点,建议大家还是要附加轻中症保障。
第二,自带一般医疗金
医联有盟自带医疗金,非常实用:
保单前5年,每年提供报销额度=0.5%*保额,100%报销,
未用完可累计,终身有效,身故/全残一次性赔剩余额度!

像买药、体检、看牙等日常开支,都能用上。
可以说是实打实把钱返还给客户使用!
第三,健康告知非常宽松
健康告知只有4条:
比如过去1年内的检查异常、是否有被医生建议住院或手术;
过去2年内的手术情况以及过去5年内的疾病情况。
针对非常高发的甲状腺/乳腺/肺结节,没有问询是否有进行手术,也没有问询是否多发,
只要结节等级在3级以内,结节直径符合要求,就有机会标体承保!
就连癌症,如果5年前已经治愈,没有复发和转移,
同时不涉及其他健康告知,也有机会投保!
【适合人群】
有健康异常的、注重就医资源和健康管理,看中产品实用性的朋友。
4、瑞华健康华佗1号康泰版
第一,基础保障扎实
轻中重疾保障都涵盖了,且轻症+中症赔付次数共7次,
目前市场上赔付次数算比较高的。
且重疾赔完,轻中症不分组还能继续赔,
不分组的好处就在于,赔付规则更宽松。
第二,性价比高
同样50万保额,保终身,基础保障,分30年交,
30岁人群投保华佗1号康泰版,比超级玛丽和达尔文便宜100元/年!
30年下来立省3000块!
第三,可选保障丰富
如果预算比较多,还可以附加:
重疾多次赔、疾病关爱金、癌症津贴、重疾保费补偿金和身故保障。
都是目前市场上热门可选保障内容,实用性强。
【适合人群】
追求高性价比、看中基础保障全面的朋友。
微信扫一扫
微信扫一扫
关注微信
客服热线
奶爸保

