随着我国人口老龄化进程不断加深,老年人口数量越来越多。
“如何让父母安享晚年”成为无数家庭的核心关切。
而在老年健康风险图谱中,癌症始终是最棘手的存在。
更让家属焦虑的是,老年人的保障配置往往陷入“两难”:
年纪超过60岁,主流重疾险基本关上投保大门;
即便符合百万医疗险投保条件,70岁后每年数千元的保费、严苛的续保要求,也让保障稳定性大打折扣。
在这样的背景下,专为中老年群体设计的防癌险,凭借“高龄可投、慢病友好、保费亲民”的特点,逐渐成为填补银发族健康保障缺口的关键选择。
奶爸将从老年人投保痛点出发,解析防癌险的核心价值,
并聚焦德华安顾孝亲宝中老年防癌险(2025版),为中老年群体及家属提供实用参考。
一、老年人有必要买防癌险吗?防癌险有什么用?
癌症已成为威胁老年人健康的“头号杀手”。
数据显示,
我国60-79岁是癌症新发病例的峰值年龄段,
且78%以上的老年人至少患有高血压、糖尿病等一种慢性病,这类基础疾病会显著增加癌症并发风险。
更严峻的是,
癌症治疗成本持续攀升,一场肺癌、肝癌等重疾的治疗费用常突破50万元,
而社保报销比例有限,个人自付部分往往成为家庭经济的“压垮性负担”。
传统保障手段在此场景下却存在明显短板:
重疾险普遍将投保年龄上限设为60岁,且健康告知对慢性病“零容忍”;
百万医疗险虽保障全面,但70岁后保费飙升至每年近5000元,
20年总保费甚至可能超过保额。
因此,防癌险作为针对性解决方案,恰好填补了这一保障空白。
对于老年人来说,防癌险是非常重要的,能起到很大的作用:
1、突破投保门槛,高龄慢病人群可及
与重疾险严苛的年龄和健康限制不同,优质防癌险普遍将投保年龄放宽至75岁,
且健康告知对“三高”、糖尿病等常见慢性病不予问询。
这意味着多数因身体状况被拒保的老年人,仍能通过防癌险获得关键保障。
2、精准覆盖风险,保障直击痛点
防癌险专注于癌症这一老年高发重疾,从原位癌、轻度癌到重度癌均有赔付,
部分产品还针对肺癌、肝癌等特定高发癌症提供额外赔付。
这种精准性既降低了保费成本,又确保资金用在最急需的地方。
3、锁定长期保障,避免后顾之忧
合格的中老年防癌险多提供10-20年长期保障,投保后费率固定,且不受产品停售、健康状况变化影响。
对癌症风险随年龄递增的老年人而言,这种稳定性远比短期产品更可靠。
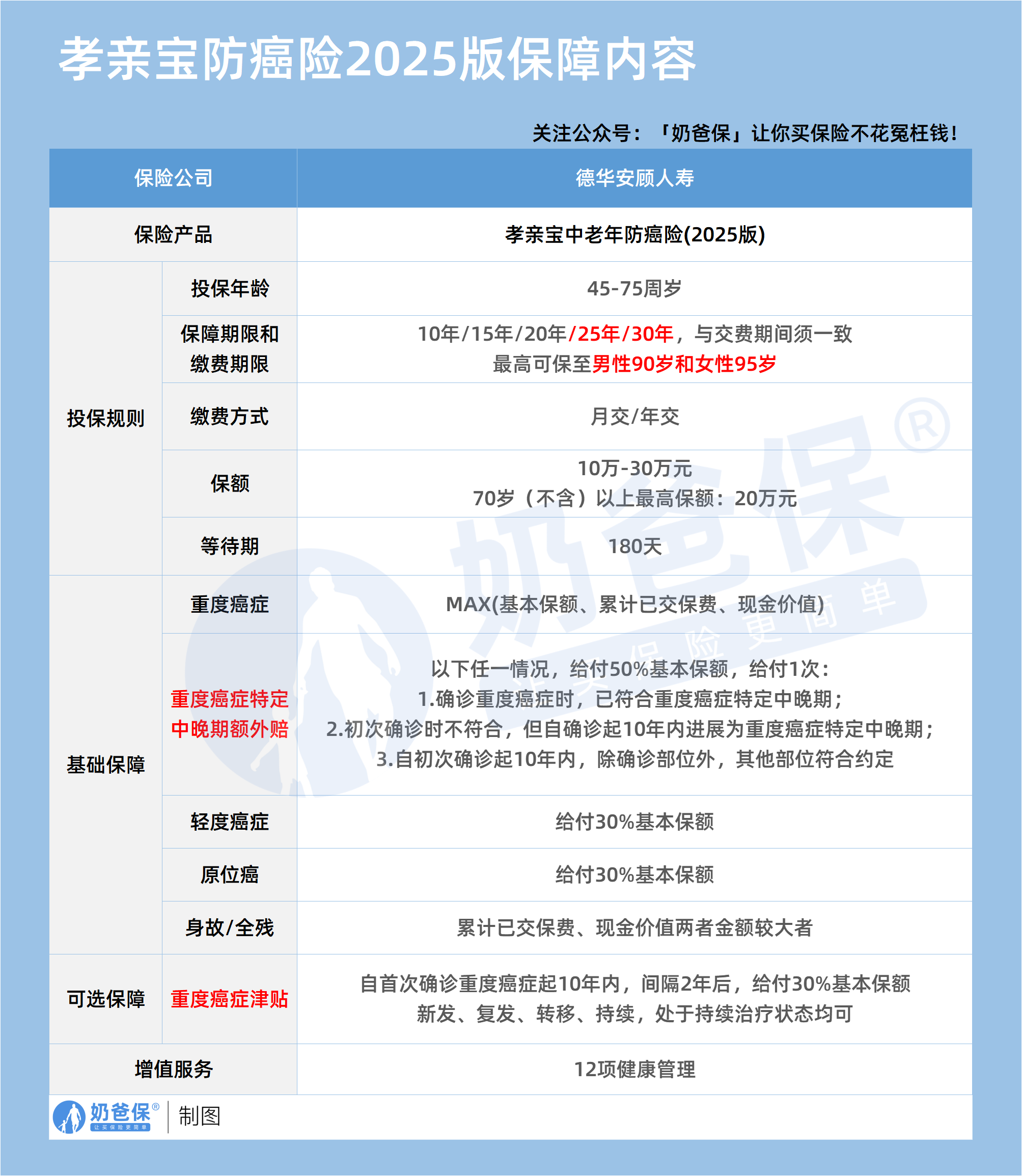
二、产品推荐:德华安顾孝亲宝中老年防癌险(2025版)解析

1、高龄友好度拉满
投保年龄覆盖45-75周岁,最高可保至90岁,即便70岁老人仍能投保20万保额,精准覆盖癌症高发的后20年关键期。
相比同类产品,其年龄包容度在市场中处于领先水平。
2、保障链条全覆盖
重度恶性肿瘤赔付100%保额,肺癌、肝癌等特定癌症额外赔付50%(合计150%保额);
轻度恶性肿瘤与原位癌各赔30%保额,最多可累计赔付3次。
3、投保门槛低
健康告知明确不询问高血压、糖尿病、冠心病等慢性病,仅聚焦癌症相关病史与体征。
这意味着大量因慢性病被重疾险拒保的老年人,可直接投保获得保障。
三、奶爸总结
对老年人而言,防癌险的作用非常明显,能够有效应对癌症风险,减轻家庭的压力。
德华安顾孝亲宝2025版以高龄包容、保障全面、保费亲民的特点,
成为中老年防癌险市场的优选之一。
在配置时,建议结合父母健康状况与预算,
必要时采用“防癌险+惠民保”组合,用可控成本筑牢健康经济防线。
如果大家挑选保险有什么困难,可以扫码关注:奶爸保公众号进行1对1咨询。
现在关注“奶爸保”公众号,回复“官网”,还可以免费领取价值199元的保障大礼包哦,让您买保险变得更简单。
微信扫一扫
微信扫一扫
关注微信
客服热线
奶爸保

