这几年结节被检出率是蛮高的。
《美年健康体检大数据蓝皮书》数据显示:
1981万人体检报告中,肺结节检出率为53.6%,
甲状腺结节检出率为47.7%,乳腺结节检出率为33.9%
就连我的闺蜜,去年也做了肺结节切除手术,
虽然她都买了百万医疗险和重疾险,但也就医疗险报销了些医药费,还达不到重疾险理赔门槛。
不过,以后这种情况,重疾险也能赔了!
君龙人寿新上的君龙人寿超级玛丽15号重疾险,在原有肺结节保障上,
还新增了乳腺结节、甲状腺结节保障,真的是结节人群福音产品!
一起来看看超级玛丽15号都有哪些优点、怎么买更划算呢?
一、君龙人寿超级玛丽15号重疾险都亮点
先来看看保障内容表格:

下面奶爸给大家总结了其亮点:
1、可选保障期限多
君龙人寿超级玛丽15号重疾险,可选保障期限有3种:
保定期:保至70周岁、保至85周岁;保终身:保终身。
保70周岁见得多了,但保至85周岁的重疾险,还是比较少的,
等于多一个折中选择,适合保70岁觉得短了,保终身预算又超了的朋友。
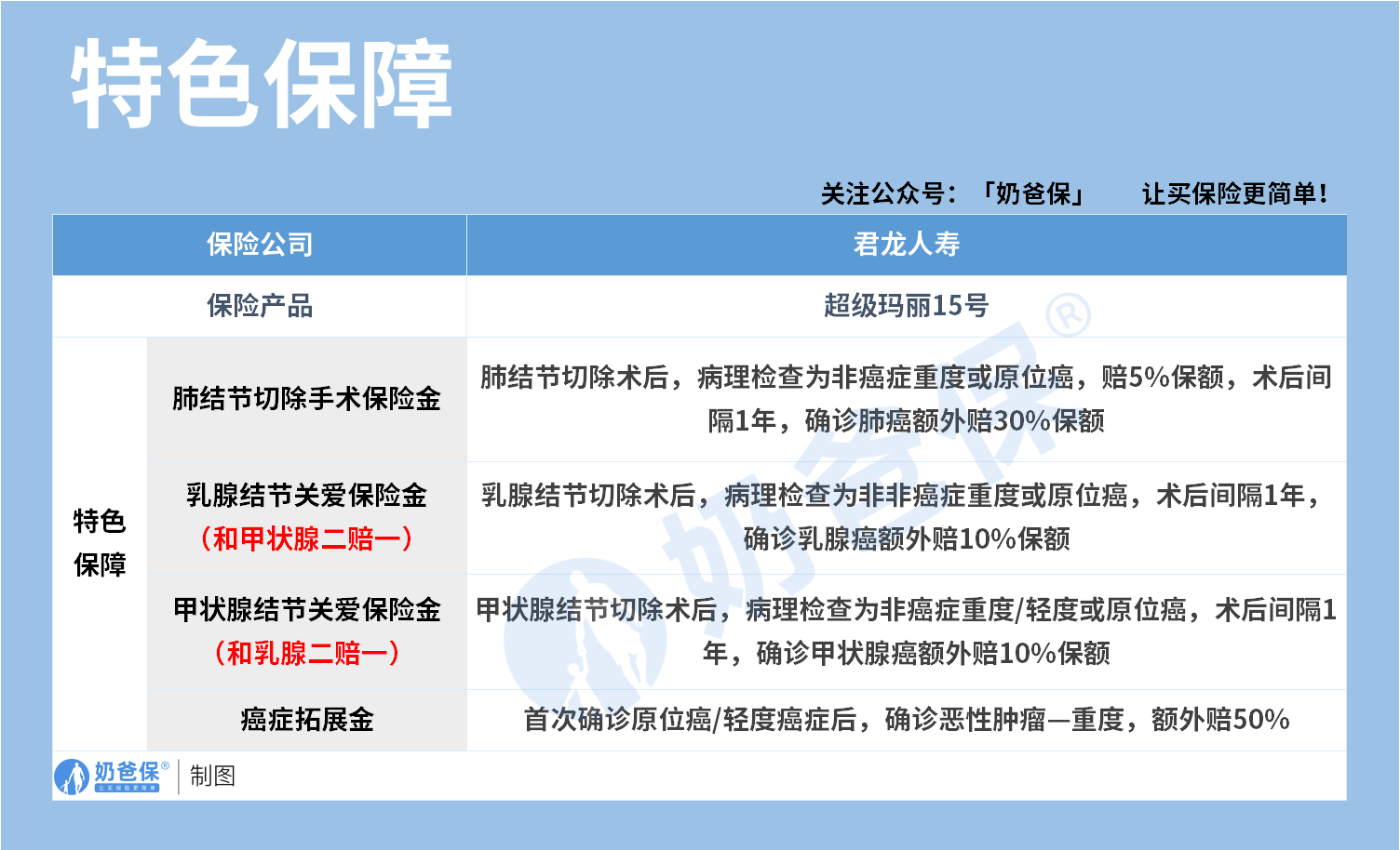
2、肺/乳腺/甲状腺结节三大专项保障
最吸引人的,是三大结节保障:

肺结节切除术后,病理检查不是癌症重度或原位癌,赔5%保额,
术后间隔1年后,确诊肺癌,赔30%保额。
乳腺/甲状腺切除术后,病理检查不是癌症重度(轻度)或原位癌,术后间隔1年后,确诊乳腺/甲状腺癌,各赔10%/10%保额。
相当于给三大高发结节,提供了从良性结节手术到恶性肿瘤确诊后的全周期保障。
这在重疾险里面来说,是非常稀有的。
那到底能赔多少钱呢?
举个例子:
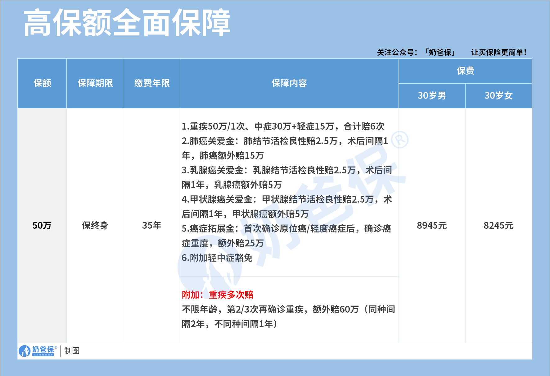
老王买了50万保额的君龙人寿超级玛丽15号重疾险,基础保障+保终身。
投保1年后,检查除了肺结节并做了切除术,病理检查为非癌症重度或原位癌,
此时,可以获赔保险金=50万*5%=2.5万。
3年后,确诊了肺癌,可获得保险金赔付:
50万(重疾)+50万*30%(肺结节保障)=65万!
乳腺结节和甲状腺结节则是做了切除术后,间隔1年确诊癌症,才可以额外赔10%保额。
且需要注意的是,
乳腺和甲状腺结节保障只能二赔一,略有点遗憾。
3、可选保障超丰富
君龙人寿超级玛丽15号重疾险可选保障真的超丰富,包括有:
重疾多次赔、疾病关爱金、癌症治疗津贴等,加钱就能拥有。

(1)重疾多次赔(二选一)
很多产品,都设计有重疾多次赔,
超级玛丽15号也不例外,但它做得更加贴心细致。
不仅同种重疾都能赔,而且赔得次数多、选择更自由:

如果有预算,选择重疾多次赔,
不限年龄,重疾额外多赔2次,每次赔120%保额,同种、非同种重疾都可赔。
如果预算不多,选择重疾多次赔(65岁前确诊),
65岁前确诊,重疾额外多赔2次,每次赔120%保额,同种、非同种重疾都可赔。
真正照顾到每一个人的需求!
(2)关键年龄赔更多
疾病关爱金一直以来,都是一项保额放大器,
在家庭责任关键期,可以赔到更多钱。

君龙人寿超级玛丽15号重疾险,有点不一样的设计:
45岁前,重疾额外赔100%保额,等于翻倍赔了;
45~60岁,重疾额外赔80%保额。
45岁前,正是家庭责任最重阶段,多赔一点家里负担就少一点。
有了这笔钱,就可以安心在家休养,无需为钱发愁。
(3)癌症保障超全面
除了有癌症津贴和癌症癌症多次赔外(两者二选一),
君龙人寿超级玛丽15号重疾险还有特药治疗保险金:
确诊癌症,服用癌症特药,且针对该癌症进行了手术治疗(不限制手术是在服用癌症特药前或后)赔50%保额。

如今不少癌症治疗都会服用特药并进行对应手术,因此这项保障实用性还是蛮高的。
这笔钱可以自由支配,可用于支付高昂的药品费用、后续的康复护理或弥补家庭收入损失。
4、超实用增值服务
君龙人寿超级玛丽15号重疾险,还提供以下几大模块增值服务:

尤其是重疾门诊绿通、手术绿通以及检查加急,都能极大的提高就诊速度。
对重疾来说,时间就是生命。
越早出结果,越早可以进行治疗。
二、君龙人寿超级玛丽15号重疾险投保方案
君龙人寿超级玛丽15号重疾险要怎么买好呢?奶爸提供几个思路:
1、预算有限
像刚毕业出来的年轻朋友,预算有限,
优先考虑保费压力+覆盖人生责任最重的阶段。
方案配置参考:
30万保额+保至70周岁+基础保障+20年交。

方案优势:
年交保费低,算下来一天不到10块钱,
保至70周岁,覆盖了家庭责任最重阶段。
同时还有三大高发结节保障,对于有结节困扰的年轻人实用性强。
2、家庭顶梁柱这样买
对于上有老下有小的朋友来说,家庭责任太重了,
更需要高保额保障,且最好保终身。
方案配置参考:
50万保额+保终身+基础保障+重疾多次赔+35年交。

方案优势:
50万保额,基本可以应对家庭责任最重时期的风险,
同时附加了重疾多次赔,哪怕出险后也不用担心买不上保险。
3、高收入人群顶配方案
对于预算充裕,追求全面保障无死角的朋友来说,
方案配置参考:
50万保额+保终身+基础保障+重疾多次赔+疾病关爱金+癌症多次赔+身故保障+35年交。

方案优势:
全方位高保额保障,应对各种极端风险场景,适合高收入家庭转移重大风险。
不清楚怎么选的,也可以点这里添加我们规划师微信,帮你捋一捋。
三、奶爸总结
君龙人寿超级玛丽15号重疾险,基础保障扎实,适合看重三大高发结节保障的朋友。
而且可选责任灵活,怎么都能搭配到适合自己的保障方案。
奶爸也给大家推荐几款优质的重疾险产品:
1、君龙人寿超级玛丽15号
第一,结节保障超全面
自带保障在原有肺结节基础上,拓展到乳腺/甲状腺结节,范围更广了。
可以说是目前市场上,少有的三大高发结节都有保障的产品。
第二,癌症保障丰富
超玛15号的癌症保障,从早期到晚期,都安排得妥妥的。
本身自带癌症拓展金,
首次确诊原位癌/轻度癌症后,确诊恶性肿瘤—重度,额外赔50%。
如果觉得不够,还可以附加以下保障:
癌症津贴或癌症多次赔(二选一):间隔一定周期后,可以赔一笔钱用于癌症持续治疗,癌症津贴有次数限制,多次赔则不限次数。
癌症重度特药治疗金:确诊癌症后需要吃高价特药,做过相关手术可以赔50%保额。

第三,重疾多次赔灵活选
重疾多次赔可以按需选择:
65周岁版,要求是65岁前确诊,额外赔2次,每次赔120%保额;
另一版则是不限年龄,额外赔2次,每次赔120%保额。

同种不同种都赔,且同种间隔周期短,只要2年
像心脏病术后复发了也能保,不用怕赔过一次就没保障了。
【适合人群】
看中结节、癌症保障,预算不多的朋友。
2、复星联合达尔文12号
第一,自带意外重疾额外赔和住院津贴。
前者因为意外导致首次重疾,可多赔35%基本保额。
等于一张保单覆盖重疾+意外,且是保至终身的双重保障!
后者在60周岁前未发生重疾,60岁后确诊,每天给付0.1%基本保额作为住院津贴。
人一辈子不一定会得重疾,但60岁后难免因小病小痛住院,
达尔文12号这个保障,可以让不确定的赔付变得更确定。
不过,这里需要注意的是,如果后续重疾/身故/全残,
会扣掉累计已给付的住院津贴金额后,再赔付。
第二,可选责任丰富
达尔文12号多重附加保障:
重疾多次赔:分65周岁版和终身版(二选一),满足多种人群需要;
重疾保费补偿:缴费期内发生重疾返还保费,实现“重疾免单”;
疾病关爱金/顶梁柱关爱保险金:家庭责任最重阶段赔更多;
癌症津贴:癌症间隔一定周期就能获得一笔理赔金。
第三,理赔门槛更低
5种特定重疾(如严重心肌炎)、原位癌、癌症津贴赔付,都比同类产品更宽松。
【适合人群】
看重理赔门槛、重疾返还保费的朋友
3、复星联合医联有盟
第一,轻中症保障灵活
必选保障是重疾,像轻中症保障、身故保障,可以加钱获得。
如果预算有限,也可以只买个重疾,先把大病保障做好;
如果预算多一点,建议大家还是要附加轻中症保障。
第二,自带一般医疗金
医联有盟自带医疗金,非常实用:
保单前5年,每年提供报销额度=0.5%*保额,100%报销,
未用完可累计,终身有效,身故/全残一次性赔剩余额度!

像买药、体检、看牙等日常开支,都能用上。
可以说是实打实把钱返还给客户使用!
第三,健康告知非常宽松
健康告知只有4条:
比如过去1年内的检查异常、是否有被医生建议住院或手术;
过去2年内的手术情况以及过去5年内的疾病情况。
针对非常高发的甲状腺/乳腺/肺结节,没有问询是否有进行手术,也没有问询是否多发,
只要结节等级在3级以内,结节直径符合要求,就有机会标体承保!
就连癌症,如果5年前已经治愈,没有复发和转移,
同时不涉及其他健康告知,也有机会投保!
【适合人群】
有健康异常的、注重就医资源和健康管理,看中产品实用性的朋友。
4、瑞华健康华佗1号康泰版
第一,基础保障扎实
轻中重疾保障都涵盖了,且轻症+中症赔付次数共7次,
目前市场上赔付次数算比较高的。
且重疾赔完,轻中症不分组还能继续赔,
不分组的好处就在于,赔付规则更宽松。
第二,性价比高
同样50万保额,保终身,基础保障,分30年交,
30岁人群投保华佗1号康泰版,比超级玛丽和达尔文便宜100元/年!
30年下来立省3000块!
第三,可选保障丰富
如果预算比较多,还可以附加:
重疾多次赔、疾病关爱金、癌症津贴、重疾保费补偿金和身故保障。
都是目前市场上热门可选保障内容,实用性强。
【适合人群】
追求高性价比、看中基础保障全面的朋友。
微信扫一扫
微信扫一扫
关注微信
客服热线
奶爸保

