不少人选重疾险时总被三大问题困住:
家庭责任最重的30-45岁,万一得重疾,普通保额连房贷、医疗费加起来都不够填;
癌症治疗里动辄几万一瓶的靶向药、免疫药,社保报完自己还得掏几十万,根本扛不住;
更别提体检查出肺结节、乳腺结节,投重疾险要么被直接拒保,要么关键责任被除外,想有份踏实保障都难。
而君龙人寿的超级玛丽15号重疾险,刚好对着这三个痛点给出了针对性方案。
下面奶爸来给大家详细介绍一下。
一、超级玛丽15号重疾险保障如何?表现怎么样?
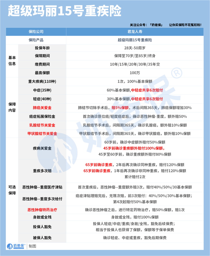
先来看看保障内容表格:

1、投保规则
超级玛丽15号重疾险支持出生满28天至50周岁的人群投保,职业要求仅限1-4类,排除了高风险职业人群。
最高可投保100万基本保额,延续“超级玛丽”系列高保额风格,能应对高额医疗及康复费用。
保障期限提供3种选择,
分别为保至70岁、保至85岁、保至终身。
缴费期限支持趸交、10年、15年、20年、30年、35年缴费。
最长35年缴费期可最大化降低年保费压力,尤其适合年轻人选择。
等待期为180天,期间出险,保险公司通常不赔付或终止合同。
2、保障责任
1.核心保障
重疾保障涵盖110种重疾,赔付100%基本保额,确诊重疾后豁免后续未交保费。
重疾赔付后,与已确诊重疾非同组的中症、轻症保障仍继续有效,无间隔期限制。
包含35种中症,不分组且无间隔期,赔付60%基本保额,与轻症累计赔付6次。
涵盖40种轻症,不分组且无间隔期,赔付30%基本保额,覆盖了早期疾病风险。
2.特色结节保障
针对常见的结节问题,这款产品设计了专属保障。
肺结节方面,
进行肺结节切除手术,若切除结节非恶性肿瘤重度及原位癌,赔付5%基本保额;
术后满1年确诊肺部恶性肿瘤-重度,额外赔付30%基本保额。
例如50万保额的情况下,被保险人可获赔50万+50万×30%=65万。
乳腺/甲状腺结节方面,
进行乳腺或甲状腺结节切除手术,若切除结节非恶性肿瘤重度及原位癌,术后满1年确诊对应部位恶性肿瘤-重度,额外赔付10%基本保额(二者仅赔其一)。
3.癌症拓展保障
首次确诊原位癌或轻度癌症后,后续确诊恶性肿瘤-重度,额外赔付50%基本保额,
提供癌症早期到晚期的全周期保障,降低癌症进展风险带来的经济压力。
这一设计解决了癌症“从轻到重”的治疗衔接需求,是必选责任中的一大亮点。
3、可选责任
1.重疾多次赔
方案一:
无年龄限制,首次重疾后,间隔1年确诊不同重疾或间隔2年确诊同种重疾,可额外赔2次,每次120%基本保额,保障更全面但保费略高。
方案二:
65岁前首次重疾,后续赔付规则与方案一一致,价格更低,适合注重性价比的用户。
2.疾病关爱金
重疾额外赔付方面,45岁前确诊重疾,额外赔付100%基本保额;45-60岁确诊重疾,额外赔付80%基本保额。
中症额外赔付方面,60岁前确诊中症,额外赔付50%基本保额,进一步提升中年阶段保障力度,匹配家庭责任高峰期需求。
3.恶性肿瘤-重度保障
恶性肿瘤-重度特药治疗保险金:确诊癌症后,服用指定癌症特药且针对该癌症进行手术治疗(无先后顺序要求),赔付50%基本保额。
这一责任针对特定药物和手术费用,能有效减轻高额药费负担。
恶性肿瘤-重度医疗津贴:
首次非癌症→癌症:
间隔180天后确诊癌症,赔付40%保额;后续每间隔365天仍处于癌症状态,分别赔付50%、30%保额。
首次癌症→癌症:
间隔365天后仍处于癌症状态,依次赔付40%、50%、30%保额,共3次赔付。
恶性肿瘤-重度多次赔:
赔付规则与医疗津贴一致,但第三次赔付后,每间隔3年仍处于癌症状态,可继续赔付50%保额,次数不限。
与特药保险金不同,医疗津贴和多次给付保险金按疾病状态赔付,更适合长期治疗需求。
4.其他可选责任
身故/全残:
18岁前赔付累计已交保费或现金价值(取较大者);18岁后赔付100%基本保额,弥补重疾险身故保障缺失的不足。
中轻症豁免:
附加后,确诊中症或轻症即可豁免后续未交保费,保费低廉,建议优先附加以增强保障灵活性。
二、超级玛丽15号重疾险适合人群
1、30-45岁家庭支柱
该阶段人群面临房贷、子女教育、父母赡养等多重压力,
超级玛丽15号重疾险45岁前重疾翻倍赔、60岁前中症额外赔的设计,能覆盖家庭经济中断风险。
以30岁男性为例,投保50万保额保70岁,选择必选责任+疾病关爱金+癌症多次赔,年保费约9915元。
2、癌症高风险人群
有癌症家族史、长期接触高污染环境(如粉尘、化学物质)或不良生活习惯(吸烟、熬夜)的人群,
可以附加“恶性肿瘤-重度多次给付保险金+特药保障”。
不限次数的癌症赔付与50%特药保额,能应对癌症复发、转移及高额治疗费用,构建全面癌症防护网。
三、奶爸总结
超级玛丽15号重疾险作为2.0%定价重疾险中的新品,保障全面、赔付力度大,
尤其在结节保障、中年保额翻倍、癌症长期防护方面优势突出。
180天等待期符合行业常规,35年最长缴费期减轻年保费压力。
特色结节保障解决了结节人群投保难问题,癌症全周期保障覆盖从早期到晚期的治疗需求。
对于30-45岁家庭支柱和癌症高风险人群来说,这款产品能提供精准保障,值得考虑。
奶爸也给大家推荐几款优质的重疾险产品:
1、君龙人寿超级玛丽15号
第一,结节保障超全面
自带保障在原有肺结节基础上,拓展到乳腺/甲状腺结节,范围更广了。
可以说是目前市场上,少有的三大高发结节都有保障的产品。
第二,癌症保障丰富
超玛15号的癌症保障,从早期到晚期,都安排得妥妥的。
本身自带癌症拓展金,
首次确诊原位癌/轻度癌症后,确诊恶性肿瘤—重度,额外赔50%。
如果觉得不够,还可以附加以下保障:
癌症津贴或癌症多次赔(二选一):间隔一定周期后,可以赔一笔钱用于癌症持续治疗,癌症津贴有次数限制,多次赔则不限次数。
癌症重度特药治疗金:确诊癌症后需要吃高价特药,做过相关手术可以赔50%保额。

第三,重疾多次赔灵活选
重疾多次赔可以按需选择:
65周岁版,要求是65岁前确诊,额外赔2次,每次赔120%保额;
另一版则是不限年龄,额外赔2次,每次赔120%保额。

同种不同种都赔,且同种间隔周期短,只要2年
像心脏病术后复发了也能保,不用怕赔过一次就没保障了。
【适合人群】
看中结节、癌症保障,预算不多的朋友。
2、复星联合达尔文12号
第一,自带意外重疾额外赔和住院津贴。
前者因为意外导致首次重疾,可多赔35%基本保额。
等于一张保单覆盖重疾+意外,且是保至终身的双重保障!
后者在60周岁前未发生重疾,60岁后确诊,每天给付0.1%基本保额作为住院津贴。
人一辈子不一定会得重疾,但60岁后难免因小病小痛住院,
达尔文12号这个保障,可以让不确定的赔付变得更确定。
不过,这里需要注意的是,如果后续重疾/身故/全残,
会扣掉累计已给付的住院津贴金额后,再赔付。
第二,可选责任丰富
达尔文12号多重附加保障:
重疾多次赔:分65周岁版和终身版(二选一),满足多种人群需要;
重疾保费补偿:缴费期内发生重疾返还保费,实现“重疾免单”;
疾病关爱金/顶梁柱关爱保险金:家庭责任最重阶段赔更多;
癌症津贴:癌症间隔一定周期就能获得一笔理赔金。
第三,理赔门槛更低
5种特定重疾(如严重心肌炎)、原位癌、癌症津贴赔付,都比同类产品更宽松。
【适合人群】
看重理赔门槛、重疾返还保费的朋友
3、复星联合医联有盟
第一,轻中症保障灵活
必选保障是重疾,像轻中症保障、身故保障,可以加钱获得。
如果预算有限,也可以只买个重疾,先把大病保障做好;
如果预算多一点,建议大家还是要附加轻中症保障。
第二,自带一般医疗金
医联有盟自带医疗金,非常实用:
保单前5年,每年提供报销额度=0.5%*保额,100%报销,
未用完可累计,终身有效,身故/全残一次性赔剩余额度!

像买药、体检、看牙等日常开支,都能用上。
可以说是实打实把钱返还给客户使用!
第三,健康告知非常宽松
健康告知只有4条:
比如过去1年内的检查异常、是否有被医生建议住院或手术;
过去2年内的手术情况以及过去5年内的疾病情况。
针对非常高发的甲状腺/乳腺/肺结节,没有问询是否有进行手术,也没有问询是否多发,
只要结节等级在3级以内,结节直径符合要求,就有机会标体承保!
就连癌症,如果5年前已经治愈,没有复发和转移,
同时不涉及其他健康告知,也有机会投保!
【适合人群】
有健康异常的、注重就医资源和健康管理,看中产品实用性的朋友。
4、瑞华健康华佗1号康泰版
第一,基础保障扎实
轻中重疾保障都涵盖了,且轻症+中症赔付次数共7次,
目前市场上赔付次数算比较高的。
且重疾赔完,轻中症不分组还能继续赔,
不分组的好处就在于,赔付规则更宽松。
第二,性价比高
同样50万保额,保终身,基础保障,分30年交,
30岁人群投保华佗1号康泰版,比超级玛丽和达尔文便宜100元/年!
30年下来立省3000块!
第三,可选保障丰富
如果预算比较多,还可以附加:
重疾多次赔、疾病关爱金、癌症津贴、重疾保费补偿金和身故保障。
都是目前市场上热门可选保障内容,实用性强。
【适合人群】
追求高性价比、看中基础保障全面的朋友。
微信扫一扫
微信扫一扫
关注微信
客服热线
奶爸保

