给孩子买保险,重疾险绝对是不少家长的“刚需”。
孩子年纪小,抵抗力弱,万一不幸患上重疾,不仅孩子要遭罪,对家庭经济也是巨大考验。
最近很多家长问招商仁和青云卫6号少儿重疾险值不值得买,今天奶爸就好好唠唠这款产品。
一、招商仁和青云卫6号少儿重疾险怎么样?
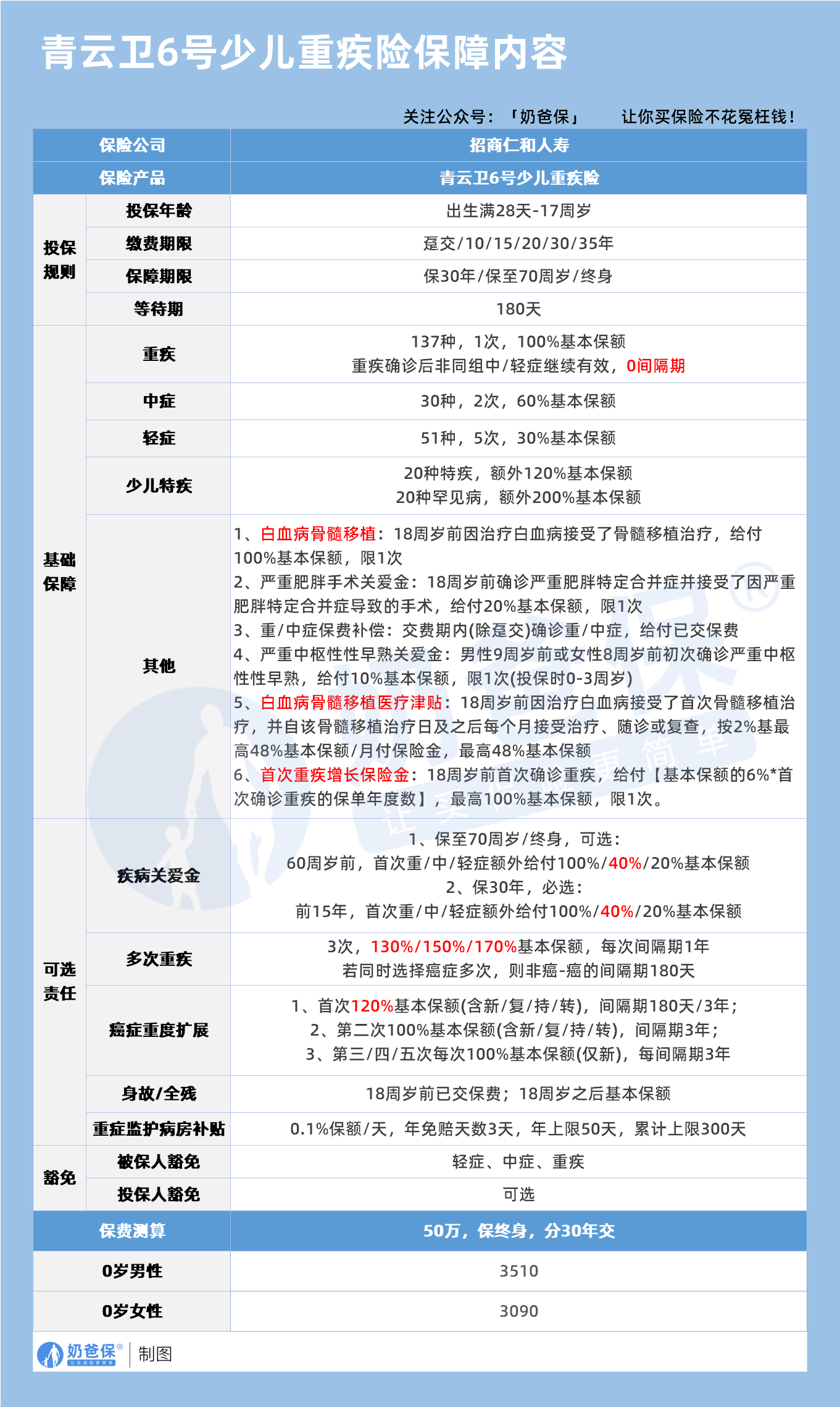
先来看看保障内容表格:

1、投保规则
招商仁和青云卫6号少儿重疾险出生满28天到17周岁的孩子都能买;
缴费方式选择也很灵活,
一次性交清(趸交),或者分10、15、20、30、35年交都行,能大大减轻家长每年的缴费压力;
保障期限有三种选择——保30年、保至70岁、保终身,家长可以根据家庭规划挑。
等待期是180天,这在重疾险里属于常规操作。
2、保障内容
不管基础保障还是可选责任,招商仁和青云卫6号少儿重疾险都挺“能打”:
先来看看基础保障:
重疾保137种,赔1次,能拿100%基本保额;
更贴心的是,
重疾确诊后,中症、轻症还能继续保,而且没有间隔期。

中症保30种,能赔2次,每次给60%保额;
轻症保51种,赔5次,每次30%保额,轻中症的赔付次数和比例,应对日常风险足够了。
最让人安心的是少儿特疾保障:
20种少儿特疾能额外赔120%保额,20种罕见病更厉害,额外赔200%保额。
举个例子,
给孩子买50万保额,要是得了白血病(属于少儿特疾),除了50万重疾保额,还能额外拿60万,总共110万;
要是得的是罕见病,额外拿100万,总共150万,这笔钱用来治病、康复,能解决不少问题。
还有不少的特色保障:
比如18周岁前因严重肥胖做手术,给20%保额;
缴费期内得了重/中症,能把交过的保费拿回来(重疾保费补偿);
18周岁前因白血病做骨髓移植治疗,能再赔100%保额;
甚至在进行白血病骨髓移植后,每个月还能领2%保额的津贴,最多领48%保额,相当于后续治疗、复查的钱有了着落;
18周岁前首次得重疾,还能领“首次重疾增长保险金”,最多再拿100%保额,相当于保额能翻倍。

3、可选责任
「疾病关爱金」很实用:
选保至70岁或终身的话,60周岁前首次得重/中/轻症,能额外赔10%、40%、20%保额;
选保30年的话,前15年得这些病,额外赔100%、40%、20%保额,等于直接加强了保障力度。
「多次重疾责任」能赔3次,每次130%、150%、170%保额,担心孩子以后多次得重疾的家长可以附加。
「癌症重度扩展责任」也很贴心:
首次得癌症能额外赔120%保额,后面复发、转移还能再赔,间隔期也合理。
还有「重症监护病房补贴」,
每天给0.1%保额,一年最多50天,累计300天,住ICU的费用能补一点。
豁免方面,
被保人得了轻、中、重疾,后续保费不用交;
还能选「投保人豁免」,比如家长给孩子买,自己万一出事(得轻中重疾、身故或全残),孩子的保费也不用愁了。
保费方面,

奶爸以50万保额、保终身、分30年交为例,
0岁男孩一年交3510元,女孩3090元,差不多每天几块钱,就能给孩子配一份终身重疾保障,大部分家庭都能承担。
二、招商仁和青云卫6号少儿重疾险适合哪些人买?
1、想给孩子配终身重疾保障的家长
要是你希望孩子一辈子都有重疾保障,招商仁和青云卫6号少儿重疾险的“保终身”选项很合适。
毕竟少儿特疾保障是跟终身的,孩子小时候有高发特疾保障,长大后哪怕过了少儿阶段,重疾保障也一直在;
加上可选责任(比如疾病关爱金、多次重疾),保障力度能跟孩子一辈子。
2、预算充足,想给孩子“顶配”保障的家庭
家里预算比较充裕,想把可选责任都加上?招商仁和青云卫6号少儿重疾险能满足。
比如加上「疾病关爱金」,孩子年轻时得重疾能多赔钱;
加上「多次重疾」,应对多次重疾风险;
加上「癌症扩展」,对抗癌症复发转移……这样一搭配,相当于给孩子建了个“全方位防护盾”。
3、关注少儿高发疾病的家长
少儿白血病、重症手足口病、严重哮喘这些,都是孩子高发的重疾。
招商仁和青云卫6号少儿重疾险的20种少儿特疾里就包含这些,额外赔120%保额;
像严重肌营养不良这类罕见病,额外赔200%保额。
对担心孩子得这些高发疾病的家长来说,赔得多,心里也更踏实。
4、看重豁免责任,想转移缴费风险的家庭
很多家长是自己给孩子投保,招商仁和青云卫6号少儿重疾险的「被保人豁免」很实用:
孩子万一得轻、中、重疾,后续保费不用交了。
还能选「投保人豁免」,家长要是不幸得了轻中重疾、身故或全残,保费也豁免。
这样就算家庭遇到变故,孩子的保障也不会断。
三、奶爸总结
招商仁和青云卫6号少儿重疾险保障很全面,
基础保障扎实,少儿特疾和罕见病的额外赔付比例高,可选责任也灵活,能满足不同家庭的需求。
保费不算贵,就算选终身保障,0岁孩子一年几千块,大部分家庭都能接受。
如果您想给孩子配终身重疾保障,或者特别关注少儿高发疾病,又或者想给孩子加一些“高阶”保障责任,这款值得考虑。
当然,最终还是要结合自家预算和需求来选——适合自己的,才是最好的。
希望每个孩子都能在保险的守护下,健康快乐长大。
奶爸也给大家推荐几款优质的重疾险产品:
1、君龙人寿超级玛丽15号
第一,结节保障超全面
自带保障在原有肺结节基础上,拓展到乳腺/甲状腺结节,范围更广了。
可以说是目前市场上,少有的三大高发结节都有保障的产品。
第二,癌症保障丰富
超玛15号的癌症保障,从早期到晚期,都安排得妥妥的。
本身自带癌症拓展金,
首次确诊原位癌/轻度癌症后,确诊恶性肿瘤—重度,额外赔50%。
如果觉得不够,还可以附加以下保障:
癌症津贴或癌症多次赔(二选一):间隔一定周期后,可以赔一笔钱用于癌症持续治疗,癌症津贴有次数限制,多次赔则不限次数。
癌症重度特药治疗金:确诊癌症后需要吃高价特药,做过相关手术可以赔50%保额。

第三,重疾多次赔灵活选
重疾多次赔可以按需选择:
65周岁版,要求是65岁前确诊,额外赔2次,每次赔120%保额;
另一版则是不限年龄,额外赔2次,每次赔120%保额。

同种不同种都赔,且同种间隔周期短,只要2年
像心脏病术后复发了也能保,不用怕赔过一次就没保障了。
【适合人群】
看中结节、癌症保障,预算不多的朋友。
2、复星联合达尔文12号
第一,自带意外重疾额外赔和住院津贴。
前者因为意外导致首次重疾,可多赔35%基本保额。
等于一张保单覆盖重疾+意外,且是保至终身的双重保障!
后者在60周岁前未发生重疾,60岁后确诊,每天给付0.1%基本保额作为住院津贴。
人一辈子不一定会得重疾,但60岁后难免因小病小痛住院,
达尔文12号这个保障,可以让不确定的赔付变得更确定。
不过,这里需要注意的是,如果后续重疾/身故/全残,
会扣掉累计已给付的住院津贴金额后,再赔付。
第二,可选责任丰富
达尔文12号多重附加保障:
重疾多次赔:分65周岁版和终身版(二选一),满足多种人群需要;
重疾保费补偿:缴费期内发生重疾返还保费,实现“重疾免单”;
疾病关爱金/顶梁柱关爱保险金:家庭责任最重阶段赔更多;
癌症津贴:癌症间隔一定周期就能获得一笔理赔金。
第三,理赔门槛更低
5种特定重疾(如严重心肌炎)、原位癌、癌症津贴赔付,都比同类产品更宽松。
【适合人群】
看重理赔门槛、重疾返还保费的朋友
3、复星联合医联有盟
第一,轻中症保障灵活
必选保障是重疾,像轻中症保障、身故保障,可以加钱获得。
如果预算有限,也可以只买个重疾,先把大病保障做好;
如果预算多一点,建议大家还是要附加轻中症保障。
第二,自带一般医疗金
医联有盟自带医疗金,非常实用:
保单前5年,每年提供报销额度=0.5%*保额,100%报销,
未用完可累计,终身有效,身故/全残一次性赔剩余额度!

像买药、体检、看牙等日常开支,都能用上。
可以说是实打实把钱返还给客户使用!
第三,健康告知非常宽松
健康告知只有4条:
比如过去1年内的检查异常、是否有被医生建议住院或手术;
过去2年内的手术情况以及过去5年内的疾病情况。
针对非常高发的甲状腺/乳腺/肺结节,没有问询是否有进行手术,也没有问询是否多发,
只要结节等级在3级以内,结节直径符合要求,就有机会标体承保!
就连癌症,如果5年前已经治愈,没有复发和转移,
同时不涉及其他健康告知,也有机会投保!
【适合人群】
有健康异常的、注重就医资源和健康管理,看中产品实用性的朋友。
4、瑞华健康华佗1号康泰版
第一,基础保障扎实
轻中重疾保障都涵盖了,且轻症+中症赔付次数共7次,
目前市场上赔付次数算比较高的。
且重疾赔完,轻中症不分组还能继续赔,
不分组的好处就在于,赔付规则更宽松。
第二,性价比高
同样50万保额,保终身,基础保障,分30年交,
30岁人群投保华佗1号康泰版,比超级玛丽和达尔文便宜100元/年!
30年下来立省3000块!
第三,可选保障丰富
如果预算比较多,还可以附加:
重疾多次赔、疾病关爱金、癌症津贴、重疾保费补偿金和身故保障。
都是目前市场上热门可选保障内容,实用性强。
【适合人群】
追求高性价比、看中基础保障全面的朋友。
微信扫一扫
微信扫一扫
关注微信
客服热线
奶爸保

