近几年,保险市场像被按下“快进键”,预定利率从3.5%一路降到2.5%,如今连2.0%的新品都快登场了。
君康人寿即将推出的一生一世(芳华3号)养老年金保险,作为2.0%预定利率的代表,瞬间成了焦点。
不少人犯嘀咕:
它保障全面吗?收益扛不扛打?和老款2.5%产品比,差在哪?
今天奶爸就拆碎了给大家唠明白。
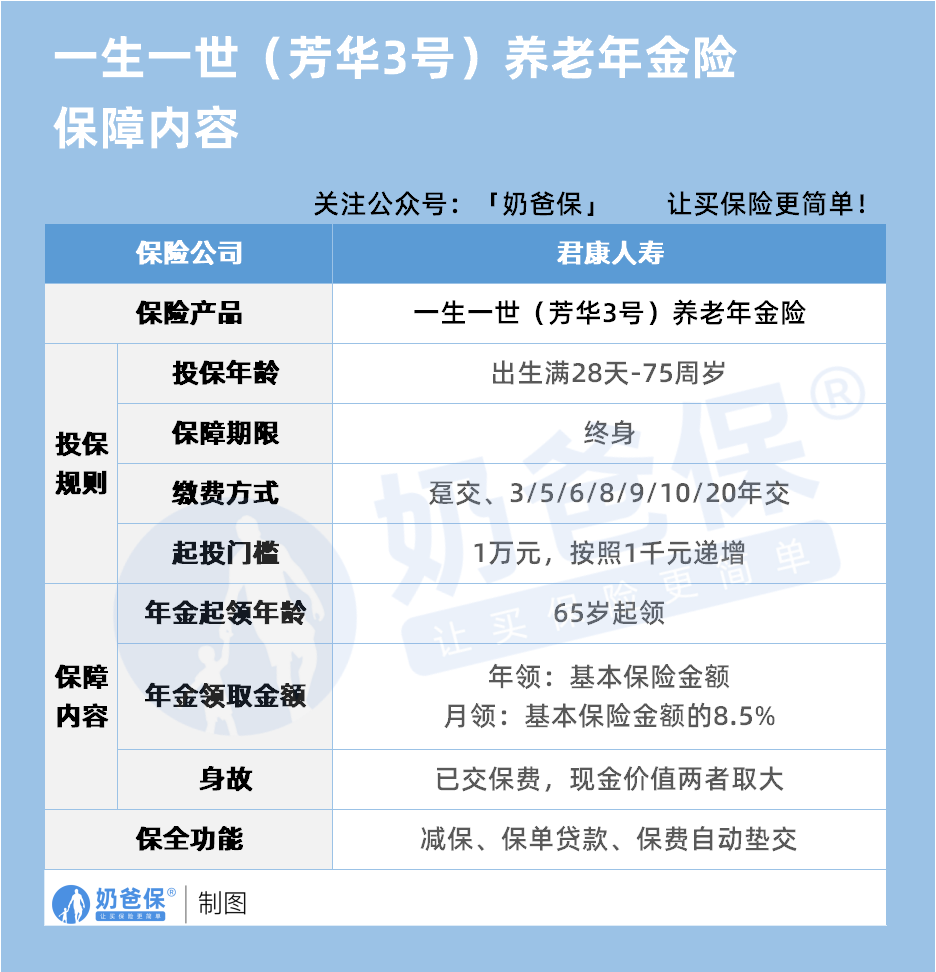
一、君康一生一世(芳华3号)养老年金保险保障内容
君康一生一世(芳华3号)养老年金保险主打“灵活+稳健”,从投保到领钱,处处都很“接地气”:

1、投保规则
年龄宽:出生满28天就能买,75岁也能上车(市面多数年金险70岁就不让投了)。
家里的长辈想补养老金,或年轻人想提前规划养老金,都有机会。
缴费方式活:
趸交、3/5/6/8/9/10/20年交任选,年交1万起投(1000元递增)。
比如上班族选10年交,每年的缴费压力小;
预算充足的人或年纪较大的人选择趸交,可以尽快锁定收益。
2、保障内容
65岁后,每年稳稳领一笔“退休金”。
年金可以选择年领或月领(月领是年领的8.5%,相当于每月多领点零花)。
身故保障:
赔已交保费和现金价值里的多者。
比如刚交完保费就出险了,现金价值没超过已交保费,就赔已交保费;
后期现金价值涨起来,就赔现金价值,本金基本是不亏的。
保全功能也相当丰富,
支持减保(每年减保不超过20%保额)、保单贷款(最多贷现金价值的80%)、保费自动垫交。
急用钱时,可以通过减保直接提现金价值,或申请保单贷款救急,灵活度拉满。
二、30岁人群投保案例
光看条款太枯燥,奶爸假设30岁的张先生,企业中层,担心退休后收入缩水,选芳华3号规划养老:
投保方案:年交10万,分10年交,65岁起领为例:

张先生40岁时,刚交完最后10万,保单的现金价值已经达到1038772元,超过了已交保费,实现了回本!
65岁开始,张先生开始每年领取44300元的年金,
此时保单的现金价值是1659929元,比已交保费多65万+,相当于账户还躺165万,想减保也能随时提。
张先生70岁(第40年):累计领了年金44300×5=22.15万,现金价值还有1602256元(比65岁只降5万多,仍高于已交保费)。
100岁(第70年):累计领了年金44300×35=155.05万,现金价值有1105639元,这笔钱还能给后代留,实现财富传承。
张先生的保单很实在:
前10年交100万,65岁后每年领4.43万年金,且活到老领到老,现金价值也是终身在线。
就算80岁急需用钱,减保100万出来,剩下46万还能继续领年金——相当于“钱永远花不完”。
三、和2.5%预定利率产品比,差距在哪?
很多人好奇:
同样投100万,换成去年的2.5%预定利率产品(比如星海赢家青鸾版计划二),收益差多少?
奶爸拿同样条件(30岁男,年交10万,10年交,65岁起领)进行了对比:

1、年金领取:2.5%产品“前期更猛”
65岁起,星海赢家青鸾版每年领123346元,芳华3号每年领44300元,前者比后者每年多领取年金将近8万元。
此外,
99岁时,星海赢家青鸾版能领1123346元祝寿金,106岁还有1233460元满期金,年金年金金额相当可观。
2、现金价值:芳华3号“更稳更持久”
65岁时:
星海赢家青鸾版现金价值1919662元(比芳华3号多25万+),
从70岁开始,芳华3号的现金价值就开始超过星海赢家青鸾版,实现了反超。
比如80岁时:
星海赢家青鸾版现金价值1040772元(比芳华3号少42万+),且星海赢家青鸾版80岁后持续下跌,芳华3号仍保持146万+
不过星海赢家青鸾版领完满期金后,合同终止,后续没年金也没现金价值了。
而芳华3号终身有现金价值,这笔钱也可以留给后代。
四、奶爸总结
君康一生一世(芳华3号)养老年金保险作为2.0%预定利率的新品,优缺点分明:
优点:
1.投保宽松:75岁还能投,高龄老人有机会上车。
2.现金价值稳:终身保持较高现金价值,减保、贷款灵活,不怕“钱套死”。
3.身故保障实:赔已交保费或现金价值的多者,本金基本不亏。
缺点:
和2.5%老产品比,前期年金领取少(比如65岁那年,少领7.9万),适合能接受“长期主义”的人。
奶爸最后也提醒大家:
2.5%预定利率下调是大趋势,2.0%的年金险会成主流。
如果大家想要获得更可观的收益,不妨在2.5%预定利率产品下架前尽早投保。
奶爸也汇总了几款优质的年金险产品:

1、固收型年金险
推荐大富翁6.0,出自富德生命人寿。
目前市场少有有保证领取的年金险,安全感十足:
方案一保证领取25年;方案二保证领取已交保费。
到80岁还有一笔祝寿金到账,领100%保费,基本不少朋友以后都有机会拿到。
活多久领多久,提供细水长流的现金流:
30岁女性,5年交,年交10万,投保方案二,55岁每年都能领18930元。
【适用人群】
有养老补充需求、看中保证领取的朋友。
2、快返型年金险
推荐3款产品:蛮好的人生2025、星颐朱雀版分红型和悦活人生B款分红型。
前面一款是固收型,后面两款是分红型。
这3款产品,最快第5年起就可以开始领钱了。
以30岁女性,5年交,年交10万为例子:
蛮好的人生2025计划一:第5年领10500元;第6年~74年领9690元;
星颐朱雀版分红型:保证最低可领7992元/年;叠加分红有机会领7992~50311元/年;
悦活人生B款分红型:第5~9年保证领4290元;第10~74年则是8580元;叠加分红有机会领4290~83824元。
可以说,
蛮好的人生2025领取是非常稳定的,收益IRR在1.8%左右。
星颐朱雀版分红型保证领取高,且前期现价增长非常快!
保单第10年,收益IRR为2.129%,最高有机会超过3%!
悦活人生B款分红型,前面9年领取不高,第9年后是翻倍领取,先低后高,
且产品分红也很大方。
保单第10年,收益IRR为2.136%,最高接近3%!
【适用人群】
这3款产品可以这么选:
看中大保司、追求稳定领取,推荐蛮好的人生2025;
看中总体领取水平较高,推荐星颐朱雀版分红型;
看中养老社区、希望后面可以多领一些的朋友,推荐悦活人生B款分红型。
想要了解产品详细信息的朋友,也可以私聊奶爸~
微信扫一扫
微信扫一扫
关注微信
客服热线
奶爸保

