在保险市场中,定期寿险凭借其高杠杆、低保费的特点,
成为许多家庭规避风险的重要选择,同方全球臻爱2024互联网定期寿险便是其中颇具关注度的一款产品。
不少人对这款产品的购买渠道以及如何买到最合适的定期寿险存在疑问,
究竟同方全球臻爱2024互联网定期寿险可以线下买吗?定期寿险怎么买最合适?
奶爸来为大家解读:
一、同方全球臻爱2024互联网定期寿险可以线下买吗?
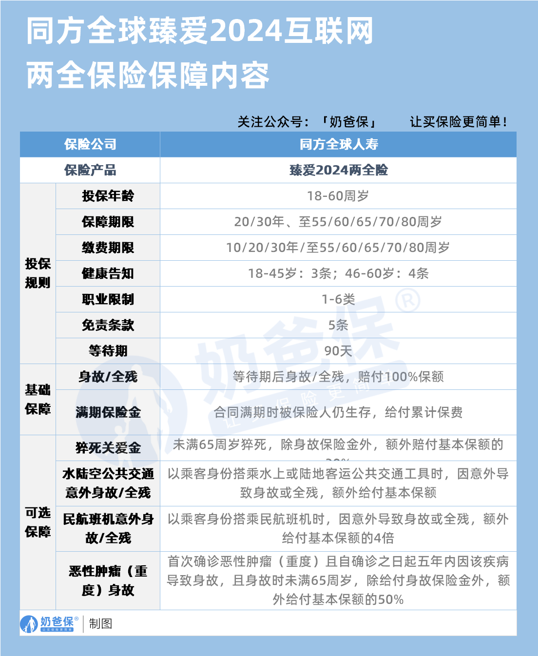
同方全球臻爱2024互联网定期寿险是一款线上保险产品,
其投保渠道仅限于线上,主要分为官方投保渠道和第三方保险平台两类。
官方投保渠道包括同方全球人寿的官网以及官方公众号等。
在这些平台上,消费者可以直接浏览产品的详细信息,了解投保要求、保障内容等,按照页面指引就能完成投保流程,操作便捷且信息权威。
第三方保险平台如奶爸保等也是购买该产品的重要渠道。

在奶爸保官网搜索【臻爱2024】,找到对应的产品极氪。
奶爸保平台会对各类保险产品进行整合和对比分析,
能为消费者提供更全面的产品信息和投保建议,
帮助消费者更轻松地做出选择,值得您的信赖。
二、定期寿险怎么买最合适?

1、明确保障需求,确定保额
确定保额是购买定期寿险的关键一步。
保额要能够在被保险人不幸身故或全残时,为家庭提供足够的经济支持,以维持家庭的正常运转。
计算保额时,可以考虑以下几个方面:
家庭债务:房贷、车贷等负债是需要重点考虑的因素。假设您的家庭房贷还剩余80万元,那么这80万元应包含在保额范围内,以确保在您发生意外时,家人不会因无力偿还房贷而失去住所。
家庭未来生活费用:预估家庭未来5-10年的基本生活开支。
子女教育费用:如果家中有子女,要考虑子女从现在到完成高等教育所需的费用。
综合以上各项,若一个家庭房贷还剩80万,每年基本开支12万,孩子到大学毕业教育费需40万,那么合适的保额为80万+12万×10+40万=240万。
对于一线城市家庭,由于生活成本和经济责任相对更高,建议保额不低于300万;
二三线城市家庭,保额一般不低于150万。
而在选择同方全球臻爱2024互联网定期寿险时,
其必选责任中的身故保险金和全残保险金会按基本保额给付,这与我们计算的保额直接相关。
例如,若确定保额为200万元,被保险人在等待期后不幸身故或全残,就能获得200万元的赔付,可很好地覆盖家庭债务、生活费用等。
该产品等待期为90天,若在等待期内(因意外伤害导致身故除外)身故,保险公司通常返还累计已交保险费,这一点在确定保额时也可适当参考,避免因短期意外导致保障不足。
2、选择合适的保障期限
保障期限应与家庭责任期限相匹配。
一般来说,家庭责任最重的时期,就是最需要定期寿险保障的时期。
保至退休年龄:对于30岁左右的人群,如果子女年龄尚小,且有房贷等长期债务,
选择保至60岁较为合适。这样可以覆盖房贷还清、子女成年并完成高等教育前的这段时间,确保在家庭责任最重的阶段为家人提供保障。随着延迟退休政策的推进,2025年男性退休年龄约63岁,若考虑这一因素,保至65岁能更好地覆盖退休前的责任。
特殊情况延长保障期限:如果家庭存在高龄生育情况,孩子成年独立的时间较晚,或者房贷还款期限较长,那么保至70岁会更稳妥,以确保在更长时间内为家庭提供经济支持。
同方全球臻爱2024互联网定期寿险的保障期限选择需结合自身家庭责任期限。
同时,其可选责任中的猝死关爱保险金有未满65周岁的限制,若选择的保障期限涵盖到65岁之前,且附加了该责任,在被保险人65岁前猝死,除身故保险金外,还能额外获得基本保额30%的赔付,能更全面地应对这一阶段可能出现的风险。
3、关注保障内容、健康告知和免责条款
根据需求选择保障内容:不同的定期寿险产品保障内容存在差异,需结合自身风险情况选择。同方全球臻爱2024互联网定期寿险除了必选的身故和全残保险金,还有多项可选责任。
比如经常乘坐公共交通的人,可附加水陆空公共交通意外身故或全残保险金,搭乘民航班机发生意外时,
能额外获得基本保额4倍的赔付;若担心恶性肿瘤带来的风险,附加恶性肿瘤(重度)身故保险金,在确诊后5年内因该疾病身故且未满65岁,可额外获得基本保额50%的赔付。
健康告知宽松优先:健康告知是投保的门槛,越宽松意味着符合投保条件的人越多。
在选择定期寿险产品时,优先考虑那些只询问重大疾病,如癌症、心脑血管疾病、精神类疾病等的产品。例如华贵大麦2024,其健康告知仅有3条,相对宽松。
三、奶爸总结
总之,购买同方全球臻爱2024互联网定期寿险的渠道主要是线上渠道,
大家可以重点考虑奶爸互联网保险平台。
在选择定期寿险的时候,要结合自身家庭状况,从保额、保障期限、保障内容等多方面综合考量,选择最适合自己的方案。
大家也可以看看奶爸推荐的优质定期寿险产品:

1、投保规则
这3款产品的投保年龄、等待期都是一样的,
保障期和缴费期略有不同,但也几乎差别不是很大。
我们重点来说两点:
一个是健康告知,
大多数会从以下几个方面进行询问:
投保经历、高风险运动和既往病史。
只有大麦2026针对45岁以上人群,还多了就医行为问询,
内容涉及近两年内的手术或住院情况,以及检查异常需要进一步治疗等。

从投保经历来看,三款产品都会问到:
最近两年的投保异常经历→3款产品差不多;
重疾理赔经历→定海柱7号额外问询了轻中症理赔;
累计投保保额→擎天柱11号一生中意版更宽松,只问的是最近1年的保额。
从高风险运动来看,三款产品都差不多,
只有定海柱7号问询是否有长期从事。
从既往病史来看,定期寿险问的都是一些重大疾病,
比如癌症、冠心病、心肌梗死等。
常见的肺结节、甲状腺结节和乳腺结节都没有问。
像擎天柱11号一生中意版对先天性心脏病比较友好,心超复查已自行闭合的不在问询范围。
拿捏不准的,可以点这里协助核保。
另一个是最高保额,
单从保额上限来看,大麦2026是最高的,上限是400万。
但不同地区、年龄、职业可能略有不同。
以大麦2026为例子:

只有超一类和一类地区,18-45岁以内人群,且符合BMI要求,
才能买到400万保额。
超一类和一类地区如:
北京、上海、重庆、广州、深圳、杭州、南京、成都、宁波、苏州、武汉、厦门、佛山。
2、必选保障
作为定期寿险,其实必选保障,
都是差不多的,即都含身故和全残保障。
不过这里需要提醒大家的是,
身故和全残,只能二赔一。
擎天柱11号一生中意版还额外多了一项——家庭守护保障:
被保人及法定配偶因同一意外事故身故或全残,额外赔付100%基本保额。

作为家里的双顶梁柱,如果同时出险,对家中双亲和孩子来说,打击真的太大了。
这个双倍保额保障,至少可以让父母孩子在经济上有足够多的补偿和支持。
而且,这里说的是【出险时】存在法定配偶,
即买的时候不管是否结婚,婚后都会额外获得这个保障。
所以,如果是夫妻双方投保,擎天柱11号一生中意版有机会赔得更多。
3、可选保障
3款产品都含猝死关爱金+交通意外身故或全残。
只是赔付力度略有不同。
定海柱7号还多了个身故或全残特别关爱金:
45周岁后,身故或全残额外赔50%保额。

如果比较看重特殊年龄赔付比例的,可以重点考虑。
如果你想详细了解上述几款定期寿险测评,也可以联系奶爸~
微信扫一扫
微信扫一扫
关注微信
客服热线
奶爸保

