在家庭保障规划中,两全险与定期寿险是常见选择。
2025年数据显示,家庭支柱身故平均导致200万元经济缺口,保险配置需精准匹配需求。
同方全球臻爱2024两全险兼具保障与储蓄功能,其是否值得入手?与定期寿险的差异何在?
下面奶爸也将从产品特点、数据对比及场景适配展开分析,助您理性决策。
一、同方全球臻爱2024两全险值得买吗?
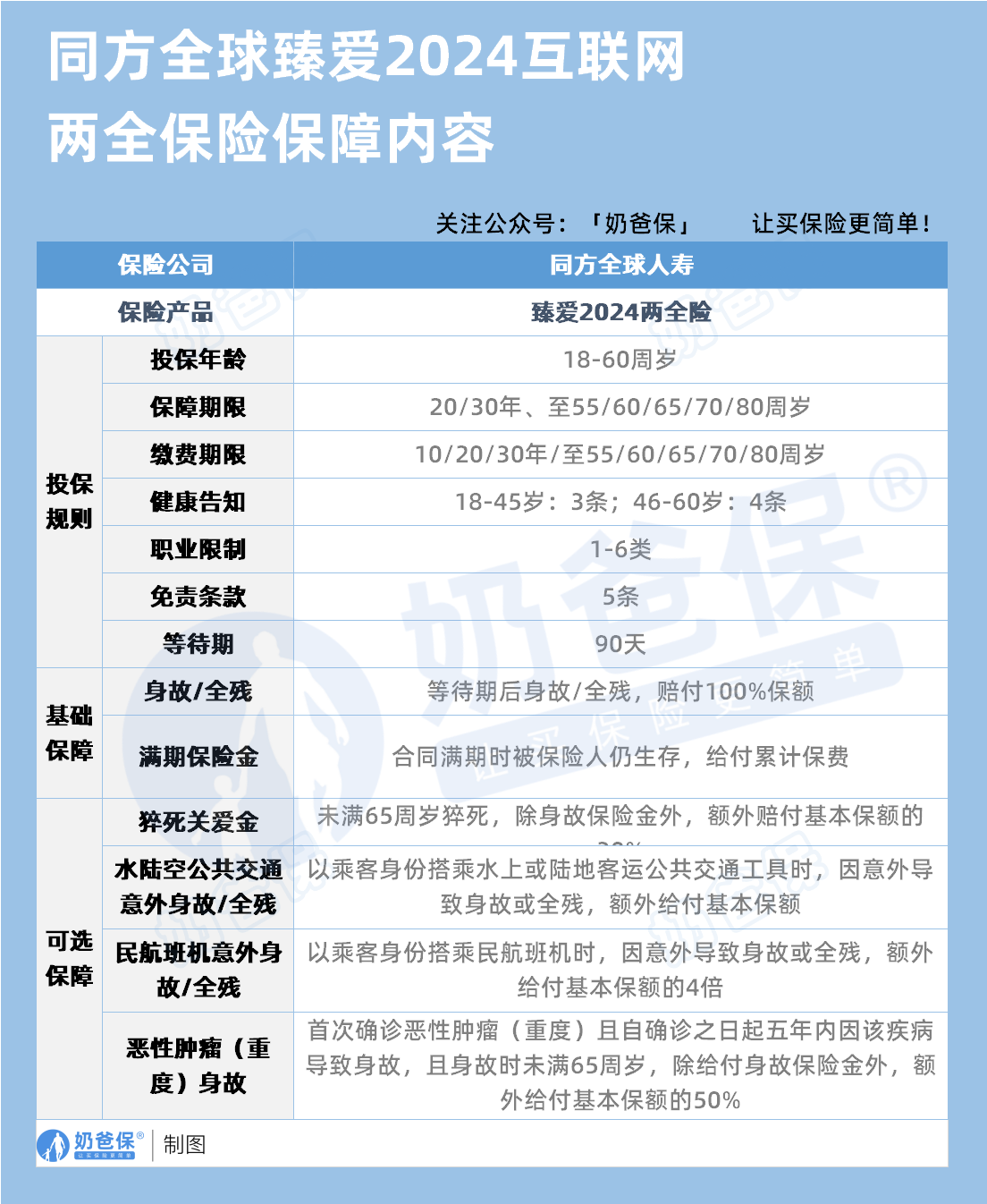
先来看看保障内容表格:

1、产品优势
投保宽松:
同方全球臻爱2024两全险适用人群广泛,18-60岁的人群均可投保。
提供7种保障期与8种缴费期,满足不同需求。
保额最高可达350万,1-6类职业均可投保,且健康告知仅5条免责,对身体状况欠佳或从事特殊职业的人群更为友好。
保障与储蓄双功能:
这款产品兼具保障与储蓄特性。
在身故或全残保障方面,
若投保100万保额,30岁男性选择年交5125元,20年缴费,保至60岁,满期生存可返还10.25万元。
这意味着在有效覆盖极端风险的同时,满期还能拿回保费,
避免了传统保险“保费白交”的情况,相当于在获取保障的同时进行了一笔特殊的储蓄。
可选责任灵活:
提供多种可选责任,能针对性覆盖高发风险。
比如猝死额外赔30%,对于工作压力大、常熬夜的人群十分实用;
水陆空交通意外保障最高可赔1400万,为经常出差、出行频繁的人士保驾护航;
恶性肿瘤身故额外赔50%,鉴于癌症高发态势,进一步强化了保障。
以30岁男性为例,若附加交通责任,
不幸在出差途中因交通意外身故,家属可获得100万基本保额与1400万交通意外赔付,极大保障家庭经济稳定。
2、性价比与场景
以35岁男性为例,两全险年交5125元,满期返还10.25万;
而定期寿险年交1598元,但无返还。
若满期生存,两全险类似“零息储蓄+保障”;
若身故,两者均赔付100万,但两全险保费年多交3527元。
因此,该产品适合预算充足,且有满期资金需求,如规划子女教育金、补充养老费用的家庭。
二、两全险和定期寿险哪个好?
1、定义与功能
定期寿险:
定期寿险是一种纯粹的保障型保险产品,其保障责任仅涵盖身故或全残情况。
当被保险人在保险合同约定的保障期间内身故或全残时,保险公司将按照合同约定的保额进行赔付。
它具有保费低、杠杆高的特点,对于背负债务的人群而言,是“负债兜底”的有效工具。
例如,一位背负高额房贷的家庭经济支柱,一旦不幸身故或全残,
定期寿险的赔付金可以用于偿还房贷,避免家庭因失去主要收入来源而陷入经济困境。
两全险:
两全险兼具保障与储蓄的功能。
在保障方面,若被保险人在保险期间内身故,保险公司会赔付保额;
而当保险期满时,若被保险人仍然生存,保险公司则会返还已交保费。
不过,由于其兼具储蓄功能,保费通常约为定期寿险的3倍。
它适合那些既希望获得风险保障,又期望在一定期限后能回笼资金的人群。
比如一些对资金有规划需求,希望在保险期满后能有一笔资金用于养老或其他用途的消费者。
2、保费对比
以35岁男性,100万保额,20年缴费,保至60岁为例。

定期寿险年保费约为1598元,20年总保费为31960元,杠杆率约为100万÷3.196万≈31.3倍;
而两全险年保费相对较高,年保费约为定期寿险的3倍,20年总保费为102500元。
在保险期满时,若被保人生存,两全险会返还全部保费,相当于一种无利息的储蓄方式。
相比之下,定期寿险在保障期间内专注于提供高杠杆的身故/全残保障。
3、选择建议
优先定期寿险:
如果个人负债较高,例如房贷、车贷等债务超过年收入的5倍,同时预算有限,那么定期寿险是优先选择。
它能以较低的保费支出获得较高的保额,将主要风险进行有效覆盖。
之后可以将剩余资金考虑投向终身寿险等其他保险产品,进一步完善保障体系。
考虑两全险:
当个人预算较为充足,年保费支出能够达到家庭收入的10%及以上,
或者有明确的满期资金需求,如希望将保险期满返还的保费用于补充养老金,
又或者像企业主等人群,对保费返还后用于企业周转有强烈需求时,可以选择两全险,
在获得风险保障的同时,实现保障与储蓄的平衡。
三、奶爸总结
同方全球臻爱2024两全险适合预算充足、看重满期返还的人群。
定期寿险以高杠杆、低保费,成为家庭支柱“负债兜底”的首选。
负债优先的人群,可以用定期寿险覆盖高保额,搭配终身寿险做储蓄(长期收益或高于两全险满期返保费)。
预算充足的人群,可以选两全险,满足“保障+储蓄”需求,同时关注可选责任(如交通意外保障),增强针对性保障。
如果大家挑选保险有什么困难,可以扫码关注:奶爸保公众号 进行1对1咨询,
现在关注“奶爸保”公众号,回复“官网”,还可以免费领取价值199元的保障大礼包哦,让您买保险变得更简单。
微信扫一扫
微信扫一扫
关注微信
客服热线
奶爸保

