年终奖到账,除了储蓄和消费,为未来规划一份保障也是明智之举。
保险不仅能为家庭提供风险兜底,还能助力财富稳健增长。
那么,如何用年终奖配置保险呢?
首先,要明确自身需求,考虑家庭责任、职业风险等因素。
比如家庭经济支柱,除了配置重疾险和医疗险,也要配置定期寿险,为家庭提供经济保障。
下面奶爸来给大家详细介绍一下。
一、成人年终奖如何配置保险?
成人使用年终奖配置保险,首先要明确自身需求。
若为家庭经济支柱,重疾险和意外险必不可少,能在意外或者疾病发生时保障家人生活;有债务或贷款的,还要考虑定期寿险。
年龄和健康状况也需考虑。
年轻人可侧重医疗险,应对意外医疗费用;中年人可将重疾险作为重点,抵御重大疾病经济压力。
职业和爱好方面,特定职业有职业责任风险,运动爱好者有运动伤害风险,要按需选择险种。
其次,配置主要险种。

寿险可在去世时给予家人经济补偿;医疗险能报销大额的医疗费用;
意外险可在因意外导致身故、伤残或医疗支出时提供赔付;重疾险在确诊特定疾病时一次性给付保险金,用于治疗和康复。
最后,若还有预算且追求稳健投资,可考虑储蓄险,比如增额寿或者是年金险,
在提供保障的同时,还能让消费者获得不错的收益,实现资产的稳健增值。
二、同方全球臻爱2024互联网两全保险值得买吗?
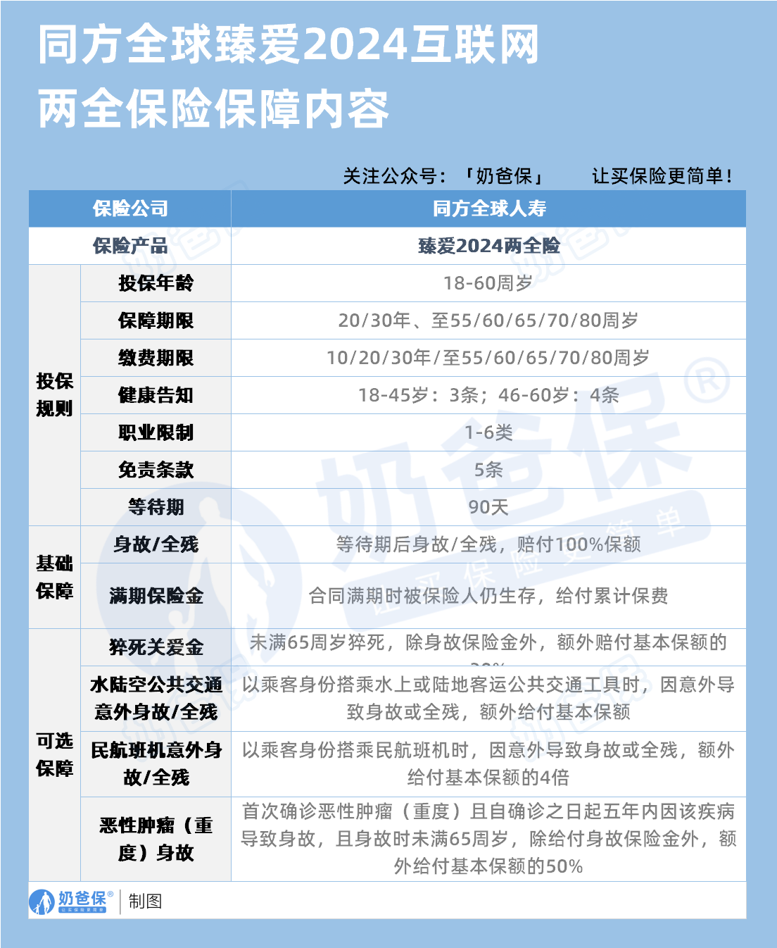
先来看看同方全球臻爱2024互联网两全保险的保障内容表格:

从投保条件来看,
同方全球臻爱2024互联网两全保险的投保年龄范围为18到60周岁,覆盖了从成年到接近退休的各个阶段人群。
保障期限的选择也十分多样,可以根据自己的人生规划和经济状况,
包括20年、30年,或者保障至55周岁、60周岁、65周岁、70周岁、80周岁等多种期限。
缴费期限同样灵活,包括10年、20年、30年缴费,以及缴费至55周岁、60周岁、65周岁、70周岁、80周岁等选项。
健康告知也是相对宽松。
18 - 45岁的投保人只需回答3条健康告知,46 - 60岁的投保人回答4条即可,使得更多有健康问题的人群也有机会获得保险保障。
对职业的包容性也很高,1 - 6类职业的人群都可以投保,即便是高危职业人群也能够获得保障。
免责条款有5条,等待期为90天,整体较为中规中矩,符合行业常见的标准。
保障内容方面,
同方全球臻爱2024互联网两全保险的基础保障十分扎实。
若被保人在等待期后身故或全残,将赔付基本保额,为家庭提供经济补偿,减轻因意外或疾病导致的经济压力。
同时,若合同期满被保人仍生存,将给付累计保费作为满期保险金,无论是在子女教育、养老规划还是其他财务安排上,都能发挥一定的作用。
还提供了丰富的可选保障,进一步增强了保障力度。
比如猝死关爱金,被保人在65周岁前猝死,在赔付身故保险金的基础上,将额外赔付基本保额。
还涵盖了水陆空公共交通意外和民航班机意外。
被保人以乘客身份搭乘水上或陆地客运公共交通工具,或者搭乘民航班机时,因意外身故或全残,将分别额外给付基本保额和基本保额的4倍。
这种高额的意外保障,能够有效应对因交通意外可能导致的高额经济损失,为投保人提供更全面的保护。
此外,还针对恶性肿瘤(重度)提供了额外保障。
65周岁前首次确诊恶性肿瘤(重度)且自确诊之日起五年内因此身故,在给付身故保险金的基础上,额外给付基本保额的50%,为被保人提供了更全面的健康保障。
总的来说,同方全球臻爱2024互联网两全保险通过其灵活的投保条件、宽松的健康告知、以及丰富的保障,为被保人提供了完善的保障。
三、奶爸总结
无论是从家庭经济责任的角度,还是从个人健康和安全的角度,成人都应该给自己配置好保险,让我们面对各种风险时能从容不迫,减轻因意外或疾病带来的经济损失,为家庭提供一份坚实的保障。
同方全球臻爱2024互联网两全保险不仅提供身故、全残等基础保障,还有猝死、交通意外、恶性肿瘤等可选责任,
对于家庭经济支柱、高危职业人群以及亚健康人群来说,能提供较为全面的保障。
不过,其保费相对消费型定期寿险略高。
如果您的年终奖预算充足,且希望在保障的同时有机会返还保费,这款产品是一个值得考虑的选择。
如果大家挑选保险有什么困难,可以扫码关注:奶爸保公众号 进行1对1咨询,
现在关注“奶爸保”公众号,回复“官网”,还可以免费领取价值199元的保障大礼包哦,让您买保险变得更简单。
微信扫一扫
微信扫一扫
关注微信
客服热线
奶爸保

