要说热门定期寿险,【擎天柱】这个IP一直都非常受欢迎。
不过最近有点意思,上新了2款擎天柱10号:
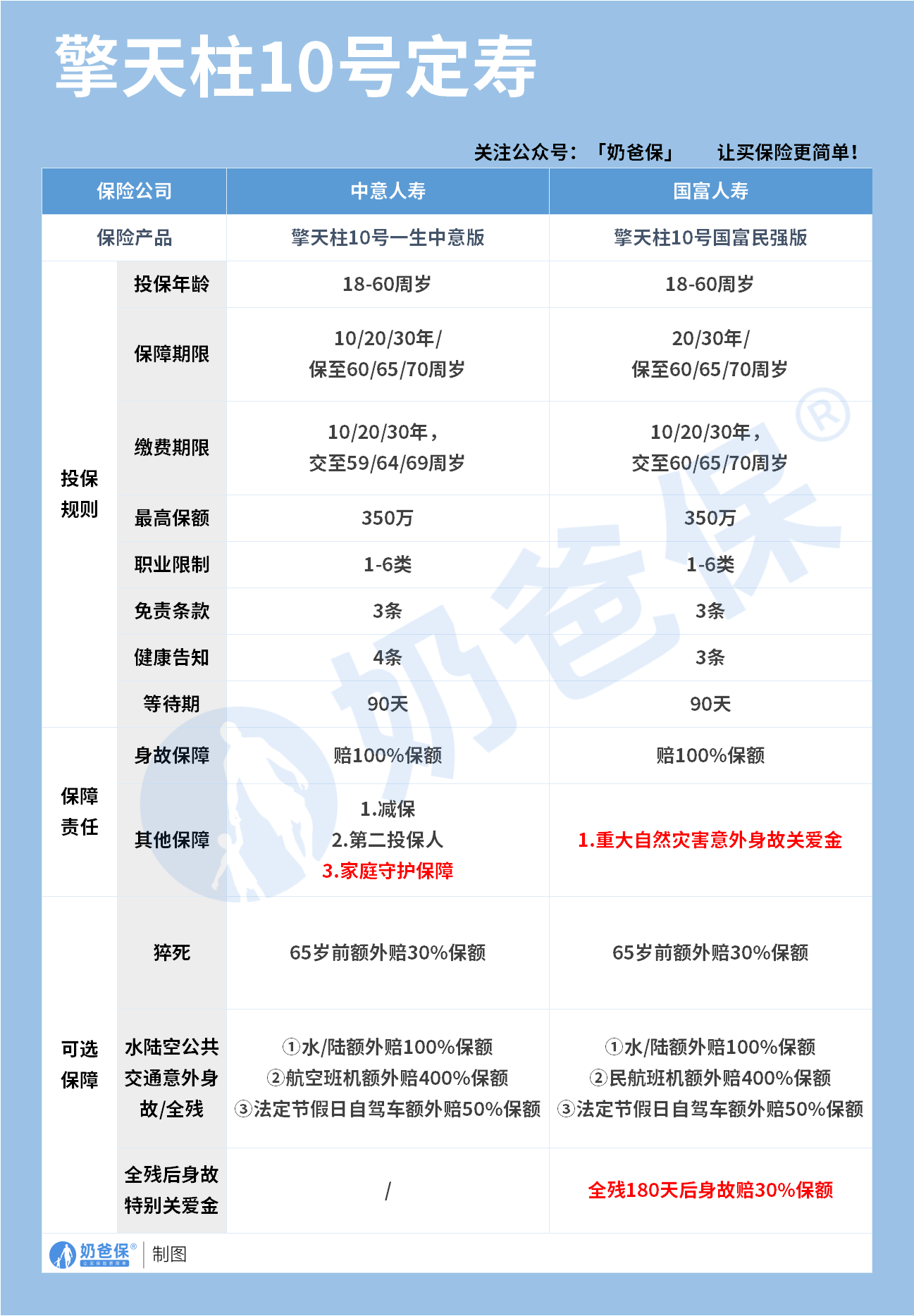
一款是中意人寿出品的,擎天柱10号一生中意版;
另一款是国富人寿出品的,擎天柱10号国富民强版。
中意人寿大家也非常熟悉,近年来凭借保司实力和超强的分红实现率,
在分红险产品中热度非常高,不过卖定寿确实有点“新鲜”。
国富人寿不是第一次卖定期寿险了,之前的定海柱系列,就是出自它家。
都叫擎天柱10号,一生中意版和国富民强版,到底有哪些不同?
两款定期寿险要怎么选才好?
我们从保障内容、健康告知、保费性价比等多个维度,一起来看看!
一、两款擎天柱10号,都有哪些不同?
先来看产品对比表格:

1、投保规则
两款产品其实都差不多,就有2点不同:
一个是交费年限,
擎天柱10号一生中意版最长是交至59/64/69周岁,
而国富民强版最长是交至60/65/70周岁,时间长1年。

另一个是最高可买保额,
一生中意版是没有限额的,不管是在一线城市,还是二三线城市,
只要是符合条件的,最高可买保额就是350万。
而国富民强版会根据不同地区和职业划分,可买的最高保额不一样。
比如一线城市,北上广深18~40周岁,最高可买350万;
而41~45周岁就只有200万了。

如果是小城市,想买超高保额(如300万)的朋友,可以看看一生中意版;
如果只是买个100万左右,50岁以内的一二三类城市朋友,国富民强版也能满足。
2、保障内容
定期寿险保障内容都差不多,主要是保身故或全残,
必选保障上,
两款擎天柱10号核心不同之处在于——
一生中意版特色保障是家庭守护金:
即被保险人出险时存在法定配偶,且被保险人及法定配偶因同一意外事故身故或全残,额外赔付100%基本保额。
而且,这里说的是【出险时】存在法定配偶,
即买的时候不管是否结婚,婚后都会额外获得这个保障。
作为家里的双顶梁柱,如果同时出险,对家中双亲和孩子来说,打击真的太大了。
这个双倍保额保障,至少可以让父母孩子在经济上有足够多的补偿和支持。
国富民强版则是重大自然灾害意外身故关爱金,
如因地震、洪水等重大自然灾害导致身故/全残,额外赔100%保额。

这对于生活在沿海多台风地区、西南多泥石流地区等地方的朋友来说,这个保障还是挺实用的。
可选保障上,
国富民强版多了全残后身故特别关爱金:
即被保人全残180天后身故,额外赔30%保额。

3、健康告知
虽然说定期寿险核保都非常宽松,但对一些较为严重一点点的疾病,不同产品还是略有一些不一样。
先来看一生中意版,健康告知有4条:

针对BMI核保宽松、没有问询结节、乙肝小三阳等疾病,
焦虑症、抑郁症、强迫症等精神问题也没问询,
是为数不多,抑郁焦虑症也有机会投保的定期寿险!
甚至,连先天性心脏病,只要治疗好了也有机会买!
再来看国富民强版,健康告知有3条:
肺结节、甲状腺/乳腺结节、强直性脊柱炎等都没问到,
还支持智能核保,部分疾病如轻度地中海贫血,都有机会买到。

不过,擎天柱10号国富民强版1年内的累计风险保额,要求不超过200万,
而一生中意版上限是400万,更高一些。
如果本身有抑郁症、焦虑症等问题,又或者累计保额已经超过200万的,可以考虑擎天柱10号一生中意版;
如果身体健康、没有累计保额限制,那么两款产品都可以考虑。
二、两款擎天柱10号,哪款更划算?
奶爸以28岁人群,买100万保额,只含基础保障为例:

短保障期比如保20/30年,国富民强版基本都略便宜一点点;
长保障期,比如保至60/65/70周岁,
国富民强版缴费期多1年,所以在保至60/65周岁,优势更大一点点;
一生中意版在保至70岁时,是真的性价比高,缴费期少1年,年交保费还少个十来块。
不过总体来说,其实两款产品差别并没有很大。
两款擎天柱10号怎么选?
一生中意版,
保司实力强劲,背靠中石油和意大利忠利集团两大世界500强股东。
保额没有限制、对焦虑症等精神疾病核保友好,
且长期保障价格有优势,还自带家庭守护保障。
适合看中品牌实力、追求高保额和家庭双方保障的朋友。
国富民强版,
保司经营定寿多年,自带重大自然灾害额外赔的特色保障,
总体性价比高,还支持智能核保。
适合看中自然灾害保障、保费性价比等朋友投保。
三、奶爸总结
未雨绸缪,方能有备无患。
定期寿险这份保单,就如同我们坚实的铠甲,
在遇到极端风险时,依然可以替我们守护爱的人继续前行。
而两款擎天柱10号——国富民强版和一生中意版,
虽各有特色,但都是市场上的优质产品。
在实际挑选的过程中,大家可以结合自身的家庭情况、健康条件等因素,选出适合自己那款!
大家也可以看看奶爸推荐的优质定期寿险产品:

1、投保规则
这3款产品的投保年龄、等待期都是一样的,
保障期和缴费期略有不同,但也几乎差别不是很大。
我们重点来说两点:
一个是健康告知,
大多数会从以下几个方面进行询问:
投保经历、高风险运动和既往病史。
只有大麦2026针对45岁以上人群,还多了就医行为问询,
内容涉及近两年内的手术或住院情况,以及检查异常需要进一步治疗等。

从投保经历来看,三款产品都会问到:
最近两年的投保异常经历→3款产品差不多;
重疾理赔经历→定海柱7号额外问询了轻中症理赔;
累计投保保额→擎天柱11号一生中意版更宽松,只问的是最近1年的保额。
从高风险运动来看,三款产品都差不多,
只有定海柱7号问询是否有长期从事。
从既往病史来看,定期寿险问的都是一些重大疾病,
比如癌症、冠心病、心肌梗死等。
常见的肺结节、甲状腺结节和乳腺结节都没有问。
像擎天柱11号一生中意版对先天性心脏病比较友好,心超复查已自行闭合的不在问询范围。
拿捏不准的,可以点这里协助核保。
另一个是最高保额,
单从保额上限来看,大麦2026是最高的,上限是400万。
但不同地区、年龄、职业可能略有不同。
以大麦2026为例子:

只有超一类和一类地区,18-45岁以内人群,且符合BMI要求,
才能买到400万保额。
超一类和一类地区如:
北京、上海、重庆、广州、深圳、杭州、南京、成都、宁波、苏州、武汉、厦门、佛山。
2、必选保障
作为定期寿险,其实必选保障,
都是差不多的,即都含身故和全残保障。
不过这里需要提醒大家的是,
身故和全残,只能二赔一。
擎天柱11号一生中意版还额外多了一项——家庭守护保障:
被保人及法定配偶因同一意外事故身故或全残,额外赔付100%基本保额。

作为家里的双顶梁柱,如果同时出险,对家中双亲和孩子来说,打击真的太大了。
这个双倍保额保障,至少可以让父母孩子在经济上有足够多的补偿和支持。
而且,这里说的是【出险时】存在法定配偶,
即买的时候不管是否结婚,婚后都会额外获得这个保障。
所以,如果是夫妻双方投保,擎天柱11号一生中意版有机会赔得更多。
3、可选保障
3款产品都含猝死关爱金+交通意外身故或全残。
只是赔付力度略有不同。
定海柱7号还多了个身故或全残特别关爱金:
45周岁后,身故或全残额外赔50%保额。

如果比较看重特殊年龄赔付比例的,可以重点考虑。
如果你想详细了解上述几款定期寿险测评,也可以联系奶爸~
微信扫一扫
微信扫一扫
关注微信
客服热线
奶爸保

