在当前经济环境下,人们对于财富规划和保障的需求日益增长,
年金险作为一种重要的金融工具,逐渐受到广泛关注。
其中,快返型年金险以其独特的优势,成为众多投资者眼中的热门选择。
与此同时,太保推出的蛮好的人生年金险也备受瞩目,
究竟蛮好的人生年金险表现如何?什么是快返型年金险?
奶爸来为大家解读:
一、蛮好的人生年金险表现如何?

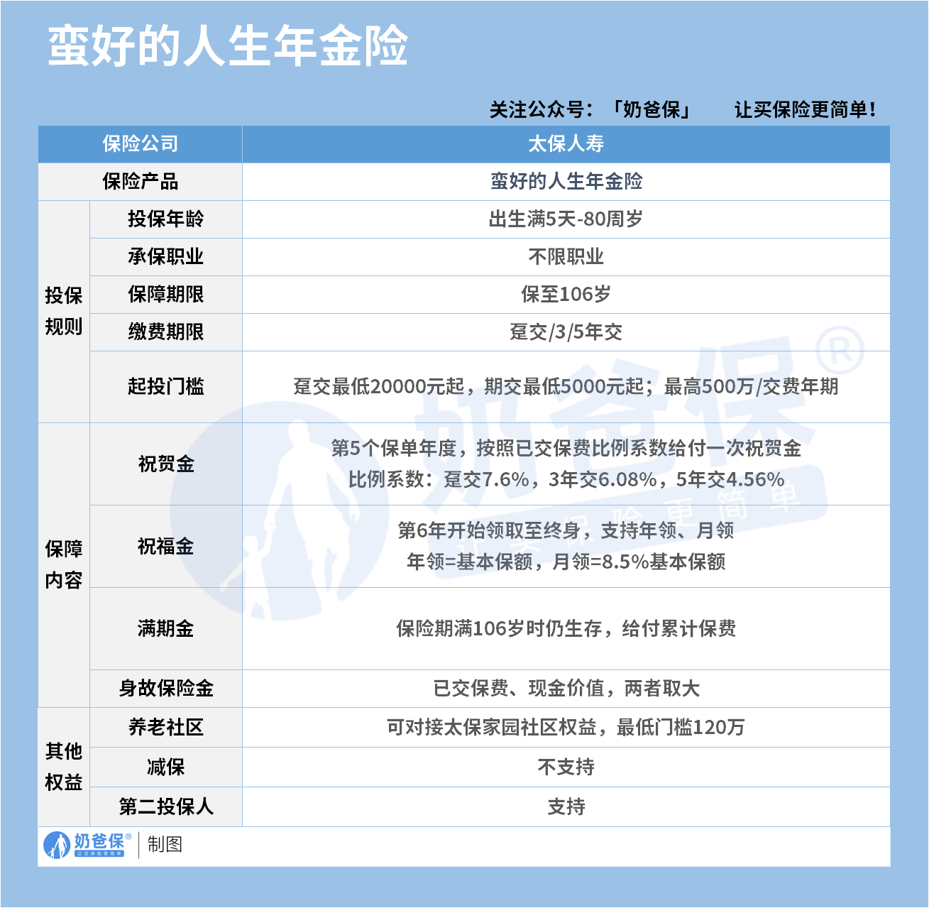
蛮好的人生年金险是一款投保灵活、特色鲜明、收益可观的产品。
灵活性方面:
缴费期限选择:该产品提供了多种缴费期限供投保人选择,包括趸交、3年交、5年交等。
这种多样化的缴费方式,能够满足不同投保人的财务状况和规划需求。
对于资金较为充裕、希望一次性完成保费缴纳的投资者,可以选择趸交;
而对于收入相对稳定、希望通过分期缴费减轻经济压力的投资者,则可以选择3年交或5年交。
产品特色方面:
与养老社区关联:当趸交保费达到240万元或合并期交达到120万元时,
投保人有机会入住太保家园养老社区。
太保家园遍布全国的康养机构已为超10万家庭提供医养结合服务,
能较好地满足老龄化趋势下人们的养老需求。这一特色将保险产品与养老服务紧密结合,
不仅为投保人提供了经济上的保障,
还为其未来的养老生活提供了高品质的选择,实现了财富规划与生活品质保障的双重目标,
同时,这款产品的投保门槛也很低。
年缴仅需5000元起,使得更多普通家庭能够参与其中。
收益方面:

40岁男性趸交10万元为例,
第4年现金价值超过已交保费实现回本,
第5年开始领取祝贺金,7600元,
第6年可以领取祝福金2449元。
随着时间的拉长,收益越来越高,长期的收益IRR稳定在2.03%,
106岁还可以领取满期金10万元,整体收益表现非常好。
二、什么是快返型年金险?
快返型年金险,顾名思义,是一种能够让投保人在较短时间内开始领取年金的保险产品。
通常情况下,在缴费后的第三年或者第五年,投保人即可领取收益,这与传统年金险需等待较长时间,如退休后才开始领取有明显区别。
相较于普通年金险,快返型年金险最大的优势就是返还时间早。
最早在第3年,常见于第5年,投保人就能开始领取年金,快速获得资金回报,
满足一些短期或中期的资金需求,如子女教育、家庭大额支出等。
奶爸在上面介绍的蛮好的人生年金险正是这样一款产品,第五年就可以领取。
部分快返型年金险产品在第五年后,现金价值会超过已交保费,
此时若投保人有资金需求选择退保,不会产生本金损失。
这为投保人提供了一定的资金灵活性,在必要时可通过退保获取资金,应对突发情况。
快返型年金险可提供终身稳定的现金流,合同明确约定了每年的领取金额,不受市场波动影响。
对于追求稳健收益、希望获得长期稳定现金流的投资者来说,
具有很大吸引力,能够为其生活提供持续的经济保障。
投保限制方面,许多快返型年金险产品在投保时,职业限制较为宽松,通常涵盖1-6类职业。
同时,部分产品对于投保人的健康状况要求也不高,使得更多人群有机会参与投保。
三、奶爸总结
快返型年金险以其快速返还、灵活稳定等特点,在保险市场中占据了重要地位,为不同需求的人群提供了多样化的财富规划和保障选择。
而太保的“蛮好的人生”年金险,在收益表现、灵活性以及产品特色等方面都展现出了独特的优势,
无论是对于养老储备、子女教育规划,还是追求稳健收益的投资者来说,都具有较高的吸引力。
奶爸也汇总了几款优质的年金险产品:

1、固收型年金险
推荐大富翁6.0,出自富德生命人寿。
目前市场少有有保证领取的年金险,安全感十足:
方案一保证领取25年;方案二保证领取已交保费。
到80岁还有一笔祝寿金到账,领100%保费,基本不少朋友以后都有机会拿到。
活多久领多久,提供细水长流的现金流:
30岁女性,5年交,年交10万,投保方案二,55岁每年都能领18930元。
【适用人群】
有养老补充需求、看中保证领取的朋友。
2、快返型年金险
推荐3款产品:蛮好的人生2025、星颐朱雀版分红型和悦活人生B款分红型。
前面一款是固收型,后面两款是分红型。
这3款产品,最快第5年起就可以开始领钱了。
以30岁女性,5年交,年交10万为例子:
蛮好的人生2025计划一:第5年领10500元;第6年~74年领9690元;
星颐朱雀版分红型:保证最低可领7992元/年;叠加分红有机会领7992~50311元/年;
悦活人生B款分红型:第5~9年保证领4290元;第10~74年则是8580元;叠加分红有机会领4290~83824元。
可以说,
蛮好的人生2025领取是非常稳定的,收益IRR在1.8%左右。
星颐朱雀版分红型保证领取高,且前期现价增长非常快!
保单第10年,收益IRR为2.129%,最高有机会超过3%!
悦活人生B款分红型,前面9年领取不高,第9年后是翻倍领取,先低后高,
且产品分红也很大方。
保单第10年,收益IRR为2.136%,最高接近3%!
【适用人群】
这3款产品可以这么选:
看中大保司、追求稳定领取,推荐蛮好的人生2025;
看中总体领取水平较高,推荐星颐朱雀版分红型;
看中养老社区、希望后面可以多领一些的朋友,推荐悦活人生B款分红型。
想要了解产品详细信息的朋友,也可以私聊奶爸~
微信扫一扫
微信扫一扫
关注微信
客服热线
奶爸保

