2025年,由孙俪、董子健主演的都市剧《蛮好的人生》即将上映。
该剧以保险行业为背景,讲述职场女性胡曼黎在事业与生活双重困境中逆风翻盘的故事。
作为该剧保险合作伙伴,太平洋人寿推出同名年金险「蛮好的人生」,
将荧屏中传递的风险管理理念与现实中的财富规划需求深度融合。
作为一款大保司的快返型年金险,其4年回本,5年领钱的设计,一上线就受到很多人关注。
奶爸将结合产品保障、收益、承保公司和适合的人群,来为大家全方位解读这款产品。
一、太平洋人寿蛮好的人生年金险基本情况
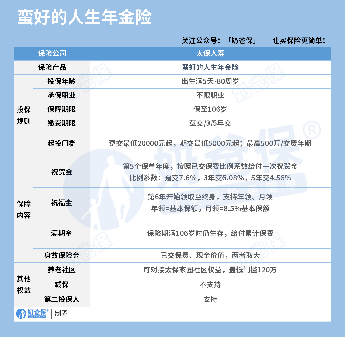
先来看看保障内容表格:

1、投保规则
太平洋人寿“蛮好的人生”年金险投保规则灵活,覆盖人群广泛。
允许出生满5天至80周岁的人群投保,不限职业类别,无论是高危职业者还是普通上班族均可参保。
保障期限长达至106岁,提供终身稳定现金流。
缴费方式支持趸交、3年或5年交,都是短期缴费期限
起投门槛也不算高,趸交最低2万元起投,期交最低5000元起,可以满足不同预算人群的资产规划需求。
2、保障内容
祝贺金:第5个保单年度,按已交保费比例系数给付一次(趸交7.6%,3年交6.08%,5年交4.56%)。
举个例子:
趸交10万,那么在保单第5年可以一次性领取7600元(10万×7.6%);
3年交,年交10万,共计30万保费,那么在保单第5年可以一次性领取18240元(30万×6.08%);
5年交,年交2万,共计10万保费,那么在保单第5年可以一次性领取4560元(10万×4.56%);
祝福金:第6年起领,支持年领和月领,可以领到保单第105年。
满期金:保险期满106岁仍生存,给付一次累计保费。
身故保险金:赔付已交保费与现金价值中的较大者。
保障权益:支持第二投保人和养老社区。

最低120万保费,可以对接太保的养老社区服务。
3、收益表现
以40岁男性投保,趸交10万元为例。

保单第4年实现回本,回本的速度还是很快的。
第5年可以领取祝贺金7600元。
第6年开始,可以每年领取祝福金2449元。
随着时间的推移,保单的价值不断增加。
保单第10年,累计领取了19845元,IRR达到了1.97%,接近2%;
保单第20年,累计领取了44335元,IRR达到了2.20%;
保单第40年,累计领取了93315元,IRR达到了2.31%;
保单第66年,可以领取满期金10万元,累计领取了254540元,是已交保费的2.54倍,IRR达到了2.30%;
整体来看,太平洋人寿蛮好的人生年金险收益表现还是不错的,
作为一款快返型年金险产品,太平洋人寿蛮好的人生年金险回本速度快,每年能够为投保提供稳定的年金,巩固了投保人的现金流。
IRR长期稳定在2.3%,非常接近2.5%的预定利率,
且保险产品的收益是复利,折合成单利更为可观。
相较于市面上一些银行存款类的理财来说,收益表现是更好的。
二、太平洋人寿靠谱吗?
太平洋人寿蛮好的人生年金险由太平洋人寿承保。
中国太平洋人寿成立于2001年11月,是中国太平洋保险(集团)股份有限公司的子公司。
截至2023年,太平洋人寿实现规模保费2,528.17亿元,同比增长3.2%,稳步增长。
投资收益率方面,
近三年的平均投资收益率3.71%,平均综合投资收益率3.23%,作为一家人寿公司,收益表现还是不错的。

偿付能力方面,太平洋人寿2024年第4季度核心偿付能力充足率为130%,
综合偿付能力充足率为210%,两项指标均达到了监管部门的要求。

风险评级方面,第2、第3季度的风险评级AA级。

要知道,保险公司能拿到A评级都已经是很不错的表现了,
而太平洋人寿从2023年第4季度到2024年第3季度,连续多个季度都到超过A评级的AA级,

这体现了其稳健良好的运营实力。

在服务上,太平洋人寿还为其客户提供俱乐部增值服务。
基础服务包含专属的资深坐席,可以优先实时响应客户需求;
增值服务包含就医管家、陪诊师等,兼顾服务和健康。
综合公司实力、偿付能力、风险评级,增值服务等多个方面来看,太平洋人寿还是比较可靠的。
三、蛮好的人生适合哪些人?
蛮好的人生是一款回本速度快,收益表现不错的快返型年金险。
如果你厌恶市场波动风险,希望锁定长期收益,可以考虑。
在银行存款利率不断下降的当下,蛮好的人生IRR稳定在2.3%,能够锁定长期收益。
如果您有提前退休计划,可借助太平洋人寿蛮好的人生年金险构建稳定的现金流,作为生活费用的补充,保障提前退休后的生活质量。
如果想为子女或自己规划长期资金,也可以为孩子购买蛮好的人生。
孩子一段时间后就能开始领取固定现金流,保障其未来生活;
也可给自己投保,在后续的人生中拥有持续稳定的资金流,如每年领取一定金额作为旅游、休闲等的费用。
不过,奶爸也需要提醒大家,快返型年金险也有一些局限性,由于领取时间早,领取金额相对养老年金险可能较少等。
在选择时,建议结合自身的财务状况、风险承受能力、投资目标等综合考虑。
四、奶爸总结
太平洋人寿蛮好的人生年金险以“4年回本、5年快返”为核心,结合太保人寿的品牌背书与稳健收益,为追求资金安全与长期现金流的人群提供了务实选择。
对于风险偏好低、注重资金确定性的投资者而言,该产品在当前利率下行周期中具备明显优势。
如需进一步测算个性化收益方案或了解投保细节,可以私信奶爸~
奶爸也汇总了几款优质的年金险产品:

1、固收型年金险
推荐大富翁6.0,出自富德生命人寿。
目前市场少有有保证领取的年金险,安全感十足:
方案一保证领取25年;方案二保证领取已交保费。
到80岁还有一笔祝寿金到账,领100%保费,基本不少朋友以后都有机会拿到。
活多久领多久,提供细水长流的现金流:
30岁女性,5年交,年交10万,投保方案二,55岁每年都能领18930元。
【适用人群】
有养老补充需求、看中保证领取的朋友。
2、快返型年金险
推荐3款产品:蛮好的人生2025、星颐朱雀版分红型和悦活人生B款分红型。
前面一款是固收型,后面两款是分红型。
这3款产品,最快第5年起就可以开始领钱了。
以30岁女性,5年交,年交10万为例子:
蛮好的人生2025计划一:第5年领10500元;第6年~74年领9690元;
星颐朱雀版分红型:保证最低可领7992元/年;叠加分红有机会领7992~50311元/年;
悦活人生B款分红型:第5~9年保证领4290元;第10~74年则是8580元;叠加分红有机会领4290~83824元。
可以说,
蛮好的人生2025领取是非常稳定的,收益IRR在1.8%左右。
星颐朱雀版分红型保证领取高,且前期现价增长非常快!
保单第10年,收益IRR为2.129%,最高有机会超过3%!
悦活人生B款分红型,前面9年领取不高,第9年后是翻倍领取,先低后高,
且产品分红也很大方。
保单第10年,收益IRR为2.136%,最高接近3%!
【适用人群】
这3款产品可以这么选:
看中大保司、追求稳定领取,推荐蛮好的人生2025;
看中总体领取水平较高,推荐星颐朱雀版分红型;
看中养老社区、希望后面可以多领一些的朋友,推荐悦活人生B款分红型。
想要了解产品详细信息的朋友,也可以私聊奶爸~
微信扫一扫
微信扫一扫
关注微信
客服热线
奶爸保

