年金险市场中,太保蛮好的人生(盈有余版)年金险凭借其灵活的投保规则、多样的领取方式,吸引了众多目光。
这款由太平洋人寿推出的产品,究竟有何特色?是否值得入手?
下面奶爸从保障内容、收益及适合人群等维度,为大家详细介绍。
一、太保蛮好的人生(盈有余版)年金保险怎么样?
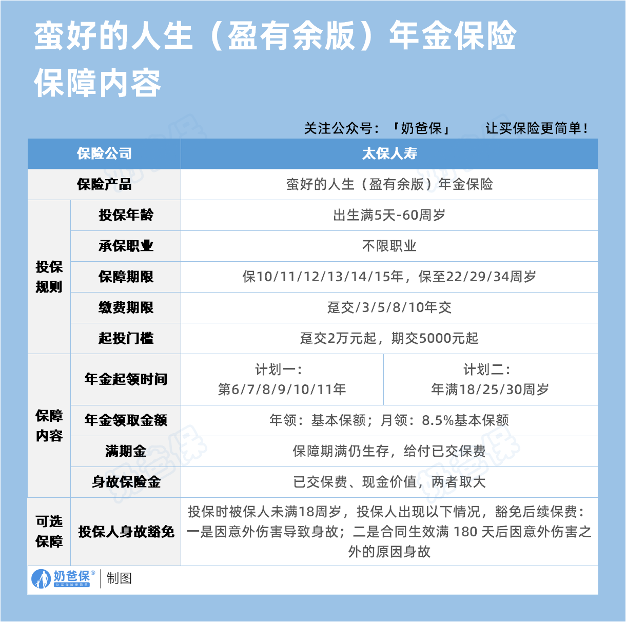
先来看看保障内容表格:

1、投保规则
太保蛮好的人生(盈有余版)年金保险支持出生满5天至60周岁人群投保,
不管是给新生儿储备教育金,还是为中青年规划养老,或是给老年人补充现金流,都有机会参与。
保障期限提供9种可选,
包括保10/11/12/13/14/15年,以及保至22/29/34周岁后。
比如,想给孩子规划教育金,可选择保至22周岁;
若为自己做养老储备,选保至29周岁后的方案,也能在特定阶段拿到一笔钱。
这种丰富的保障期限设置,能适配不同家庭的财务规划周期。
交费灵活度高,支持趸交、限期年交或限期月交。
趸交适合资金充裕、想一次性规划的人群;年交、月交则能让工薪族等根据收入节奏,分摊保费压力。
除了基础的身故保障,
针对未成年子女投保,若交费期间为5年及以上的长交期,还有可选投保人身故豁免责任。
简单说,要是投保人在交费期内不幸身故,后续保费不用再交,孩子的保单依然有效。
可以避免因投保人意外身故,导致保单失效。
2、保障内容
1、生存保险金:多计划、多方式可选
生存金领取分计划一和计划二:
计划一:
年金首次领取时间可从第6/7/8/9/10/11年中选,适合想较早拿到年金的人群。
比如,给孩子投保选第6年开始领,孩子上小学阶段就能有一笔额外资金。
计划二:
首领日为18/25/30周岁后的首个保单周年日。
像给孩子规划,18周岁后领可用于大学学费,25周岁后领能支持创业、婚嫁等。
领取方式有年领和月领,年领按基本保额给付,月领则是基本保额的8.5%。
若想资金更分散、高频地到账,月领合适;偏好一次性拿到一笔相对可观的钱,年领更优。
2、满期保险金与身故保险金
满期保险金:保险期间届满,若被保险人生存,给付已交保费。
这相当于在保障期末,能拿回本金,给资金做个“收尾”。
身故保险金:若被保险人身故,赔付已交保费和现金价值的较大值。
既能保证本金安全,也考虑了保单现金价值增长的情况,最大程度减少受益人损失。
二、太保蛮好的人生(盈有余版)年金保险收益高吗?
以35周岁杨女士为女儿小红投保为例,年交1万,分5年缴费,18周岁后开始领取,保至22周岁后:

小红18周岁后,每年可以领取6540元,到22周岁前,一共领4次,累计是26160元。
这笔钱可用于孩子大学期间的生活费、学费补充。
小红生存至保障期满,能领5万元已交保费,可作为孩子毕业后续发展(如考研、创业启动金)的支持。
保障期间,若小红不幸身故,
受益人能拿到已交保费和现金价值的较大值,保障本金权益。
三、太保蛮好的人生(盈有余版)年金险适合人群
1、为子女规划教育金的家长
若想给孩子从小学、大学到毕业过渡阶段,持续提供资金支持,选这款很合适。
比如,选计划二,18周岁后领生存金用于大学,22周岁后拿满期金助力毕业发展,
能让孩子成长关键节点,都有稳定现金流。
像前面案例中的杨女士,就通过它给女儿规划了教育及成长资金。
2、追求稳健收益、想补充现金流的人群
不管是中青年想为养老提前储备(选保至29/34周岁等长期方案,后期领钱补充养老),
还是老年人想盘活资金、增加被动收入(趸交后,按计划领生存金),
它的稳健收益和多样领取,都能满足需求;且收益提前锁定,不用担心市场波动影响。
3、身体有小状况、高危职业者
因健康告知宽松,身体有点小毛病,或者从事高危职业,买不了其他严格健康告知产品的人群,
可通过配置年金险,锁定长期收益,同时积累一笔安全的资金。
四、奶爸总结
太保蛮好的人生(盈有余版)年金险,在投保灵活度、领取多样性上表现突出,
且健康告知宽松,适合有教育金、现金流规划需求,或身体、职业受限想配置年金险的人群。
投保前,建议找专业顾问(如奶爸保),结合家庭财务情况、目标,定制方案,
让这份年金险真正成为家庭财富规划的“好帮手”。
奶爸也汇总了几款优质的年金险产品:

1、固收型年金险
推荐大富翁6.0,出自富德生命人寿。
目前市场少有有保证领取的年金险,安全感十足:
方案一保证领取25年;方案二保证领取已交保费。
到80岁还有一笔祝寿金到账,领100%保费,基本不少朋友以后都有机会拿到。
活多久领多久,提供细水长流的现金流:
30岁女性,5年交,年交10万,投保方案二,55岁每年都能领18930元。
【适用人群】
有养老补充需求、看中保证领取的朋友。
2、快返型年金险
推荐3款产品:蛮好的人生2025、星颐朱雀版分红型和悦活人生B款分红型。
前面一款是固收型,后面两款是分红型。
这3款产品,最快第5年起就可以开始领钱了。
以30岁女性,5年交,年交10万为例子:
蛮好的人生2025计划一:第5年领10500元;第6年~74年领9690元;
星颐朱雀版分红型:保证最低可领7992元/年;叠加分红有机会领7992~50311元/年;
悦活人生B款分红型:第5~9年保证领4290元;第10~74年则是8580元;叠加分红有机会领4290~83824元。
可以说,
蛮好的人生2025领取是非常稳定的,收益IRR在1.8%左右。
星颐朱雀版分红型保证领取高,且前期现价增长非常快!
保单第10年,收益IRR为2.129%,最高有机会超过3%!
悦活人生B款分红型,前面9年领取不高,第9年后是翻倍领取,先低后高,
且产品分红也很大方。
保单第10年,收益IRR为2.136%,最高接近3%!
【适用人群】
这3款产品可以这么选:
看中大保司、追求稳定领取,推荐蛮好的人生2025;
看中总体领取水平较高,推荐星颐朱雀版分红型;
看中养老社区、希望后面可以多领一些的朋友,推荐悦活人生B款分红型。
想要了解产品详细信息的朋友,也可以私聊奶爸~
微信扫一扫
微信扫一扫
关注微信
客服热线
奶爸保

