2025年6月18日,金融监管总局一份《关于分红险分红水平监管意见的函》,让保险圈炸开了锅。


这文件看着专业,其实跟每个买过分红险的家庭都有关——以前有些保险公司靠“高分红”忽悠人,现在监管层出手管了。
今儿咱就掰开了聊,这新规到底管了啥,以后买分红险该注意啥。
一、为啥突然管分红险?三大乱象逼出新规
分红险本质上属于“保本+浮动收益”的理财险,但前几年变味了:
画大饼不兑现:
宣传时说“年化5%”,实际分红可能就2%,甚至有公司拿新客户的保费填老客户的分红窟窿,跟“拆东墙补西墙”似的。
内卷式抢客户:
中小公司为了拉业务,拼命抬高分红演示利率,看着诱人,其实根本兑现不了。
信息不透明:
客户买了保险,连分红怎么算的都搞不清,完全“盲买”。
这次新规就是冲着这三个毛病来的:
不让保险公司乱承诺分红,不让用高分红抢客户,还得把分红算清楚告诉客户,专治各种“忽悠”。
二、分红险新规要点
这几条红线碰不得:
1. 分红得按实际收益来,不能拍脑袋定
保险公司得根据投资赚的钱来定分红,不能为了拉客户就吹高收益。
比如去年投资赚了3%,就不能承诺给客户5%的分红,不然就是“空头支票”。
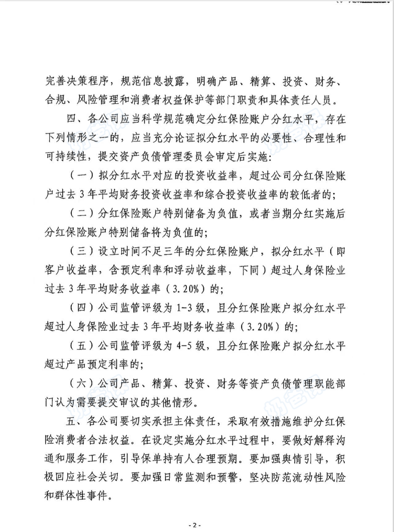
2. 这6种情况想分红?得先“自证清白”
新规列了6条“红线”,比如分红险账户亏空了(特别储备是负数),或者公司监管评级太低(4-5级),
这时候想给客户分红,得先证明“分红合理且能持续”,还要公司高层集体审批,不然不让分。
3. 部门职责分清楚,别甩锅
保险公司得把分红的事落实到具体部门:
精算部算钱,投资部报收益,合规部盯着有没有违规。
以后分红出了问题,谁的责任一目了然,不能再互相推诿。
4. 客户得明明白白买保险
保险公司得把分红怎么算、过去分了多少、以后可能分多少,都清清楚楚告诉客户,不能再用“高档演示利率”忽悠人。
比如演示5%的收益,得同时说清楚“这是假设的,实际可能更低”。
三、分红险到底是啥?适合谁买?
1. 分红险的“灵魂三问”
钱从哪来? 保险公司拿保费去投资(买债券、股票、房产),赚了钱后,至少70%的盈余分给客户。
能分多少? 两部分:
保底利率(比如2.5%)+浮动分红(看投资收益)。
但浮动分红不保证,要是投资亏了,分红可能为0(但保底钱不少)。
风险在哪? 分红不确定,而且前几年退保会亏钱(扣的费用多),适合长期持有。
2. 这三类人适合买分红险
能长期存钱的人:
至少放5年以上,不然退保亏本金。
不想冒大风险的人:
能接受“保底+浮动”收益,不指望一夜暴富。
有明确目标的人:
比如给孩子存教育金、给自己攒养老金,想用钱生钱但求稳。
3. 这三个坑千万别踩
坑1:
只看演示利率 业务员说“每年分5%”,可能是最高档演示,实际可能连3%都不到,得问清楚“过去3年实际分红多少”。
坑2:
忽略前期费用 分红险前2年扣的费用高,比如交10万保费,第一年退保可能只能拿回6万,千万别用急用钱买。
坑3:
分不清分红来源 有些分红险把“死差益”(买保险的人活得比预期久)也算分红,但这部分钱很少,主要分红还得看投资收益。
四、新规后,怎么挑分红险?
1. 先看保险公司靠不靠谱
股东背景:
优先选国资背景的大公司(比如国寿、平安),或者经营超过10年、没出过幺蛾子的民营公司。
投资能力:
查公司过去3年的“综合投资收益率”,比如某公司近3年平均投资收益6%,说明赚钱能力还行;低于5%的就得小心了。
监管评级:
选A级或BBB级以上的公司(监管每年评级,1级最好,5级最差),评级低的公司分红可能不稳定。
2. 再看产品细节有没有“坑”
保底利率:
越高越好,现在上限是2.5%,如果一款产品保底2%,另一款2.5%,肯定选后者。
分红方式:
分“现金分红”和“保额分红”。
现金分红能直接取钱,适合想灵活用钱的人;保额分红是把分红加到保额上,长期收益可能更高,适合养老规划。
附加功能:
比如能不能减保(提前取部分钱)、能不能贷款(保单现金价值的80%可贷),这些功能越灵活越好。
3. 算清楚真实收益
用IRR公式算综合收益,比如:
保底利率2.5% + 过去3年平均分红1.5% = 综合收益4%(长期持有可能接近这个数)。
如果业务员说“收益6%”,让他用IRR算给你看,要是算出来达不到,就是忽悠你。
五、未来分红险会咋样?对消费者有啥影响?
新规后,分红险市场要“洗牌”了:
大公司更吃香:
因为投资能力强,比如某大公司去年投资收益7%,分红就有底气;
而小公司要是投资不行,可能被迫退出分红险市场。
分红更透明:
以后买保险,能查到这家公司过去分了多少红,心里更有数,不用担心被“画饼”。
但记住:
没有完美的产品,只有适合自己的。
买之前先问自己:
这笔钱5年内用不用?
能接受分红为0的情况吗?
有没有其他理财方式(比如增额寿、国债)更适合我?
六、奶爸总结
分红险新规就像给市场“踩刹车”,让分红险回归“稳赚不赔”的本质。
对消费者来说,以后买分红险,不用再怕被高演示利率忽悠,只要选对公司、看清产品,分红险依然是家庭理财的“安全垫”。
毕竟在利率越来越低的时代,能锁定长期收益、还能碰运气多赚点的产品,真不多了。
想买的话,按上面说的三步选,准没错!
如果大家挑选保险有什么困难,可以扫码关注:奶爸保公众号进行1对1咨询。
现在关注“奶爸保”公众号,回复“官网”,还可以免费领取价值199元的保障大礼包哦,让您买保险变得更简单。
微信扫一扫
微信扫一扫
关注微信
客服热线
奶爸保

