在保险市场中,年金险作为一种兼具保障与理财功能的产品,日益受到人们的关注。
太平洋推出的蛮好人生年金险,凭借其独特的设计和优势,吸引了众多目光。
同时,对于广大打工人而言,是否有必要购买年金险,也成为了一个值得深入探讨的话题。
究竟太平洋蛮好人生年金有哪些特点?打工人有必要买年金险吗?
奶爸来为大家解读;
一、太平洋蛮好人生年金有哪些特点?

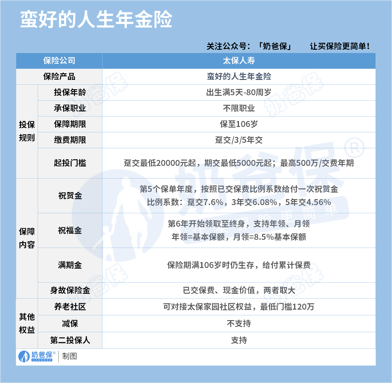
太平洋蛮好的人生年金险投保年龄范围极为宽泛,
从出生满5天到80周岁的人群均可投保。
而且,它不限职业类别,也没有健康告知要求。对于从事高危职业,难以在其他保险产品中获得保障的人群,或者身体存在一些小毛病,担心无法通过健康审核的人来说,
蛮好人生年金险为他们打开了一扇门,提供了参与保险规划的可能性。
在缴费方面,蛮好人生年金险提供了趸交、3年交和5年交三种选择。
趸交最低2万元起投,期交最低5000元起投,较低的起投门槛,让不同经济实力的人群都能参与进来。
保单权益方面,太平洋蛮好的人生年金险支持保单贷款,当投保人面临突发的资金需求时,可以通过保单贷款获取一定额度的资金,解决燃眉之急,且贷款利率相对较为合理。
同时,它还支持减保操作,投保人可以根据自身的财务状况变化,灵活调整保额,减少保费支出,在一定程度上实现资金的灵活运用。
此外,满足一定保费条件的投保人,还有机会对接太保的养老社区,享受高品质的养老服务,为晚年生活增添一份保障。
收益表现方面,

40岁男性投保,趸交10万元为例,
保单第5年开始,每年领取7600元,IRR是1.49%。
随着时间的拉长,累计领取的金额越来越多,
保单50年的时候,累计领取6w8的年金,IRR达到了2.31%。
这些收益都是明确写入合同的,不受市场波动影响,有效抵御了利率下行风险,为投保人锁定了长期稳定的收益。
二、打工人有必要买年金险吗?
随着社会的发展,人口老龄化问题日益严重,养老压力逐渐增大。
对于打工人来说,仅依靠基本养老保险,在退休后可能难以维持现有的生活水平。
年金险可以作为养老规划的重要补充,在年轻时,通过定期缴纳保费,为自己积累一笔养老资金。
等到退休后,按照合同约定,每年或每月领取年金,为老年生活提供稳定的经济来源,保障自己能够安享晚年,提升退休后的生活质量。
许多打工人在日常生活中,可能面临着各种消费诱惑,难以有效储蓄。
年金险具有强制储蓄的功能,一旦签订合同,投保人需要按照约定定期缴纳保费。
这种强制储蓄的方式,能够帮助打工人克服消费冲动,将一部分资金固定下来,逐渐积累财富。
与普通储蓄不同,年金险中途退保往往会面临一定的损失,这使得投保人更倾向于坚持缴纳保费,从而实现长期的储蓄目标。
通过长期的强制储蓄,打工人能够培养良好的理财习惯,为未来的重大支出,如购房、子女教育、养老等,做好资金储备。
在当今竞争激烈的职场环境中,打工人面临着诸多职业不确定性,如失业、降薪等风险。年金险可以在一定程度上为打工人抵御这些风险。
当遭遇职业困境时,年金险所提供的稳定现金流,能够帮助打工人维持基本生活开销,缓解经济压力。
三、奶爸总结
太平洋蛮好人生年金险以其稳定的收益、宽松的投保条件、灵活的缴费方式和丰富的保单权益,为投保人提供了全面的保障和财务规划选择。
对于广大打工人而言,购买年金险具有重要的现实意义,能够帮助他们提前规划养老、培养良好理财习惯。
如果您对这款产品感兴趣,可以私信奶爸~
奶爸也汇总了几款优质的年金险产品:

1、固收型年金险
推荐大富翁6.0,出自富德生命人寿。
目前市场少有有保证领取的年金险,安全感十足:
方案一保证领取25年;方案二保证领取已交保费。
到80岁还有一笔祝寿金到账,领100%保费,基本不少朋友以后都有机会拿到。
活多久领多久,提供细水长流的现金流:
30岁女性,5年交,年交10万,投保方案二,55岁每年都能领18930元。
【适用人群】
有养老补充需求、看中保证领取的朋友。
2、快返型年金险
推荐3款产品:蛮好的人生2025、星颐朱雀版分红型和悦活人生B款分红型。
前面一款是固收型,后面两款是分红型。
这3款产品,最快第5年起就可以开始领钱了。
以30岁女性,5年交,年交10万为例子:
蛮好的人生2025计划一:第5年领10500元;第6年~74年领9690元;
星颐朱雀版分红型:保证最低可领7992元/年;叠加分红有机会领7992~50311元/年;
悦活人生B款分红型:第5~9年保证领4290元;第10~74年则是8580元;叠加分红有机会领4290~83824元。
可以说,
蛮好的人生2025领取是非常稳定的,收益IRR在1.8%左右。
星颐朱雀版分红型保证领取高,且前期现价增长非常快!
保单第10年,收益IRR为2.129%,最高有机会超过3%!
悦活人生B款分红型,前面9年领取不高,第9年后是翻倍领取,先低后高,
且产品分红也很大方。
保单第10年,收益IRR为2.136%,最高接近3%!
【适用人群】
这3款产品可以这么选:
看中大保司、追求稳定领取,推荐蛮好的人生2025;
看中总体领取水平较高,推荐星颐朱雀版分红型;
看中养老社区、希望后面可以多领一些的朋友,推荐悦活人生B款分红型。
想要了解产品详细信息的朋友,也可以私聊奶爸~
微信扫一扫
微信扫一扫
关注微信
客服热线
奶爸保

