复星保德信大黄蜂13号旗舰版少儿重疾险自上市以来,凭借独特的“先天性疾病保障”和“癌症无限赔”设计,成为少儿重疾险市场的热门选择。
它覆盖法洛四联症、先天性脑积水等先天性疾病,支持癌症无限次赔付,精准解决了少儿健康保障中的两大痛点。
下面奶爸也从产品优势、适用人群及不同预算方案进行分析,家长们可以参考一下。
一、复星保德信大黄蜂13号旗舰版少儿重疾能买吗?
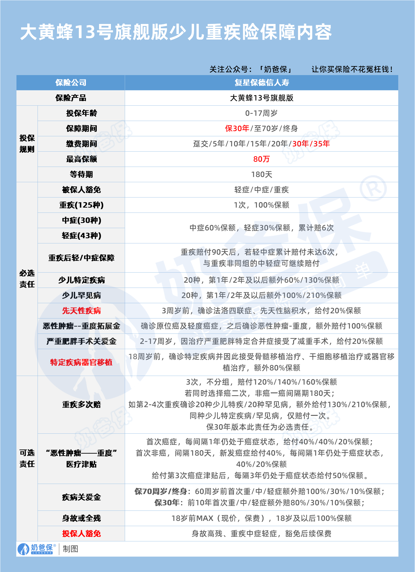
先来看看保障内容表格:

下面奶爸来介绍一下其优势 :
1、先天性疾病与肥胖手术专项保障
先天性疾病赔付:
针对3周岁前确诊的法洛四联症、先天性脑积水,直接赔付20%保额,且无等待期限制,帮助患儿家庭快速获得治疗资金。
肥胖手术关爱金:
我国6-17岁儿童肥胖率达7.9%,这一保障精准应对现代儿童高发的肥胖相关健康风险。
这款针对2-17岁因严重肥胖接受减重手术的孩子,可赔付20%保额。
2、少儿特疾与罕见病高额赔付
涵盖了白血病、脑肿瘤等20种高发少儿特疾。
首次确诊第1年额外赔60%保额,第2年及以后额外赔130%。若叠加基础保额和80%的移植治疗额外赔付,50万保额最高累计赔付可达205万元。
此外,针对脊髓性肌萎缩症(SMA)等20种罕见病,首次赔付100%保额,后续提升至210%,保障力度在行业内处于领先水平。
3、癌症无限赔付与终身储蓄功能
癌症多次赔付:
首次确诊癌症后,非癌转癌间隔180天、癌转癌间隔1年可再次赔付。
前3次赔付比例分别为40%、50%、30%,第4次起每3年赔付50%,不限次数,全面覆盖癌症复发、转移等长期治疗需求。

如果选择的是保终身版本,现金价值持续增长,70岁时退保金可达保费的3.5倍,兼具保障与储蓄双重功能。
4、投保灵活与高性价比
最长支持35年缴费,年均保费可控制在家庭收入的5%-10%,减轻短期缴费压力。
价格优势显著,基础保障(50万保额、保终身)年保费约2200-2500元,附加重癌多次赔付后年保费不足3000元,性价比优于同类产品。
二、适合购买的三类家庭
1、有家族病史或非标体儿童家庭
甲状腺结节3级、肺结节≤4mm的儿童可标体承保,乙肝病毒携带者通过智能核保即可投保,对健康异常儿童友好。
2、重视癌症长期治疗的家庭
癌症无限次赔付设计,适合需要长期进行靶向治疗、免疫疗法等支出的家庭,确保孩子的治疗资金能够持续到位。
3、预算有限但追求全面保障的家庭
基础保障已覆盖了重疾、轻中症、少儿特疾、先天性疾病等核心风险,年保费仅2000余元,适合优先搭建基础保障体系。
三、复星保德信大黄蜂13号旗舰版不同预算怎么买?
奶爸也针对不同预算的家庭,提供了不同的投保方案:

1、基础版(年保费2200-2500元)
包含重疾1次、轻中症6次、少儿特疾/罕见病额外赔付、先天性疾病及肥胖手术保障等必选责任。
预算有限家庭的首选,杠杆率高。
例如0岁女宝50万保额,分30年缴费,年缴保费是2225元,性价比相当不错。
2、进阶版(年保费3000-3500元)
在基础保障的基础上,附加重疾多次赔付及癌症无限赔保障。
0岁男宝50万保额,附加重疾多次+癌症津贴,年缴保费是2970元,可获重疾多次赔及不限次数癌症治疗支持。
3、全面版(年保费4000-5000元)
在基础保障的基础上,附加疾病关爱金及身故责任。
适合高收入家庭或有资产传承需求者,60岁前确诊重疾可获双倍保额,身故后家属可领取50万保额。
4、短期过渡方案(年保费700-1000元)
选择保30年,0岁男宝50万保额,年缴保费是725元,适合预算紧张或计划加保的家庭,作为阶段性保障过渡。
四、奶爸总结
复星保德信大黄蜂13号旗舰版以“先天性疾病保障+癌症无限赔付”为两大亮点,
在非标体核保、性价比和保障灵活性上表现突出,尤其适合关注少儿长期健康风险的家庭。
家长可根据预算和保障需求选择方案:
预算有限优先基础版,利用长缴费期降低压力;
中高收入家庭建议附加重疾多次赔付和疾病关爱金,强化关键阶段保障。
奶爸也给大家推荐几款优质的重疾险产品:
1、君龙人寿超级玛丽15号
第一,结节保障超全面
自带保障在原有肺结节基础上,拓展到乳腺/甲状腺结节,范围更广了。
可以说是目前市场上,少有的三大高发结节都有保障的产品。
第二,癌症保障丰富
超玛15号的癌症保障,从早期到晚期,都安排得妥妥的。
本身自带癌症拓展金,
首次确诊原位癌/轻度癌症后,确诊恶性肿瘤—重度,额外赔50%。
如果觉得不够,还可以附加以下保障:
癌症津贴或癌症多次赔(二选一):间隔一定周期后,可以赔一笔钱用于癌症持续治疗,癌症津贴有次数限制,多次赔则不限次数。
癌症重度特药治疗金:确诊癌症后需要吃高价特药,做过相关手术可以赔50%保额。

第三,重疾多次赔灵活选
重疾多次赔可以按需选择:
65周岁版,要求是65岁前确诊,额外赔2次,每次赔120%保额;
另一版则是不限年龄,额外赔2次,每次赔120%保额。

同种不同种都赔,且同种间隔周期短,只要2年
像心脏病术后复发了也能保,不用怕赔过一次就没保障了。
【适合人群】
看中结节、癌症保障,预算不多的朋友。
2、复星联合达尔文12号
第一,自带意外重疾额外赔和住院津贴。
前者因为意外导致首次重疾,可多赔35%基本保额。
等于一张保单覆盖重疾+意外,且是保至终身的双重保障!
后者在60周岁前未发生重疾,60岁后确诊,每天给付0.1%基本保额作为住院津贴。
人一辈子不一定会得重疾,但60岁后难免因小病小痛住院,
达尔文12号这个保障,可以让不确定的赔付变得更确定。
不过,这里需要注意的是,如果后续重疾/身故/全残,
会扣掉累计已给付的住院津贴金额后,再赔付。
第二,可选责任丰富
达尔文12号多重附加保障:
重疾多次赔:分65周岁版和终身版(二选一),满足多种人群需要;
重疾保费补偿:缴费期内发生重疾返还保费,实现“重疾免单”;
疾病关爱金/顶梁柱关爱保险金:家庭责任最重阶段赔更多;
癌症津贴:癌症间隔一定周期就能获得一笔理赔金。
第三,理赔门槛更低
5种特定重疾(如严重心肌炎)、原位癌、癌症津贴赔付,都比同类产品更宽松。
【适合人群】
看重理赔门槛、重疾返还保费的朋友
3、复星联合医联有盟
第一,轻中症保障灵活
必选保障是重疾,像轻中症保障、身故保障,可以加钱获得。
如果预算有限,也可以只买个重疾,先把大病保障做好;
如果预算多一点,建议大家还是要附加轻中症保障。
第二,自带一般医疗金
医联有盟自带医疗金,非常实用:
保单前5年,每年提供报销额度=0.5%*保额,100%报销,
未用完可累计,终身有效,身故/全残一次性赔剩余额度!

像买药、体检、看牙等日常开支,都能用上。
可以说是实打实把钱返还给客户使用!
第三,健康告知非常宽松
健康告知只有4条:
比如过去1年内的检查异常、是否有被医生建议住院或手术;
过去2年内的手术情况以及过去5年内的疾病情况。
针对非常高发的甲状腺/乳腺/肺结节,没有问询是否有进行手术,也没有问询是否多发,
只要结节等级在3级以内,结节直径符合要求,就有机会标体承保!
就连癌症,如果5年前已经治愈,没有复发和转移,
同时不涉及其他健康告知,也有机会投保!
【适合人群】
有健康异常的、注重就医资源和健康管理,看中产品实用性的朋友。
4、瑞华健康华佗1号康泰版
第一,基础保障扎实
轻中重疾保障都涵盖了,且轻症+中症赔付次数共7次,
目前市场上赔付次数算比较高的。
且重疾赔完,轻中症不分组还能继续赔,
不分组的好处就在于,赔付规则更宽松。
第二,性价比高
同样50万保额,保终身,基础保障,分30年交,
30岁人群投保华佗1号康泰版,比超级玛丽和达尔文便宜100元/年!
30年下来立省3000块!
第三,可选保障丰富
如果预算比较多,还可以附加:
重疾多次赔、疾病关爱金、癌症津贴、重疾保费补偿金和身故保障。
都是目前市场上热门可选保障内容,实用性强。
【适合人群】
追求高性价比、看中基础保障全面的朋友。
微信扫一扫
微信扫一扫
关注微信
客服热线
奶爸保

