在为孩子构筑健康保障防线时,少儿重疾险成为众多家长关注的焦点。
招商仁和青云卫5号少儿重疾险作为市场上热门产品,备受关注。
究竟招商仁和青云卫5号少儿重疾险保终身吗?少儿重疾险有必要买终身吗?
奶爸来为大家解读:
一、招商仁和青云卫5号少儿重疾险保终身吗?

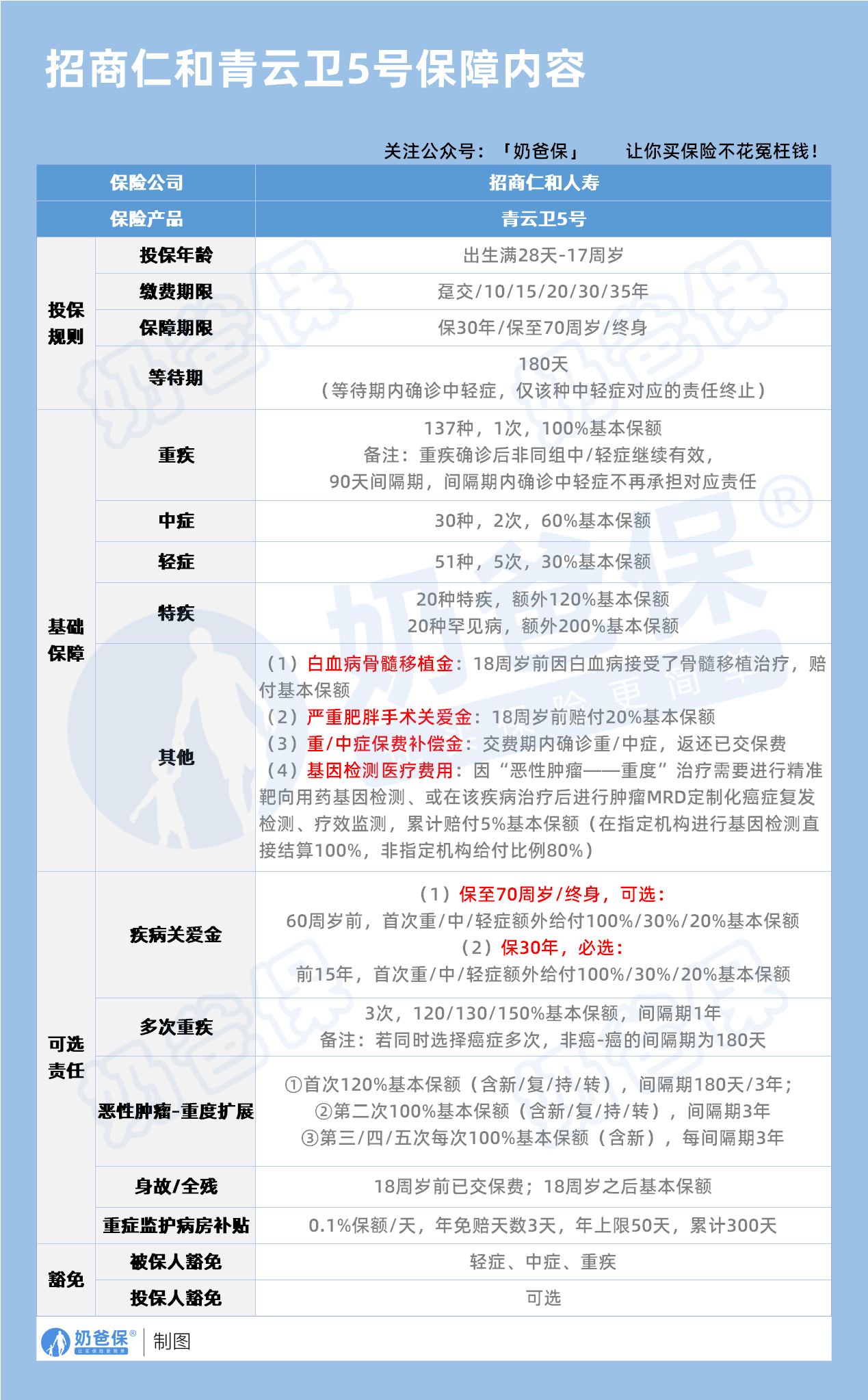
青云卫5号少儿重疾险支持三种保障时间:保30年、保至70岁以及终身。
保障方面,青云卫5号少儿重疾险的保障也非常全面。
1、基础保障
重疾保障:对137种重大疾病提供保障,确诊符合条件的重疾后,赔付100%基本保额。
中症保障:包含30种中症疾病,不分组,最高可赔付2次,每次赔付60%保额。
且重疾赔付后,非同组的中症保障依旧有效,间隔期仅90天。这意味着即使孩子先患重疾,后续若患上不同组的中症,仍能获得赔付。
轻症保障:覆盖51种轻症疾病,同样不分组,最高赔付5次,每次赔付30%保额。
与中症保障类似,重疾赔付后,非同组轻症保障在90天间隔期后继续有效。轻症保障能在疾病早期给予经济补偿,助力孩子及时治疗,防止病情恶化。
少儿特定与罕见病保障:
针对20种少儿特定疾病,额外赔付120%保额;
20种少儿罕见病,额外赔付200%保额,且各仅赔付一次,保障覆盖孩子的整个生命周期。
像白血病、神经母细胞瘤等少儿高发特定疾病,若孩子不幸确诊,在获得重疾赔付基础上,还能得到特定疾病的高额额外赔付,为治疗增添有力经济支持。
2、特色保障责任
白血病专项保障:若孩子在18岁前因治疗白血病接受骨髓移植,可额外赔付100%基本保额。
叠加重疾赔付与少儿特定疾病赔付,针对白血病的赔付比例最高可达210%保额,这对白血病这一少儿高发重疾给予了重点关注与高额保障。
基因检测报销:针对癌症靶向治疗相关的检测费用,可100%报销,最高可达5%保额。在癌症治疗中,基因检测对于精准治疗至关重要,这一保障能够减轻家庭在这方面的经济负担。
保费补偿:在缴费期内,若孩子确诊重疾或中症,保险公司将赔付已交保费,同时保单继续有效。
3、可选保障责任
疾病关爱金:
60岁前首次确诊重疾额外赔100%保额,中症额外赔30%保额,轻症额外赔20%保额。进一步提升了孩子在成长及奋斗阶段面对疾病时的赔付额度,为家庭减轻经济压力。
重疾多次赔:
不同种重疾最多可赔付3次,赔付比例依次递增,第2次赔付120%保额、第3次赔付130%、第4次赔付150%保额。
与癌症保障叠加后,最高赔付比例可达270%保额,充分考虑到孩子未来漫长人生中可能面临多次重疾风险的情况。
恶性肿瘤重度关爱金:
首次重疾非癌-癌,间隔期180天;
首次重疾癌-癌(含新发、复发、转移、持续),间隔期3年。
第二次恶性肿瘤重度关爱金赔付100%保额,第三、四、五次也均赔付100%保额。
鉴于癌症的高发性与高复发转移率,这一保障为孩子的抗癌之路提供了长期经济支撑。
二、少儿重疾险有必要买终身吗?
孩子的生命周期漫长,未来面临疾病风险的概率随着年龄增长而增加。
从少儿时期的白血病、川崎病,到成年后的各类恶性肿瘤、心脑血管疾病等,不同阶段都存在特定的高发疾病。
购买终身少儿重疾险,能确保孩子在一生中的任何阶段,一旦患上合同约定的重疾,都能获得相应的经济赔付,避免因保障到期而出现保障空白期。
相比之下,定期重疾险若保障期限结束后,孩子可能因身体出现健康问题,难以再购买新的重疾险,从而失去重疾保障。
重疾险的保费与投保年龄密切相关,年龄越小,保费越低。
在孩子少儿时期投保终身重疾险,能够锁定较低的费率。

以0岁宝宝,投保50万保额,保终身,35年缴费,为例。
男宝宝一年2530元,女宝宝一年2225元。
长期来看,每年固定的保费支出在家庭经济可承受范围内,
且随着时间推移,货币的通货膨胀可能使未来的保费支出相对压力更小。
此外,部分终身重疾险产品具有现金价值,在孩子老年时期,若未发生重疾理赔,现金价值可作为补充养老的资金来源,实现一张保单多种用途的长期规划。
招商仁和青云卫5号少儿重疾险保终身的方案,适合预算相对充足、期望为孩子提供全方位、长期稳定重疾保障的家庭。
在购买时,家长需要仔细阅读保险条款,明确保险责任、免责范围、理赔条件等关键信息。
同时,如实告知孩子的健康状况,避免因隐瞒而导致后续理赔纠纷。
此外,可根据家庭实际情况,合理选择附加保障责任,如疾病关爱金、重疾多次赔、恶性肿瘤重度关爱金等,以构建最适合孩子的重疾保障体系。
三、奶爸总结
招商仁和青云卫5号少儿重疾险提供终身保障方案,能够为孩子提供了全面、长期的重疾风险防护。
在疾病风险日益年轻化、多样化的当下,
为孩子配置一份终身少儿重疾险,
是家长为孩子未来健康进行的一项极具价值的投资与规划。
奶爸也给大家推荐几款优质的重疾险产品:
1、君龙人寿超级玛丽15号
第一,结节保障超全面
自带保障在原有肺结节基础上,拓展到乳腺/甲状腺结节,范围更广了。
可以说是目前市场上,少有的三大高发结节都有保障的产品。
第二,癌症保障丰富
超玛15号的癌症保障,从早期到晚期,都安排得妥妥的。
本身自带癌症拓展金,
首次确诊原位癌/轻度癌症后,确诊恶性肿瘤—重度,额外赔50%。
如果觉得不够,还可以附加以下保障:
癌症津贴或癌症多次赔(二选一):间隔一定周期后,可以赔一笔钱用于癌症持续治疗,癌症津贴有次数限制,多次赔则不限次数。
癌症重度特药治疗金:确诊癌症后需要吃高价特药,做过相关手术可以赔50%保额。

第三,重疾多次赔灵活选
重疾多次赔可以按需选择:
65周岁版,要求是65岁前确诊,额外赔2次,每次赔120%保额;
另一版则是不限年龄,额外赔2次,每次赔120%保额。

同种不同种都赔,且同种间隔周期短,只要2年
像心脏病术后复发了也能保,不用怕赔过一次就没保障了。
【适合人群】
看中结节、癌症保障,预算不多的朋友。
2、复星联合达尔文12号
第一,自带意外重疾额外赔和住院津贴。
前者因为意外导致首次重疾,可多赔35%基本保额。
等于一张保单覆盖重疾+意外,且是保至终身的双重保障!
后者在60周岁前未发生重疾,60岁后确诊,每天给付0.1%基本保额作为住院津贴。
人一辈子不一定会得重疾,但60岁后难免因小病小痛住院,
达尔文12号这个保障,可以让不确定的赔付变得更确定。
不过,这里需要注意的是,如果后续重疾/身故/全残,
会扣掉累计已给付的住院津贴金额后,再赔付。
第二,可选责任丰富
达尔文12号多重附加保障:
重疾多次赔:分65周岁版和终身版(二选一),满足多种人群需要;
重疾保费补偿:缴费期内发生重疾返还保费,实现“重疾免单”;
疾病关爱金/顶梁柱关爱保险金:家庭责任最重阶段赔更多;
癌症津贴:癌症间隔一定周期就能获得一笔理赔金。
第三,理赔门槛更低
5种特定重疾(如严重心肌炎)、原位癌、癌症津贴赔付,都比同类产品更宽松。
【适合人群】
看重理赔门槛、重疾返还保费的朋友
3、复星联合医联有盟
第一,轻中症保障灵活
必选保障是重疾,像轻中症保障、身故保障,可以加钱获得。
如果预算有限,也可以只买个重疾,先把大病保障做好;
如果预算多一点,建议大家还是要附加轻中症保障。
第二,自带一般医疗金
医联有盟自带医疗金,非常实用:
保单前5年,每年提供报销额度=0.5%*保额,100%报销,
未用完可累计,终身有效,身故/全残一次性赔剩余额度!

像买药、体检、看牙等日常开支,都能用上。
可以说是实打实把钱返还给客户使用!
第三,健康告知非常宽松
健康告知只有4条:
比如过去1年内的检查异常、是否有被医生建议住院或手术;
过去2年内的手术情况以及过去5年内的疾病情况。
针对非常高发的甲状腺/乳腺/肺结节,没有问询是否有进行手术,也没有问询是否多发,
只要结节等级在3级以内,结节直径符合要求,就有机会标体承保!
就连癌症,如果5年前已经治愈,没有复发和转移,
同时不涉及其他健康告知,也有机会投保!
【适合人群】
有健康异常的、注重就医资源和健康管理,看中产品实用性的朋友。
4、瑞华健康华佗1号康泰版
第一,基础保障扎实
轻中重疾保障都涵盖了,且轻症+中症赔付次数共7次,
目前市场上赔付次数算比较高的。
且重疾赔完,轻中症不分组还能继续赔,
不分组的好处就在于,赔付规则更宽松。
第二,性价比高
同样50万保额,保终身,基础保障,分30年交,
30岁人群投保华佗1号康泰版,比超级玛丽和达尔文便宜100元/年!
30年下来立省3000块!
第三,可选保障丰富
如果预算比较多,还可以附加:
重疾多次赔、疾病关爱金、癌症津贴、重疾保费补偿金和身故保障。
都是目前市场上热门可选保障内容,实用性强。
【适合人群】
追求高性价比、看中基础保障全面的朋友。
微信扫一扫
微信扫一扫
关注微信
客服热线
奶爸保

