在重疾险市场中,产品众多,让人挑花了眼。
而昆仑健康保险推出的健康保普惠多倍版,凭借“单次价格、多次赔付”的独特亮点,吸引了不少消费者的目光。
这款重疾险究竟有何特色,是否值得购买?下面我们就来深入剖析。
一、昆仑健康健康保普惠多倍版好不好?值得买吗?

先来看看优点,
1、重疾不分组多次赔付,保障更全面
健康保普惠多倍版的重疾保障颇具优势。
它将100种重疾不分组,可赔付2次。
首次确诊重疾,赔付100%保额;若在保单生效前15年出险,还能额外赔付50%保额。
第二次确诊不同重疾,赔付120%保额,累计最高能赔付270%保额。
更关键的是,它没有“三同条款限制”。
举个例子,若先患尿毒症,后续需要肾移植,这两种由同一病因引发的重疾,在这款产品下可获两次赔付。
而多数分组的重疾险产品,往往因同组限制,难以做到这样的保障,大大提升了理赔的概率。
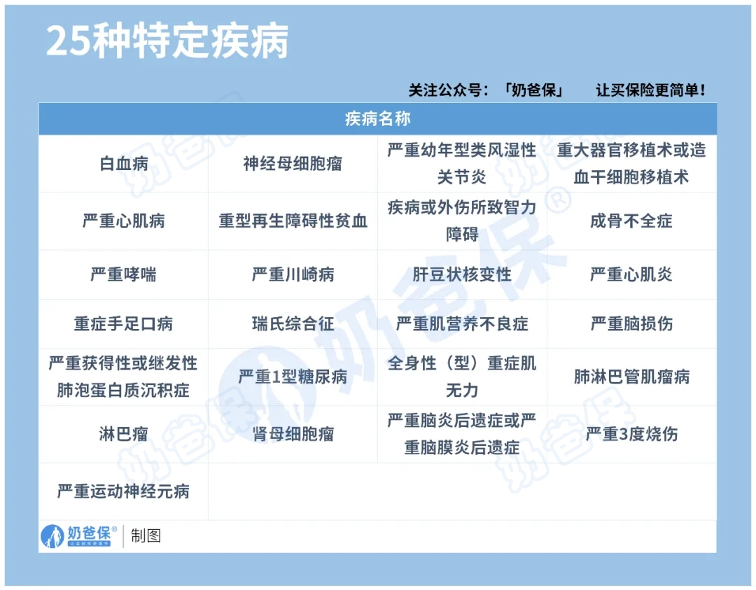
2、少儿特疾保障有力
对于少儿群体,这款产品覆盖了25种特定疾病,像白血病、重大器官移植术等都在其中。

如果被保险人在30岁前确诊这些少儿特疾,可获得双倍赔付,也就是100%保额加上额外的100%保额。
其中有13种是高发少儿重疾,覆盖率达到82%。
再加上前15年的额外赔付,最高能获得250%保额。
假设投保50万保额,一旦出险,实际赔付可达125万元,能极大地缓解高额治疗费用带来的压力。
3、恶性肿瘤津贴实用,贴合治疗需求
其可选责任“恶性肿瘤医疗津贴”设计很实用。
确诊恶性肿瘤后,间隔1年,只要还在治疗,每年就能给付40%保额,连续给付3年,累计可达120%保额。
相比市场上常见的3年间隔期癌症二次赔,这种设计更贴合癌症治疗周期的实际需求。
以50万保额为例,患者每年能获得20万元,持续为抗癌治疗提供资金支持。
4、价格优势明显,核保宽松友好
在价格方面,健康保普惠多倍版费率低于多数多次赔付的竞品。
以30岁女性投保50万保额为例,年保费仅5740元,比同类产品低10% - 20%
同时,它支持智能核保与人工核保,对于乙肝小三阳、甲状腺结节等常见异常体况,有机会标体承保,对非标体人群十分友好。
再来看看产品不足,
1、疾病定义与条款限制
在疾病定义上,有些条款相对严格。
比如“严重I型糖尿病”,需要切除足踝以上部位才符合理赔条件,比其他产品要求更苛刻;
此外,“颅脑手术”也明确排除了外伤导致的情况。
轻症和中症存在隐形分组,6组内疾病赔付一种后,同组其他病种就不再提供保障,降低了多次赔付的可能性。
2、额外赔付范围有限
保单前15年额外赔付50%保额,相比同类产品60岁前额外赔付80%保额,覆盖时间较短,赔付比例也偏低。
而且,这款产品缺乏心脑血管疾病二次赔付等专项保障。
三、适用人群明确
1、预算有限的家庭
对于年收入在10万 - 20万元的中等收入家庭来说,
昆仑健康健康保普惠多倍版能以单次赔付的价格,提供多次赔付保障,性价比很高。
2、少儿与年轻父母
考虑到少儿特疾双倍赔付以及长期多次保障的特点,这款产品很适合为孩子投保,能很好地契合儿童高发疾病的风险。
3、非标体或高危职业者
它核保宽松,1 - 6类职业都能投保,亚健康人群投保通过率较高,非标体人群或从事高危职业的人可以考虑。
三、奶爸总结
昆仑健康保普惠多倍版以“低价多次赔+少儿特疾保障”为优势,适合追求性价比、希望获得长期风险覆盖的家庭。
不过,它也存在公司规模较小、条款细节较为严苛等不足,大家可以按需选择。
奶爸也给大家推荐几款优质的重疾险产品:
1、君龙人寿超级玛丽15号
第一,结节保障超全面
自带保障在原有肺结节基础上,拓展到乳腺/甲状腺结节,范围更广了。
可以说是目前市场上,少有的三大高发结节都有保障的产品。
第二,癌症保障丰富
超玛15号的癌症保障,从早期到晚期,都安排得妥妥的。
本身自带癌症拓展金,
首次确诊原位癌/轻度癌症后,确诊恶性肿瘤—重度,额外赔50%。
如果觉得不够,还可以附加以下保障:
癌症津贴或癌症多次赔(二选一):间隔一定周期后,可以赔一笔钱用于癌症持续治疗,癌症津贴有次数限制,多次赔则不限次数。
癌症重度特药治疗金:确诊癌症后需要吃高价特药,做过相关手术可以赔50%保额。

第三,重疾多次赔灵活选
重疾多次赔可以按需选择:
65周岁版,要求是65岁前确诊,额外赔2次,每次赔120%保额;
另一版则是不限年龄,额外赔2次,每次赔120%保额。

同种不同种都赔,且同种间隔周期短,只要2年
像心脏病术后复发了也能保,不用怕赔过一次就没保障了。
【适合人群】
看中结节、癌症保障,预算不多的朋友。
2、复星联合达尔文12号
第一,自带意外重疾额外赔和住院津贴。
前者因为意外导致首次重疾,可多赔35%基本保额。
等于一张保单覆盖重疾+意外,且是保至终身的双重保障!
后者在60周岁前未发生重疾,60岁后确诊,每天给付0.1%基本保额作为住院津贴。
人一辈子不一定会得重疾,但60岁后难免因小病小痛住院,
达尔文12号这个保障,可以让不确定的赔付变得更确定。
不过,这里需要注意的是,如果后续重疾/身故/全残,
会扣掉累计已给付的住院津贴金额后,再赔付。
第二,可选责任丰富
达尔文12号多重附加保障:
重疾多次赔:分65周岁版和终身版(二选一),满足多种人群需要;
重疾保费补偿:缴费期内发生重疾返还保费,实现“重疾免单”;
疾病关爱金/顶梁柱关爱保险金:家庭责任最重阶段赔更多;
癌症津贴:癌症间隔一定周期就能获得一笔理赔金。
第三,理赔门槛更低
5种特定重疾(如严重心肌炎)、原位癌、癌症津贴赔付,都比同类产品更宽松。
【适合人群】
看重理赔门槛、重疾返还保费的朋友
3、复星联合医联有盟
第一,轻中症保障灵活
必选保障是重疾,像轻中症保障、身故保障,可以加钱获得。
如果预算有限,也可以只买个重疾,先把大病保障做好;
如果预算多一点,建议大家还是要附加轻中症保障。
第二,自带一般医疗金
医联有盟自带医疗金,非常实用:
保单前5年,每年提供报销额度=0.5%*保额,100%报销,
未用完可累计,终身有效,身故/全残一次性赔剩余额度!

像买药、体检、看牙等日常开支,都能用上。
可以说是实打实把钱返还给客户使用!
第三,健康告知非常宽松
健康告知只有4条:
比如过去1年内的检查异常、是否有被医生建议住院或手术;
过去2年内的手术情况以及过去5年内的疾病情况。
针对非常高发的甲状腺/乳腺/肺结节,没有问询是否有进行手术,也没有问询是否多发,
只要结节等级在3级以内,结节直径符合要求,就有机会标体承保!
就连癌症,如果5年前已经治愈,没有复发和转移,
同时不涉及其他健康告知,也有机会投保!
【适合人群】
有健康异常的、注重就医资源和健康管理,看中产品实用性的朋友。
4、瑞华健康华佗1号康泰版
第一,基础保障扎实
轻中重疾保障都涵盖了,且轻症+中症赔付次数共7次,
目前市场上赔付次数算比较高的。
且重疾赔完,轻中症不分组还能继续赔,
不分组的好处就在于,赔付规则更宽松。
第二,性价比高
同样50万保额,保终身,基础保障,分30年交,
30岁人群投保华佗1号康泰版,比超级玛丽和达尔文便宜100元/年!
30年下来立省3000块!
第三,可选保障丰富
如果预算比较多,还可以附加:
重疾多次赔、疾病关爱金、癌症津贴、重疾保费补偿金和身故保障。
都是目前市场上热门可选保障内容,实用性强。
【适合人群】
追求高性价比、看中基础保障全面的朋友。
微信扫一扫
微信扫一扫
关注微信
客服热线
奶爸保

