在人口老龄化与利率下行的双重压力下,年金险凭借“终身现金流+稳健增值”成为养老规划的热门选择。
复星保德信人寿推出的星享福2025年金险,以其投保灵活、丰富的保障和功能,吸引了不少人的关注。
今天,就让我们一起揭开这款产品的神秘面纱,看看它究竟有何独特之处。
一、星享福2025年金险保障测评
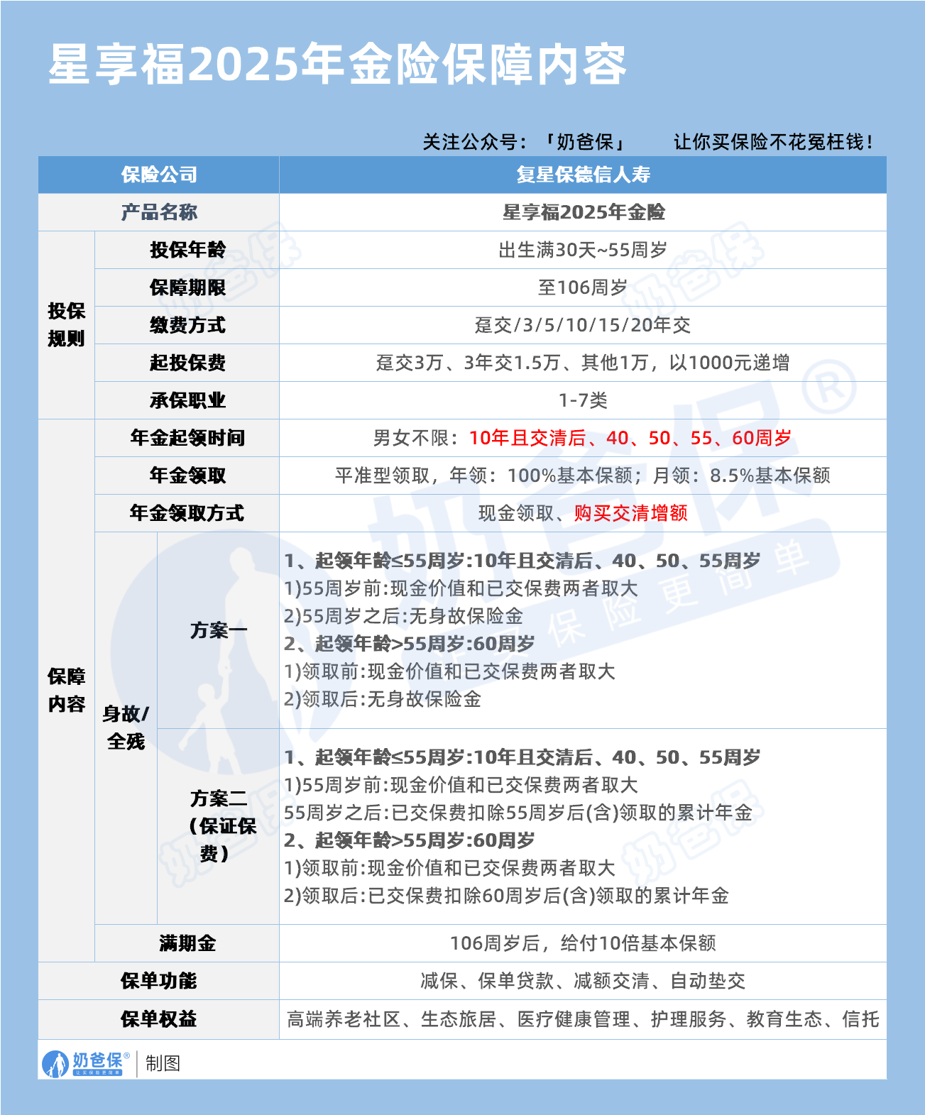
先来看看保障内容表格:

1、投保规则
星享福2025年金险的投保年龄范围广,从出生满30天至55周岁的各年龄段人群均可投保,无论是为新生儿规划未来,还是为自己和家人筹备养老保障,都能轻松覆盖。
保障期限长达106周岁,覆盖了被保人的整个生命周期,提供了持久稳定的保障。
缴费方式也十分灵活,投保人可根据自身财务状况和规划需求,自由选择趸交、3年交、5年交、10年交、15年交或20年交。
起投保费根据不同缴费方式有所区别,
趸交3万、3年交1.5万、其他缴费方式1万起投,投保门槛不高,
即便是工薪族,也能通过低保费和长期缴费的形式,逐渐累积一笔可观的资金。
值得一提的是,
1-7类职业人群均可投保,高危职业人群也有机会投保,拓宽了投保人群的覆盖面。
2、保障内容
星享福2025年金险的年金起领时间灵活多样,男女不限,投保人可在保单第10年且交清后,或40、50、55、60周岁这几个常见年龄段开始领取年金。
与一些传统年金险相比,其起领时间更早,相当于一款快返型年金险,能够满足不同人群在不同人生阶段的资金需求。
年金领取方式分为现金领取和购买交清增额两种。
若选择现金领取,投保人可直接获取年金,用于补充养老生活开支、孩子的教育费用等;
若选择购买交清增额,则可将年金用于增加保险金额,进一步提高保障额度。
年金领取也有年领和月领两种选择,
年领金额为100%基本保额,月领金额为8.5%基本保额。
还提供了两种身故保障方案。
方案一年金领取前身故,给付现金价值和已交保费两者较大值;起领年龄≤55周岁且55周岁前,或起领年龄>55周岁且60周岁前,身故保险金取现金价值和已交保费较大者,而起领年龄≤55周岁且55周岁之后、起领年龄>55周岁且60周岁之后则无身故保险金。
方案二在年金领取前的身故保障与方案一相同,但起领年龄≤55周岁且55周岁之后,身故保险金为已交保费扣除55周岁后(含)领取的累计年金;起领年龄>55周岁且60周岁之后,身故保险金为已交保费扣除60周岁后(含)领取的累计年金。
被保人存活至106周岁,司将一次性给付10倍基本保额的满期金,
为投保人的长寿人生提供了一份丰厚的经济保障,也为家庭财富传承增添了一份助力。
星享福2025年金险还提供减保、保单贷款、减额交清、自动垫交等功能,保单的灵活性很不错。
例如,投保人在急需资金时,可通过减保或保单贷款的方式,获取部分保单现金价值,以应对各种突发情况或资金周转需求。
还提供了高端养老社区、生态旅居、医疗健康管理、护理服务、教育生态、信托等一系列服务。
以高端养老社区为例,
满足一定保费条件,可入住复星保德信旗下的高端养老社区,享受高品质的养老服务,提前锁定养老资源,为晚年生活提供了一个舒适、安心的居住环境。
医疗健康管理服务则涵盖了在线问诊、体检安排等,能够帮助投保人及时了解自身健康状况,预防和管理疾病。
二、星享福2025年金险收益表现
以30岁的张先生为例,选择5年缴费,年交10万,60岁开始领取,选择方案一。

先来看看收益情况,
生存总利益在第8年就超过了已交保费;
到了保单第34年,生存总利益达到已交保费的2倍;
保单第52年,生存总利益超过已交保费的3倍;
从IRR来看,
70岁时IRR达到2.4%,80岁时为2.72%,90岁时达到3.01%,长期持有的收益表现很不错,能为养老生活提供充足的资金。
再来看看适合人群:
对于上班族来说,可将其作为一种强制储蓄手段,给自己存一笔资金备用。
对于已步入中年、有一定经济基础且希望为退休生活增加保障的人而言,该产品能提供稳定的现金流,缓解退休后收入下降带来的压力。
对于家有萌宝的父母,也可以为孩子投保,作为一种教育金储备,为孩子未来的教育提供保障。
三、奶爸总结
星享福2025年金险以其灵活的投保规则、丰富的保障、多样的保单权益以及可观的收益,是大家进行养老规划、财富传承的好选择。
奶爸也汇总了几款优质的年金险产品:

1、固收型年金险
推荐大富翁6.0,出自富德生命人寿。
目前市场少有有保证领取的年金险,安全感十足:
方案一保证领取25年;方案二保证领取已交保费。
到80岁还有一笔祝寿金到账,领100%保费,基本不少朋友以后都有机会拿到。
活多久领多久,提供细水长流的现金流:
30岁女性,5年交,年交10万,投保方案二,55岁每年都能领18930元。
【适用人群】
有养老补充需求、看中保证领取的朋友。
2、快返型年金险
推荐3款产品:蛮好的人生2025、星颐朱雀版分红型和悦活人生B款分红型。
前面一款是固收型,后面两款是分红型。
这3款产品,最快第5年起就可以开始领钱了。
以30岁女性,5年交,年交10万为例子:
蛮好的人生2025计划一:第5年领10500元;第6年~74年领9690元;
星颐朱雀版分红型:保证最低可领7992元/年;叠加分红有机会领7992~50311元/年;
悦活人生B款分红型:第5~9年保证领4290元;第10~74年则是8580元;叠加分红有机会领4290~83824元。
可以说,
蛮好的人生2025领取是非常稳定的,收益IRR在1.8%左右。
星颐朱雀版分红型保证领取高,且前期现价增长非常快!
保单第10年,收益IRR为2.129%,最高有机会超过3%!
悦活人生B款分红型,前面9年领取不高,第9年后是翻倍领取,先低后高,
且产品分红也很大方。
保单第10年,收益IRR为2.136%,最高接近3%!
【适用人群】
这3款产品可以这么选:
看中大保司、追求稳定领取,推荐蛮好的人生2025;
看中总体领取水平较高,推荐星颐朱雀版分红型;
看中养老社区、希望后面可以多领一些的朋友,推荐悦活人生B款分红型。
想要了解产品详细信息的朋友,也可以私聊奶爸~
微信扫一扫
微信扫一扫
关注微信
客服热线
奶爸保

