这位朋友你好,关于复星保德信星享福2025年金险亮点多吗,值得选择吗的问题,奶爸在这里整理了有关复星保德信星享福2025年金险的相关内容,希望对你有帮助:
一、复星保德信星享福2025年金险亮点多吗?值得选择吗?
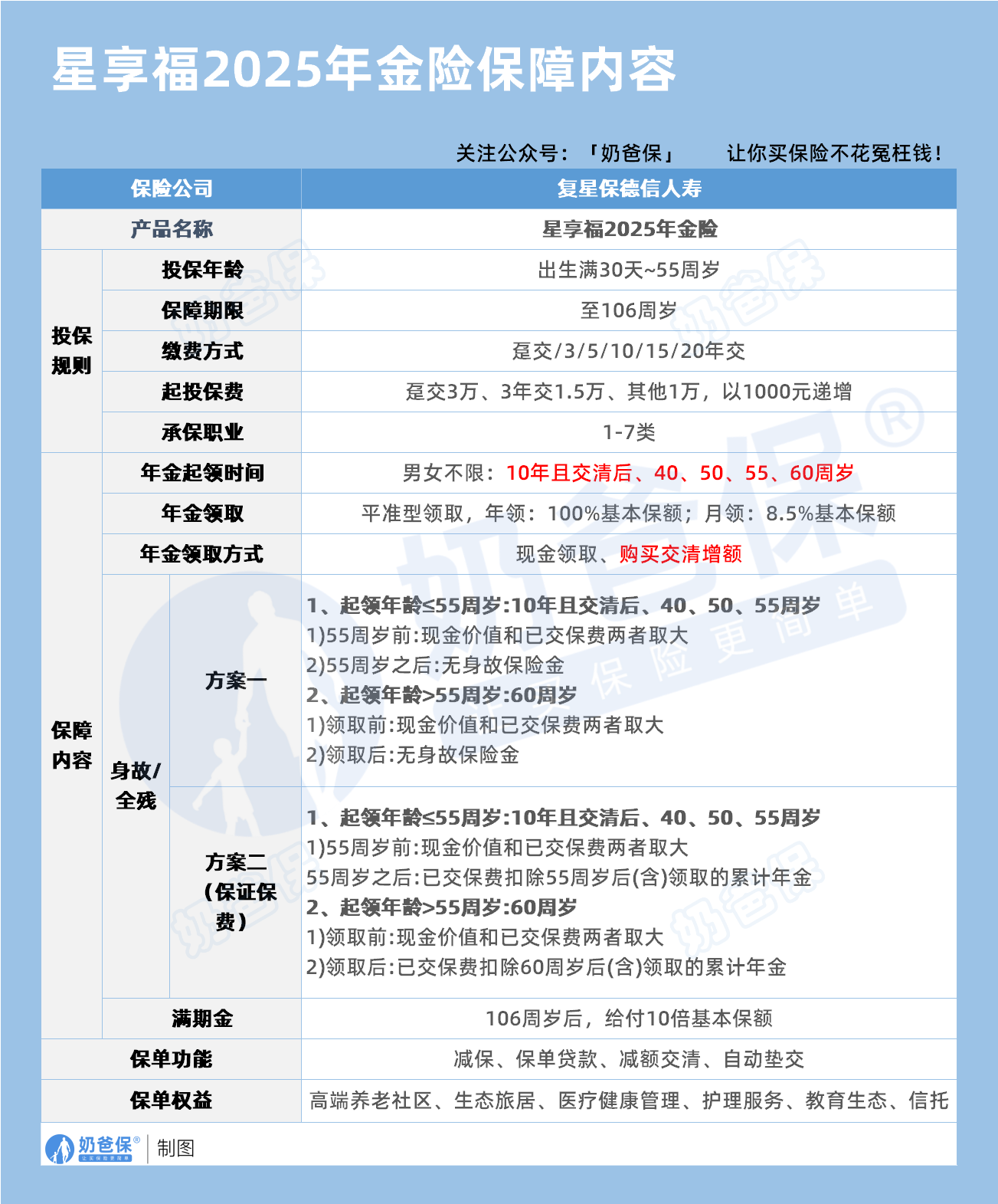
复星保德信星享福2025年金险作为市场上一款竞争力较强的养老年金产品,其亮点体现在以下几个方面:
1、投保规则灵活
复星保德信星享福2025年金险支持出生满5天至60周岁人群投保,职业限制宽松,覆盖大多数家庭的养老规划需求。
还提供趸交、3/5/10/15/20年交等多种缴费期选择,满足不同收入水平人群的资金安排。
起投门槛亲民,分期交最低5000元起,普通家庭进行长期储蓄规划也可以。
2、核心保障优势
年金提供20年保证领取期,确保客户至少获得20年的稳定现金流,降低长寿风险。
而且被保人可以一直领取年金直至身故,与生命等长的保障有效应对养老资金需求。
若在保证领取期内身故,一次性给付剩余未领取部分;保证期后身故无赔付,侧重生存利益最大化。
3、收益与灵活性设计
长期持有收益稳健,IRR可达3.5%左右,超越多数储蓄型产品。
还支持减保取现和最高80%现金价值贷款,可以满足教育金、应急资金等阶段性需求。
还可搭配保底利率2.5%的万能账户,实现资金二次增值,提升整体收益。
4、特色增值服务
累计保费达标可享复星保德信合作养老社区入住资格,提供医疗、护理、娱乐等一站式养老服务。
还赠送健康体检、专家挂号、紧急救援等服务,延伸保障范围至生活品质提升。
适合30-50岁、有长期储蓄需求、注重养老品质的人群,尤其是希望通过保险实现确定性现金流的家庭。
二、奶爸总结
复星保德信星享福2025年金险以“保证领取+终身给付”为核心,兼顾收益与灵活性,是中高收入家庭养老规划的好选择。
奶爸也建议大家搭配重疾险、医疗险构建完整保障体系,优先覆盖健康风险后再规划年金补充养老。
如果你想了解更多年金险产品,可以看看这篇:
如果大家挑选保险有什么困难,可以扫码关注:奶爸保公众号 进行1对1咨询,现在关注“奶爸保”公众号,回复“官网”,还可以免费领取价值199元的保障大礼包哦,让您买保险变得更简单。
复星保德信星享福2025年金险亮点多吗?值得选择吗?
这位朋友你好,关于复星保德信星享福2025年金险亮点多吗,值得选择吗的问题,奶爸在这里整理了有关复星保德信星享福2025年金险的相关内容,希望对你有帮助:
一、复星保德信星享福2025年金险亮点多吗?值得选择吗?
复星保德信星享福2025年金险作为市场上一款竞争力较强的养老年金产品,其亮点体现在以下几个方面:
1、投保规则灵活
复星保德信星享福2025年金险支持出生满5天至60周岁人群投保,职业限制宽松,覆盖大多数家庭的养老规划需求。
还提供趸交、3/5/10/15/20年交等多种缴费期选择,满足不同收入水平人群的资金安排。
起投门槛亲民,分期交最低5000元起,普通家庭进行长期储蓄规划也可以。
2、核心保障优势
年金提供20年保证领取期,确保客户至少获得20年的稳定现金流,降低长寿风险。
而且被保人可以一直领取年金直至身故,与生命等长的保障有效应对养老资金需求。
若在保证领取期内身故,一次性给付剩余未领取部分;保证期后身故无赔付,侧重生存利益最大化。
3、收益与灵活性设计
长期持有收益稳健,IRR可达3.5%左右,超越多数储蓄型产品。
还支持减保取现和最高80%现金价值贷款,可以满足教育金、应急资金等阶段性需求。
还可搭配保底利率2.5%的万能账户,实现资金二次增值,提升整体收益。
4、特色增值服务
累计保费达标可享复星保德信合作养老社区入住资格,提供医疗、护理、娱乐等一站式养老服务。
还赠送健康体检、专家挂号、紧急救援等服务,延伸保障范围至生活品质提升。
适合30-50岁、有长期储蓄需求、注重养老品质的人群,尤其是希望通过保险实现确定性现金流的家庭。
二、奶爸总结
复星保德信星享福2025年金险以“保证领取+终身给付”为核心,兼顾收益与灵活性,是中高收入家庭养老规划的好选择。
奶爸也建议大家搭配重疾险、医疗险构建完整保障体系,优先覆盖健康风险后再规划年金补充养老。
如果你想了解更多年金险产品,可以看看这篇:
如果大家挑选保险有什么困难,可以扫码关注:奶爸保公众号 进行1对1咨询,现在关注“奶爸保”公众号,回复“官网”,还可以免费领取价值199元的保障大礼包哦,让您买保险变得更简单。
-
一生中意终身寿险好不好?保障+收益+灵活度全解析
2025-11-12 18:00:17
-
复星保德信星颐(分红型)养老年金保险,适合哪些人买?
2025-11-12 16:00:32
-
中国人寿2026开门红年金险值得买吗?一文深度解析
2025-11-12 14:07:56
-
福有余2025是哪个公司的?给孩子买好不好?
2025-11-12 09:28:10
-
2025年快返型年金险合集:存本取息+终身领,灵活减保超省心
2025-11-10 10:50:13
查看更多所用,不泄露任何第三方
或用于其他用途