这位朋友你好,关于星享福2025年金险是哪个公司,可靠吗的问题,奶爸在这里整理了有关的相关内容,希望对你有帮助:
一、星享福2025年金险是哪个公司?可靠吗?
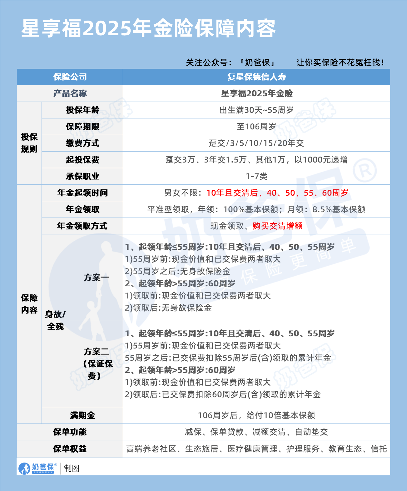
星享福2025年金险是复星保德信人寿保险有限公司推出的一款保险产品。
复星保德信人寿成立于 2012 年 9 月,由复星与美国保德信金融集团联合发起组建,是一家中外合资的寿险公司。
判断其是否可靠,可从以下几方面分析:
公司背景实力:
股东复星在健康、快乐、富足领域多元化发展,积累了丰富资源;美
国保德信金融集团在金融保险领域经验超百年,业务遍布全球40多个国家和地区。
双方强大的背景为星享福2025提供了坚实后盾,在产品研发、资金运用等方面具有优势。
偿付能力:
偿付能力是衡量保险公司财务状况和履行赔付能力的关键指标。
截至目前,复星保德信人寿的综合偿付能力充足率等指标通常能达到监管要求。
高偿付能力意味着在面对大量理赔需求时,公司有足够资金履行赔付义务,保障投保人权益。
产品条款细节:
星享福2025年金险支持出生满28天至65周岁人群投保,保障期限可选保至80周岁或终身。
而且缴费方式灵活,有趸交、3/5/10/15/20年交多种选择。
年金领取规则清晰,保至80周岁的,从约定领取年龄起每年领取,保障期满还能获一笔满期金;保终身的则持续领取至终身。
例如30岁女性,年交10万,5年交,60岁起每年可领7.65万。
此外,它还有基础的身故保障。
可帮助人们规划养老生活,提前储备资金,在年老时获得持续稳定的收入,提升生活品质。
市场口碑与评价:
消费者对其服务质量、理赔效率等方面的评价,是衡量公司可靠性的重要参考。
而在市场上,复星保德信人寿的产品整体口碑较好。
二、奶爸总结
依托复星保德信人寿的综合实力,星享福2025年金险相对可靠。如果这款产品满足大家的需求,也可以考虑。
如果你想了解更多年金险产品,可以看看这篇:
如果大家挑选保险有什么困难,可以扫码关注:奶爸保公众号 进行1对1咨询,现在关注“奶爸保”公众号,回复“官网”,还可以免费领取价值199元的保障大礼包哦,让您买保险变得更简单。
星享福2025年金险是哪个公司?可靠吗?
这位朋友你好,关于星享福2025年金险是哪个公司,可靠吗的问题,奶爸在这里整理了有关的相关内容,希望对你有帮助:
一、星享福2025年金险是哪个公司?可靠吗?
星享福2025年金险是复星保德信人寿保险有限公司推出的一款保险产品。
复星保德信人寿成立于 2012 年 9 月,由复星与美国保德信金融集团联合发起组建,是一家中外合资的寿险公司。
判断其是否可靠,可从以下几方面分析:
公司背景实力:
股东复星在健康、快乐、富足领域多元化发展,积累了丰富资源;美
国保德信金融集团在金融保险领域经验超百年,业务遍布全球40多个国家和地区。
双方强大的背景为星享福2025提供了坚实后盾,在产品研发、资金运用等方面具有优势。
偿付能力:
偿付能力是衡量保险公司财务状况和履行赔付能力的关键指标。
截至目前,复星保德信人寿的综合偿付能力充足率等指标通常能达到监管要求。
高偿付能力意味着在面对大量理赔需求时,公司有足够资金履行赔付义务,保障投保人权益。
产品条款细节:
星享福2025年金险支持出生满28天至65周岁人群投保,保障期限可选保至80周岁或终身。
而且缴费方式灵活,有趸交、3/5/10/15/20年交多种选择。
年金领取规则清晰,保至80周岁的,从约定领取年龄起每年领取,保障期满还能获一笔满期金;保终身的则持续领取至终身。
例如30岁女性,年交10万,5年交,60岁起每年可领7.65万。
此外,它还有基础的身故保障。
可帮助人们规划养老生活,提前储备资金,在年老时获得持续稳定的收入,提升生活品质。
市场口碑与评价:
消费者对其服务质量、理赔效率等方面的评价,是衡量公司可靠性的重要参考。
而在市场上,复星保德信人寿的产品整体口碑较好。
二、奶爸总结
依托复星保德信人寿的综合实力,星享福2025年金险相对可靠。如果这款产品满足大家的需求,也可以考虑。
如果你想了解更多年金险产品,可以看看这篇:
如果大家挑选保险有什么困难,可以扫码关注:奶爸保公众号 进行1对1咨询,现在关注“奶爸保”公众号,回复“官网”,还可以免费领取价值199元的保障大礼包哦,让您买保险变得更简单。
-
一生中意终身寿险好不好?保障+收益+灵活度全解析
2025-11-12 18:00:17
-
复星保德信星颐(分红型)养老年金保险,适合哪些人买?
2025-11-12 16:00:32
-
中国人寿2026开门红年金险值得买吗?一文深度解析
2025-11-12 14:07:56
-
福有余2025是哪个公司的?给孩子买好不好?
2025-11-12 09:28:10
-
2025年快返型年金险合集:存本取息+终身领,灵活减保超省心
2025-11-10 10:50:13
查看更多所用,不泄露任何第三方
或用于其他用途