随着生活水平的提高和保险意识的增强,为孩子配置合适的保险成为了众多家长的选择。
而面对市场上种类繁多、条款复杂的儿童保险产品,
如何挑选出最适合自己孩子的那一份,成为了不少家长的难题。
奶爸今天围绕儿童保险投保技巧和具体儿童保险方案,来为广大家长解决这一难题。
一、儿童保险投保技巧
为孩子配置保险的过程中,科学合理的思路与技巧是筑牢保障防线的关键。
家长是孩子的避风港,应先配置好重疾险、医疗险、意外险和寿险。
这些保险能在意外与疾病来临时,维持家庭经济稳定,为孩子的成长提供坚实后盾。
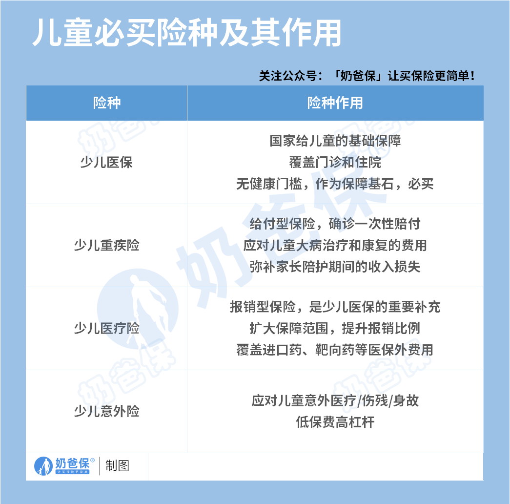
在此稳固基础之上,为孩子规划保险,可遵循 “少儿医保 + 少儿重疾险 + 少儿医疗险 + 少儿意外险” 的配置思路。

少儿医保,作为政府主导的普惠型保险,犹如坚实的基石。
其价格亲民,却能广泛覆盖门诊、住院、大病医疗费用,建议优先投保,为孩子搭建起最基础的医疗保障。
少儿重疾险则是守护孩子健康的有力盾牌。
当孩子不幸确诊重病,它能给予一次性赔付。
这笔资金不仅可用于支付高昂医疗费用,还能弥补家长因照顾孩子而产生的收入损失。
在保额选择上,建议30万起步,若预算充足,可进一步提高。
保障时间的选择颇具讲究,
定期保障保费较低,适合预算有限的家庭,可选择20年或30年等期限;终身保障虽保费较高,但能提供持久稳定的呵护。
保障内容方面,
优先挑选涵盖白血病、重症手足口病等少儿高发重疾,且具备多次赔付功能的产品,全方位守护孩子健康。
少儿医疗险是医保的得力补充,专注于报销因病住院费用。
在挑选时,优先考虑保障范围广的产品,如涵盖住院医疗、特殊门诊、住院前后门急诊,且包含质子重离子治疗等先进手段的险种。
续保条件也是至关重要,
长期续保产品能为孩子提供持续保障。
同时,报销比例和限额越高,对孩子的保障就越充分。
少儿意外险主要保障孩子因意外导致的身故、伤残及医疗费用,像跌倒、交通事故等情况皆在保障范围内。
意外医疗保额要高,
最好能报销社保外用药,以应对复杂的意外情况。
此外,需关注免赔额和报销比例,免赔额越低、报销比例越高,保障越有利。
需要注意的是,
监管规定10周岁以下儿童意外身故赔付累计不超20万元,10 - 18周岁不超50万元。
保费支出要贴合家庭经济状况,
一般而言,家庭总保费占家庭年收入的5% - 15%较为适宜。
在为孩子配置保险时,既要避免保费压力过大,影响家庭正常生活,
也不能一味贪图便宜,选择保障不足的产品,需兼顾保障内容与性价比,为孩子打造出贴合实际需求的保险保障方案。
二、儿童投保方案
奶爸以5岁男孩,有社保,身体健康为例,做了一套投保方案:

1、少儿重疾险:君龙人寿小青龙6号
重疾不分组赔付6次,赔付比例逐次递增,为孩子提供持久且递增的保障力度。
自带的恶性肿瘤—重度拓展金,若因“恶性肿瘤—轻度”或“原位癌”获轻症赔付后,再确诊“恶性肿瘤—重度”,额外赔50%保额。
中症和轻症共享6次赔付,分别赔付60%和30%保额,兼顾疾病的不同阶段。
此外,少儿特疾额外赔付120%,少儿罕见疾病额外赔付200%,且均最多赔付6次,对少儿特定疾病保障很周全。
特色保障也很优秀,
白血病骨髓移植、重度自闭症、自闭症康复及少儿生长发育关爱金等责任,为少儿的健康成长保驾护航。

附加的恶性肿瘤—重度额外给付赔和疾病关爱金,加强癌症和60岁确诊重疾/中症/轻症的赔付力度。
2、少儿医疗险:金医保少儿长期医疗
一般住院医疗400万保额,免赔额为0;
重疾医疗保障120种重疾,400万保额且0免赔额,还提供1万元的重疾关爱金。
确诊癌症使用指定的院外药时,还可以100%报销。
还提供400万/年的意外门急诊医疗,确保孩子遭遇意外伤害时能及时治疗。
而且增值服务丰富,包含在线问诊/咨询、住院垫付、健康测评、多学科会诊、重疾绿通以及特药服务等。
3、少儿意外险:小神童6号(至尊版)
意外身故50万保额,意外伤残100万保额,公共交通意外身故和伤残50万保额,且可与意外身故/伤残累计赔付。
一般意外伤害医疗10万保额,0免赔,社保内赔付100%;
烧烫伤意外医疗4万保额,异物入体意外医疗与烧烫伤共享4万元保额,意外伤害美容缝合、牙齿修复医疗2万保额,均0元免赔,赔付100%
意外住院津贴普通部住院100元/天,PICU或ICU住院200元/天,还包含120救护车费用,限额3000元。
监护人责任在3万元限额内按80%比例赔付,降低孩子意外导致他人损失造成的经济损失。
增值服务有走失寻人援助、儿童健康问题咨询、儿童安全用药咨询,贴合儿童成长中的安全与健康管理需求。
总的来说,
这套保险方案以“重疾险保大病、医疗险管治疗、意外险补意外”为思路,构建起立体防护网。
每年保费合计3564元,在为孩子提供全面保障的同时,也不会给家庭造成过大的经济压力。
三、奶爸总结
儿童保险不是越贵越好,而是要 “精准覆盖风险”,给孩子配置保险,是为他们的未来增添一份保障,因此家长也要认真对待。
如果大家挑选保险有什么困难,可以扫码关注:奶爸保公众号进行1对1咨询。
现在关注“奶爸保”公众号,回复“官网”,还可以免费领取价值199元的保障大礼包哦,让您买保险变得更简单。
微信扫一扫
微信扫一扫
关注微信
客服热线
奶爸保

