在重疾险市场竞争激烈的当下,君龙人寿超级玛丽13号重疾险凭借“癌症多次赔+特定重疾失能保障”脱颖而出。
然而,附加险的选择如同拼图的关键板块,直接影响着保障的全面性与保费的合理性。
下面奶爸也将深入解析附加险的选择技巧,并为不同需求的人群提供高性价比的配置方案。
一、君龙人寿超级玛丽13号重疾险附加险怎么选?
科学搭配附加险,关键在于“按需选择、避免冗余、平衡成本”。

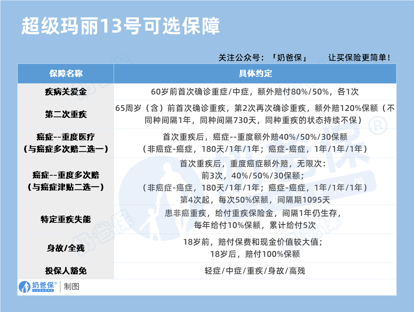
1、必选附加险:疾病关爱金
疾病关爱金堪称这款产品的“性价比之王”。
60岁前首次确诊重疾或中症时,可分别额外赔付80%和50%保额,且各赔付1次。
以30岁男性投保50万保额为例,附加疾病关爱金后,每年保费仅增加约615元,相较于基础保费的涨幅约为10%
但一旦触发赔付,确诊重疾可额外获得40万,中症则能多拿25万,
这对于家庭责任重大、收入处于关键积累期的人群来说,能最大化地降低家庭经济风险。
2、按需选择:癌症多次赔vs癌症津贴
对于预算有限的人而言,癌症津贴更实用。
其年缴成本相对较低,确诊癌症后,能在短期内为患者提供资金支持。
而对于更注重长期保障,尤其是家族中有癌症病史,深知癌症复发风险较高的人来说,癌症多次赔更好。
它可以在首次癌症确诊后,对新发、复发、转移或持续存在的癌症进行赔付,为长期抗癌提供坚实的经济保障。
3、高配组合:第二次重疾+特定失能保险金
在追求极致保障的道路上,“第二次重疾+特定失能保险金”的组合堪称豪华配置。
第二次重疾保障规定,
65岁前首次确诊重疾后,再次患上不同种类重疾,可获得120%保额的赔付,间隔期仅为1年。
例如首次患上肺癌获得50万,1年后又被诊断出急性心梗,还能再获赔60万。
特定失能保险金聚焦于非癌重疾带来的失能风险。
非癌重疾生存满1年后,每年可获得10%保额的赔付,累计最多领5年。
假设不幸患上严重脑中风后遗症,每年就能获得5万赔付,持续5年,共计25万。
当然,附加这两项责任后,男性每年保费约增加1540元,总保费涨幅约25%
但对于高负债、高收入的家庭而言,这种配置能全面覆盖重疾叠加带来的经济风险,确保家庭经济的稳定。
4、慎选责任:身故/全残
身故/全残保障在18岁后身故可赔付100%保额,但它带来的保费涨幅十分显著。
30岁男性50万保额为例,附加该项责任后,每年保费增加3540元,涨幅高达57.5%
对于预算有限的人来说,这是一笔不小的负担。
而且,若仅为了获得身故保障,单独购买定期寿险是更为经济的选择。
例如大麦2024,购买100万保额,每年保费仅约612元,成本远低于在重疾险中附加身故责任。
二、君龙人寿超级玛丽13号重疾险基础保障亮点
在深入了解附加险之后,我们再来回顾一下君龙人寿超级玛丽13号重疾险的基础保障。
1、疾病保障全面且灵活
保障110种重疾,赔付1次,赔付比例为100%基本保额。
还能灵活选择重疾多次赔,满足多样化需求。
包含40种轻症与35种中症,轻中症合并赔付6次。
重疾赔付后,与已确诊重疾非同组的轻中症保障继续有效,直至赔满6次,非常优秀。
2、特色保障贴心实用
恶性肿瘤 - 重度拓展金:
若首次确诊为原位癌或轻度癌症,之后确诊恶性肿瘤 - 重度,可额外赔付50%基本保额,对癌症从早期到重度的情况进行了补充赔付。
肺结节切除手术保险金:
进行肺结节切除手术,术后病理检查为良性(非恶性肿瘤 - 重度或原位癌),即可直接赔付5%基本保额;
术后满1年确诊肺部恶性肿瘤 - 重度,再赔30%基本保额。这降低了理赔门槛,对肺结节患者十分友好。
3、核保宽松,投保门槛低
根据美年健康蓝皮书统计,2023年肺结节检出率高,多发肺结节占比达20%,该产品宽松的核保政策,能让更多人获得保障。
这款对肺结节核保相当宽松,6mm<肺结节≤8mm,或多发结节,有机会标体承保;
而8mm<肺结节≤10mm,有机会除责承保。
相比其他产品对肺结节的核保限制,为更多有肺结节问题的人群提供了投保机会。
三、奶爸总结
投保君龙人寿超级玛丽13号重疾险,
经济型配置方案,
选择基础保障+疾病关爱金+癌症津贴,每年保费约6899元。
在有限的预算内,既强化了关键年龄段的保障,又兼顾了癌症治疗的短期资金需求。
全面型配置方案,
即基础保障+疾病关爱金+癌症多次赔+第二次重疾,年保费约8475元。
保障癌症复发风险的同时,还能应对不同重疾的二次赔付,为家庭提供较为全面的重疾防护网。
高端型配置方案,
在全面型的基础上叠加特定失能保险金,适合年收入30万以上的家庭。
不仅能应对重疾风险,还能在被保人因重疾失能时,给予长期稳定的收入补偿。
奶爸也给大家推荐几款优质的重疾险产品:
1、君龙人寿超级玛丽15号
第一,结节保障超全面
自带保障在原有肺结节基础上,拓展到乳腺/甲状腺结节,范围更广了。
可以说是目前市场上,少有的三大高发结节都有保障的产品。
第二,癌症保障丰富
超玛15号的癌症保障,从早期到晚期,都安排得妥妥的。
本身自带癌症拓展金,
首次确诊原位癌/轻度癌症后,确诊恶性肿瘤—重度,额外赔50%。
如果觉得不够,还可以附加以下保障:
癌症津贴或癌症多次赔(二选一):间隔一定周期后,可以赔一笔钱用于癌症持续治疗,癌症津贴有次数限制,多次赔则不限次数。
癌症重度特药治疗金:确诊癌症后需要吃高价特药,做过相关手术可以赔50%保额。

第三,重疾多次赔灵活选
重疾多次赔可以按需选择:
65周岁版,要求是65岁前确诊,额外赔2次,每次赔120%保额;
另一版则是不限年龄,额外赔2次,每次赔120%保额。

同种不同种都赔,且同种间隔周期短,只要2年
像心脏病术后复发了也能保,不用怕赔过一次就没保障了。
【适合人群】
看中结节、癌症保障,预算不多的朋友。
2、复星联合达尔文12号
第一,自带意外重疾额外赔和住院津贴。
前者因为意外导致首次重疾,可多赔35%基本保额。
等于一张保单覆盖重疾+意外,且是保至终身的双重保障!
后者在60周岁前未发生重疾,60岁后确诊,每天给付0.1%基本保额作为住院津贴。
人一辈子不一定会得重疾,但60岁后难免因小病小痛住院,
达尔文12号这个保障,可以让不确定的赔付变得更确定。
不过,这里需要注意的是,如果后续重疾/身故/全残,
会扣掉累计已给付的住院津贴金额后,再赔付。
第二,可选责任丰富
达尔文12号多重附加保障:
重疾多次赔:分65周岁版和终身版(二选一),满足多种人群需要;
重疾保费补偿:缴费期内发生重疾返还保费,实现“重疾免单”;
疾病关爱金/顶梁柱关爱保险金:家庭责任最重阶段赔更多;
癌症津贴:癌症间隔一定周期就能获得一笔理赔金。
第三,理赔门槛更低
5种特定重疾(如严重心肌炎)、原位癌、癌症津贴赔付,都比同类产品更宽松。
【适合人群】
看重理赔门槛、重疾返还保费的朋友
3、复星联合医联有盟
第一,轻中症保障灵活
必选保障是重疾,像轻中症保障、身故保障,可以加钱获得。
如果预算有限,也可以只买个重疾,先把大病保障做好;
如果预算多一点,建议大家还是要附加轻中症保障。
第二,自带一般医疗金
医联有盟自带医疗金,非常实用:
保单前5年,每年提供报销额度=0.5%*保额,100%报销,
未用完可累计,终身有效,身故/全残一次性赔剩余额度!

像买药、体检、看牙等日常开支,都能用上。
可以说是实打实把钱返还给客户使用!
第三,健康告知非常宽松
健康告知只有4条:
比如过去1年内的检查异常、是否有被医生建议住院或手术;
过去2年内的手术情况以及过去5年内的疾病情况。
针对非常高发的甲状腺/乳腺/肺结节,没有问询是否有进行手术,也没有问询是否多发,
只要结节等级在3级以内,结节直径符合要求,就有机会标体承保!
就连癌症,如果5年前已经治愈,没有复发和转移,
同时不涉及其他健康告知,也有机会投保!
【适合人群】
有健康异常的、注重就医资源和健康管理,看中产品实用性的朋友。
4、瑞华健康华佗1号康泰版
第一,基础保障扎实
轻中重疾保障都涵盖了,且轻症+中症赔付次数共7次,
目前市场上赔付次数算比较高的。
且重疾赔完,轻中症不分组还能继续赔,
不分组的好处就在于,赔付规则更宽松。
第二,性价比高
同样50万保额,保终身,基础保障,分30年交,
30岁人群投保华佗1号康泰版,比超级玛丽和达尔文便宜100元/年!
30年下来立省3000块!
第三,可选保障丰富
如果预算比较多,还可以附加:
重疾多次赔、疾病关爱金、癌症津贴、重疾保费补偿金和身故保障。
都是目前市场上热门可选保障内容,实用性强。
【适合人群】
追求高性价比、看中基础保障全面的朋友。
微信扫一扫
微信扫一扫
关注微信
客服热线
奶爸保

