在保险市场中,重疾险是人们抵御重大疾病风险的重要防线。
无忧人生2024重疾险作为人保寿险推出的一款产品,保障内容确实不错,因此备受关注。
究竟人保寿险无忧人生2024重疾险保障如何?适合谁买?
下面奶爸来给大家详细介绍一下。
一、人保寿险无忧人生2024重疾险保障哪些内容?
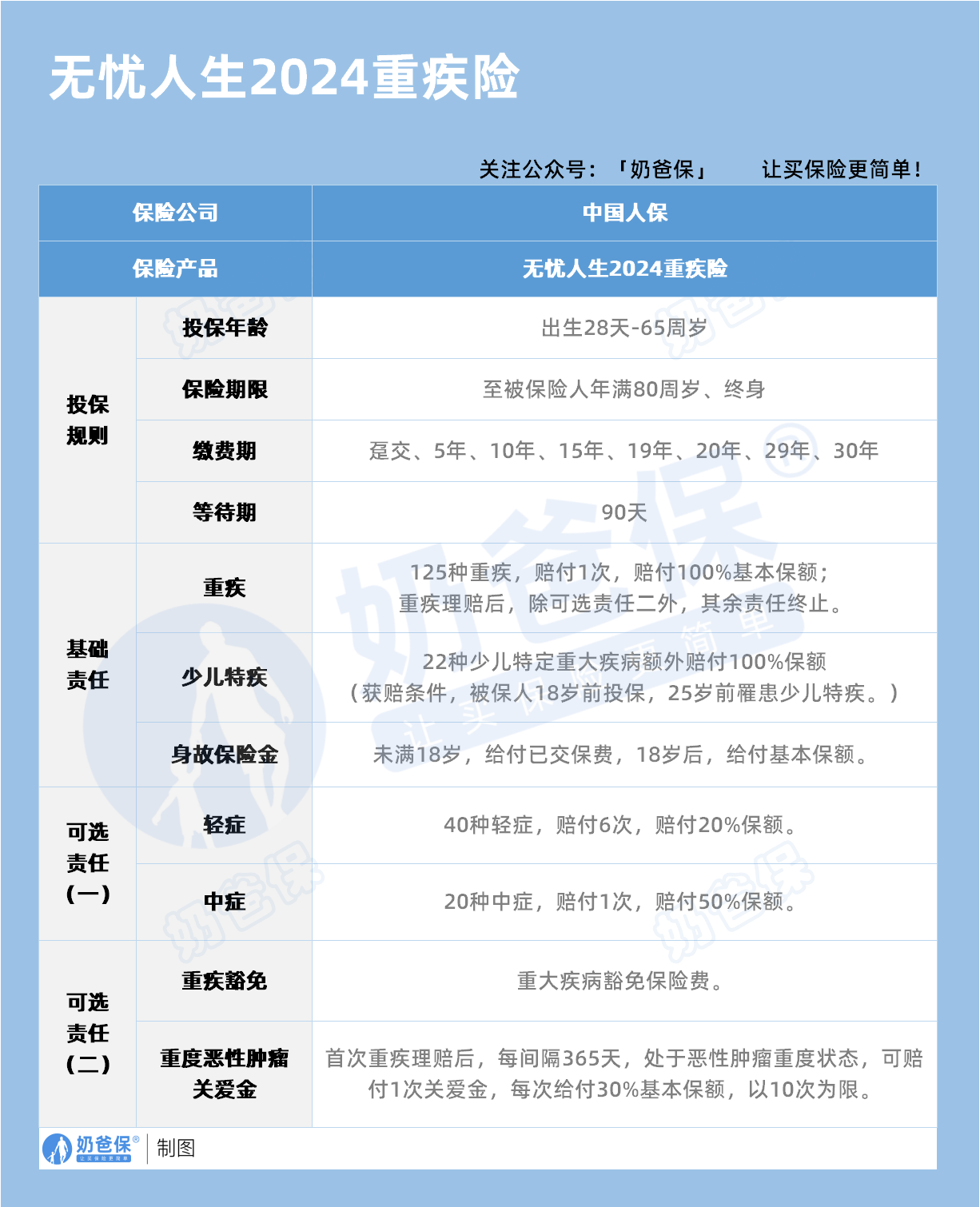
先来看看保障内容表格:

1、投保规则
投保年龄:该产品投保年龄范围为出生28天至65周岁。
保险期间:保险期间有至被保险人年满80周岁和终身两种选择。
缴费期间:缴费期间较为灵活,有趸交、5年、10年、15年、19年、20年、29年、30年多种选择,投保人可根据自身经济状况合理规划。
等待期:等待期为90天。
2、保障内容
重疾保障:125种重疾,赔付1次,赔付100%基本保额。
少儿特疾保障:22种少儿高发重疾,可额外赔付100%保额。
身故保障:未满18岁,给付已交保费,18岁后,给付基本保额。
若选择保至80岁,保单到期没有任何返还;
若选择保终身,人故去后家人可100%拿到保额理赔,也可在70岁左右退保取出现金价值,补充养老金。
再来看看可选保障:
可选责任一:
轻症保障:40种轻症,每次赔付基本保额的20%,以6次为限;
中症保障:20种中症,每次赔付基本保额的50%,可赔付1次。
同时,若在缴费期内罹患合同约定的轻症或中症,还可豁免以后各期未缴纳的保费。
不过,该产品轻中症赔付比例相对较低,中症也仅有1次赔付机会,保障能力存在一定局限性。
可选责任二:
还提供重度恶性肿瘤关爱金保障。
确诊首次重疾后,365天后仍处于“恶性肿瘤—重度”状态,即可获得第1次癌症额外赔付,赔付金额为保额的30%。
此后每间隔365天处于“恶性肿瘤—重度”状态,就能持续获得赔付,直至10次赔完,累计给付基本保额的300%为上限。
二、人保寿险无忧人生2024重疾险适合谁买?
人保寿险无忧人生2024重疾险的优势在于可选保障而的重度恶性肿瘤关爱金。
该保障对最高发的恶性肿瘤给予了持续关注。
无论是新发、复发、转移或持续,只要与首次重疾或前次恶性肿瘤间隔365天,且处于恶性肿瘤状态,均可获得赔付,赔付可达10次。
随着癌症治愈率和5年生存率的提升,这一保障的实用性愈发凸显。
基于此,这款产品就非常适合家族有癌症病史,或自身对癌症风险较为担忧的人群购买,为应对可能面临的癌症风险提供经济支持。
当然,人保寿险无忧人生2024重疾险也存在不足,例如该产品的轻中症赔付比例低,而且是可选责任。
市面上部分产品轻症理赔额度可达30%,中症达60%,而该产品轻症赔付比例为20%,中症为50%,相对较低。
因此,如果您看重产品的轻症和中症的赔付力度,或者重视产品的全面性的话,那么可以考虑其他热门重疾险。
三、奶爸总结
人保寿险无忧人生2024重疾险有确诊即赔、多次赔付的特点,提供中轻症和重疾的全面保障,还包括疾病终末期和身故保障。
此外,该产品可能还具备保费豁免功能,为被保人及其家庭提供长期的健康和经济安全保障。
奶爸也给大家推荐几款优质的重疾险产品:
1、君龙人寿超级玛丽15号
第一,结节保障超全面
自带保障在原有肺结节基础上,拓展到乳腺/甲状腺结节,范围更广了。
可以说是目前市场上,少有的三大高发结节都有保障的产品。
第二,癌症保障丰富
超玛15号的癌症保障,从早期到晚期,都安排得妥妥的。
本身自带癌症拓展金,
首次确诊原位癌/轻度癌症后,确诊恶性肿瘤—重度,额外赔50%。
如果觉得不够,还可以附加以下保障:
癌症津贴或癌症多次赔(二选一):间隔一定周期后,可以赔一笔钱用于癌症持续治疗,癌症津贴有次数限制,多次赔则不限次数。
癌症重度特药治疗金:确诊癌症后需要吃高价特药,做过相关手术可以赔50%保额。

第三,重疾多次赔灵活选
重疾多次赔可以按需选择:
65周岁版,要求是65岁前确诊,额外赔2次,每次赔120%保额;
另一版则是不限年龄,额外赔2次,每次赔120%保额。

同种不同种都赔,且同种间隔周期短,只要2年
像心脏病术后复发了也能保,不用怕赔过一次就没保障了。
【适合人群】
看中结节、癌症保障,预算不多的朋友。
2、复星联合达尔文12号
第一,自带意外重疾额外赔和住院津贴。
前者因为意外导致首次重疾,可多赔35%基本保额。
等于一张保单覆盖重疾+意外,且是保至终身的双重保障!
后者在60周岁前未发生重疾,60岁后确诊,每天给付0.1%基本保额作为住院津贴。
人一辈子不一定会得重疾,但60岁后难免因小病小痛住院,
达尔文12号这个保障,可以让不确定的赔付变得更确定。
不过,这里需要注意的是,如果后续重疾/身故/全残,
会扣掉累计已给付的住院津贴金额后,再赔付。
第二,可选责任丰富
达尔文12号多重附加保障:
重疾多次赔:分65周岁版和终身版(二选一),满足多种人群需要;
重疾保费补偿:缴费期内发生重疾返还保费,实现“重疾免单”;
疾病关爱金/顶梁柱关爱保险金:家庭责任最重阶段赔更多;
癌症津贴:癌症间隔一定周期就能获得一笔理赔金。
第三,理赔门槛更低
5种特定重疾(如严重心肌炎)、原位癌、癌症津贴赔付,都比同类产品更宽松。
【适合人群】
看重理赔门槛、重疾返还保费的朋友
3、复星联合医联有盟
第一,轻中症保障灵活
必选保障是重疾,像轻中症保障、身故保障,可以加钱获得。
如果预算有限,也可以只买个重疾,先把大病保障做好;
如果预算多一点,建议大家还是要附加轻中症保障。
第二,自带一般医疗金
医联有盟自带医疗金,非常实用:
保单前5年,每年提供报销额度=0.5%*保额,100%报销,
未用完可累计,终身有效,身故/全残一次性赔剩余额度!

像买药、体检、看牙等日常开支,都能用上。
可以说是实打实把钱返还给客户使用!
第三,健康告知非常宽松
健康告知只有4条:
比如过去1年内的检查异常、是否有被医生建议住院或手术;
过去2年内的手术情况以及过去5年内的疾病情况。
针对非常高发的甲状腺/乳腺/肺结节,没有问询是否有进行手术,也没有问询是否多发,
只要结节等级在3级以内,结节直径符合要求,就有机会标体承保!
就连癌症,如果5年前已经治愈,没有复发和转移,
同时不涉及其他健康告知,也有机会投保!
【适合人群】
有健康异常的、注重就医资源和健康管理,看中产品实用性的朋友。
4、瑞华健康华佗1号康泰版
第一,基础保障扎实
轻中重疾保障都涵盖了,且轻症+中症赔付次数共7次,
目前市场上赔付次数算比较高的。
且重疾赔完,轻中症不分组还能继续赔,
不分组的好处就在于,赔付规则更宽松。
第二,性价比高
同样50万保额,保终身,基础保障,分30年交,
30岁人群投保华佗1号康泰版,比超级玛丽和达尔文便宜100元/年!
30年下来立省3000块!
第三,可选保障丰富
如果预算比较多,还可以附加:
重疾多次赔、疾病关爱金、癌症津贴、重疾保费补偿金和身故保障。
都是目前市场上热门可选保障内容,实用性强。
【适合人群】
追求高性价比、看中基础保障全面的朋友。
微信扫一扫
微信扫一扫
关注微信
客服热线
奶爸保

