达尔文11号重疾险保障内容不错,性价比非常高,但不少朋友因为健康告知,而无缘这款产品。
好消息来了:
4月12日前,达尔文也放宽人工核保政策!
曾经有过结节、高血压、超重或者是乙肝大三阳的朋友,都有机会买上了!
一、达尔文11号重疾险核保都放宽了哪些疾病?
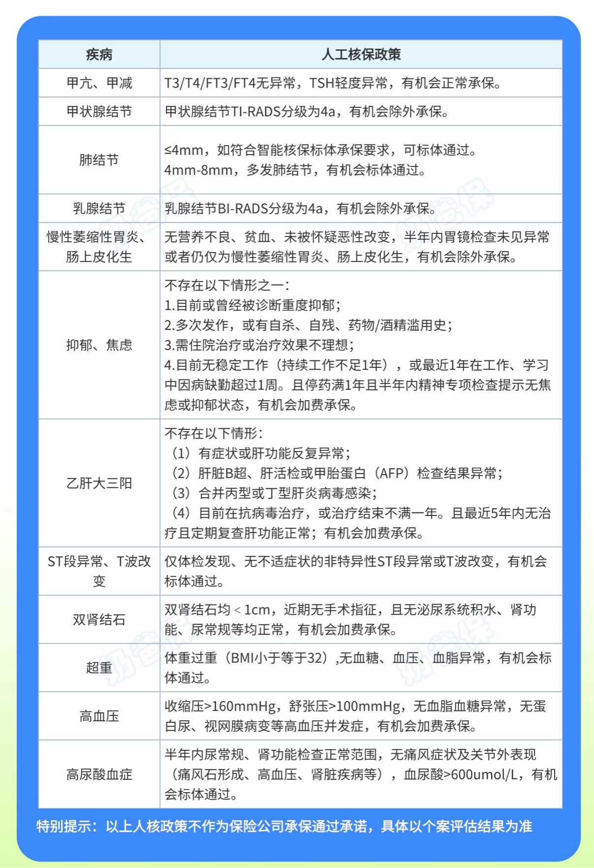
达尔文11号重疾险针对以下疾病,放宽了人工核保政策:

奶爸简单介绍其中几项疾病放宽后的核保条件:
1、甲减
甲减通常是因为甲状腺激素缺乏,机体代谢活动下降所引起的临床综合症。
一般情况下保司依据病历评估,根据甲减控制程度及有无并发症来核保。
比如病情已稳定一年,且近一年甲状腺功能(FT3/FT4/TSH)持续正常、B超检查无占位或结节,有机会标体通过。
而达尔文11号重疾险放宽核保条件:
T3/T4/FT3/FT4无异常,TSH轻度异常,就有机会标体承保。
没有问询稳定时间,非常宽松。
2、结节类疾病
常见的比如甲状腺结节、乳腺结节和肺结节。
像甲状腺结节和乳腺结节,一般分级为4a的,市面上大多数产品,都是拒保的。
毕竟等级越高,恶性的可能越大。
而4a是有一定恶性概率的,
我们之前曾经理赔的客户,就有乳腺结节是4a,术后送检化验,结果就是癌症。
达尔文11号重疾险,有机会除外承保,
比起拒保来说,有保总比没保好。
而针对肺结节,一般来说单发且结节≤4mm以内的,大多数产品都有机会买上,
对于4-8mm、多发性肺结节,几乎都是拒保的多。
达尔文11号重疾险通通都有机会标体承保,这就非常难得了!
所以,有结节类疾病患者,一定不要错过这波福利!
3、乙肝大三阳
医院通常通过乙肝两对半检查,根据:
HBsAg、抗-HBs、HBeAg、抗-HBe、抗-HBc五项指标,
呈现出的阳性/阴性结果来判断是病毒携带,还是小三阳、大三阳。
按严重情况从小到大为:
仅乙肝病毒携带<乙肝小三阳<乙肝大三阳<肝炎

一般来说,乙肝病毒携带、乙肝小三阳,还能买到适合的重疾险产品,
但乙肝大三阳,大多数产品都是拒保的。
达尔文11号重疾险,不存在肝功能反复异常、肝脏B超/肝活检/AFP检查异常,
目前没有在抗病毒治疗,或治疗不满1年等情况,就有机会加费承保。
如果加费费用在预算范围内,也是乙肝大三阳患者性价比最高的风险对冲方案。
需要提醒大家的是,
本次核保放宽政策针对的是人工核保,而智能核保标准没有变动。
而且上述情况仅针对单项疾病异常,如有合并多项疾病异常者需综合评估;
最终核保结论以提交资料后人工核保结论为准。
拿捏不准的朋友,可以点这里咨询我们。
二、达尔文11号重疾险值得买吗?
除了核保宽松,产品本身也是「赔付王者」:

我来说一下这款产品的保障亮点:
1、轻中症赔付次数多、赔付门槛低
重疾赔1次、每次赔100%保额,和常规产品差不多;
中症赔3次、每次赔60%保额;轻症赔4次、每次赔30%保额,
轻症+中症的累计赔付次数是7次,比常规其他款6次还多1次。
除了赔付次数多,轻中症的赔付门槛也非常低,
重疾赔付后,轻中症保障继续有效,且无间隔期、无分组限制!

要知道,市面上大多数产品,重疾赔付后,轻中症保障就失效了;
个别产品虽然也支持轻中症保障继续有效,但要么有分组、要么有间隔期。
达尔文11号重疾险这个赔付设计,无需等待、无需纠结分组限制。
几乎是同类产品中,门槛最低的了!
2、自带保障实用,一张保单覆盖重疾+意外
除了轻中重疾保障外,达尔文11号重疾险还自带以下2个保障:
一个是住院津贴:
60岁前未发生重疾,60岁后住院,每天赔0.1%保额;
每个保单年度限90天,最高赔100%保额。
人一辈子不一定会得重疾,但60岁后难免因小病小痛住院,
达尔文11号重疾险这个保障,可以让不确定的赔付变得更确定。
不过,
如果后续重疾/身故/全残,
会扣掉累计已给付的住院津贴金额后,再赔付。
另一个是意外重疾额外赔,
意外导致首次重疾,可多赔30%基本保额。
要知道意外风险无处不在,因为意外事故导致的重疾也不少:
比如因为车祸,导致严重脑损伤,又或者失去一肢/一眼等等。

而且这个保障力度还是非常有诚意的,
比如像高风险运动导致的意外重疾,一般综合意外险不保;
达尔文11号重疾险不仅可保,而且还额外赔30%保额。
等于一张保单覆盖重疾+意外,且是保至终身的双重保障!
对于家庭的顶梁柱、经常在外出差的朋友来说,这个保障真的非常贴心。
3、可选保障丰富全面
达尔文11号重疾险真的超丰富,有8大项目可以自主“DIY”:
包括重疾多次赔、疾病关爱金、癌症津贴等。

(1)有机会【免单】
附加重疾保费补偿金,
即缴费期内发生重疾,交多少钱返多少钱,且剩余保费也不用再交,保障继续有效。
(2)创新行业保障
虽然说妊娠重疾关爱金,达尔文11号重疾险不是首个提出来的,
但它的保障内容,却是行业首创:
女被保人:年龄在20-50周岁且在妊娠期间,发生重疾额外赔50%保额;
男被保人:年龄在22-50周岁且配偶在妊娠期间,发生重疾额外赔50%保额。
大多数妊娠关爱金,都是保女性,
而达尔文11号重疾险,把男性也纳入保障,
如果在22-50周岁出险,且配偶在妊娠期,也能获得额外赔。
非常贴心!
(3)支持叠加赔付
达尔文11号重疾险可选第二次重疾保障、癌症津贴和特定心脑血管疾病,
还支持叠加赔付,赔付比例更高了!
三、奶爸总结
健康有小瑕疵不是错,错的是错过保障时机,
达尔文11号重疾险这次限时放宽核保,也是给非标体的「上车券」。
活动时间是:即日起至4月12日,具体结果以保司为准。
除了达尔文11号重疾险外,以下几款产品在3月底前也放宽核保:

大家不妨多了解了解,带病也是有机会投保的。
不过,核保宽松≠不告知,我们还是需如实填写过往异常,
拿捏不准的地方,可以文末加规划师微信咨询哦~
奶爸也给大家推荐几款优质的重疾险产品:
1、君龙人寿超级玛丽15号
第一,结节保障超全面
自带保障在原有肺结节基础上,拓展到乳腺/甲状腺结节,范围更广了。
可以说是目前市场上,少有的三大高发结节都有保障的产品。
第二,癌症保障丰富
超玛15号的癌症保障,从早期到晚期,都安排得妥妥的。
本身自带癌症拓展金,
首次确诊原位癌/轻度癌症后,确诊恶性肿瘤—重度,额外赔50%。
如果觉得不够,还可以附加以下保障:
癌症津贴或癌症多次赔(二选一):间隔一定周期后,可以赔一笔钱用于癌症持续治疗,癌症津贴有次数限制,多次赔则不限次数。
癌症重度特药治疗金:确诊癌症后需要吃高价特药,做过相关手术可以赔50%保额。

第三,重疾多次赔灵活选
重疾多次赔可以按需选择:
65周岁版,要求是65岁前确诊,额外赔2次,每次赔120%保额;
另一版则是不限年龄,额外赔2次,每次赔120%保额。

同种不同种都赔,且同种间隔周期短,只要2年
像心脏病术后复发了也能保,不用怕赔过一次就没保障了。
【适合人群】
看中结节、癌症保障,预算不多的朋友。
2、复星联合达尔文12号
第一,自带意外重疾额外赔和住院津贴。
前者因为意外导致首次重疾,可多赔35%基本保额。
等于一张保单覆盖重疾+意外,且是保至终身的双重保障!
后者在60周岁前未发生重疾,60岁后确诊,每天给付0.1%基本保额作为住院津贴。
人一辈子不一定会得重疾,但60岁后难免因小病小痛住院,
达尔文12号这个保障,可以让不确定的赔付变得更确定。
不过,这里需要注意的是,如果后续重疾/身故/全残,
会扣掉累计已给付的住院津贴金额后,再赔付。
第二,可选责任丰富
达尔文12号多重附加保障:
重疾多次赔:分65周岁版和终身版(二选一),满足多种人群需要;
重疾保费补偿:缴费期内发生重疾返还保费,实现“重疾免单”;
疾病关爱金/顶梁柱关爱保险金:家庭责任最重阶段赔更多;
癌症津贴:癌症间隔一定周期就能获得一笔理赔金。
第三,理赔门槛更低
5种特定重疾(如严重心肌炎)、原位癌、癌症津贴赔付,都比同类产品更宽松。
【适合人群】
看重理赔门槛、重疾返还保费的朋友
3、复星联合医联有盟
第一,轻中症保障灵活
必选保障是重疾,像轻中症保障、身故保障,可以加钱获得。
如果预算有限,也可以只买个重疾,先把大病保障做好;
如果预算多一点,建议大家还是要附加轻中症保障。
第二,自带一般医疗金
医联有盟自带医疗金,非常实用:
保单前5年,每年提供报销额度=0.5%*保额,100%报销,
未用完可累计,终身有效,身故/全残一次性赔剩余额度!

像买药、体检、看牙等日常开支,都能用上。
可以说是实打实把钱返还给客户使用!
第三,健康告知非常宽松
健康告知只有4条:
比如过去1年内的检查异常、是否有被医生建议住院或手术;
过去2年内的手术情况以及过去5年内的疾病情况。
针对非常高发的甲状腺/乳腺/肺结节,没有问询是否有进行手术,也没有问询是否多发,
只要结节等级在3级以内,结节直径符合要求,就有机会标体承保!
就连癌症,如果5年前已经治愈,没有复发和转移,
同时不涉及其他健康告知,也有机会投保!
【适合人群】
有健康异常的、注重就医资源和健康管理,看中产品实用性的朋友。
4、瑞华健康华佗1号康泰版
第一,基础保障扎实
轻中重疾保障都涵盖了,且轻症+中症赔付次数共7次,
目前市场上赔付次数算比较高的。
且重疾赔完,轻中症不分组还能继续赔,
不分组的好处就在于,赔付规则更宽松。
第二,性价比高
同样50万保额,保终身,基础保障,分30年交,
30岁人群投保华佗1号康泰版,比超级玛丽和达尔文便宜100元/年!
30年下来立省3000块!
第三,可选保障丰富
如果预算比较多,还可以附加:
重疾多次赔、疾病关爱金、癌症津贴、重疾保费补偿金和身故保障。
都是目前市场上热门可选保障内容,实用性强。
【适合人群】
追求高性价比、看中基础保障全面的朋友。
微信扫一扫
微信扫一扫
关注微信
客服热线
奶爸保

