在医疗保障体系不断革新的当下,医保GDR改革正成为推动医疗保障发展的关键力量。
这一改革对整个医疗保障生态产生了深远影响,而众安尊享e生2025作为商业医疗保险领域的明星产品,在医保GDR改革的浪潮中展现出诸多独特优势。
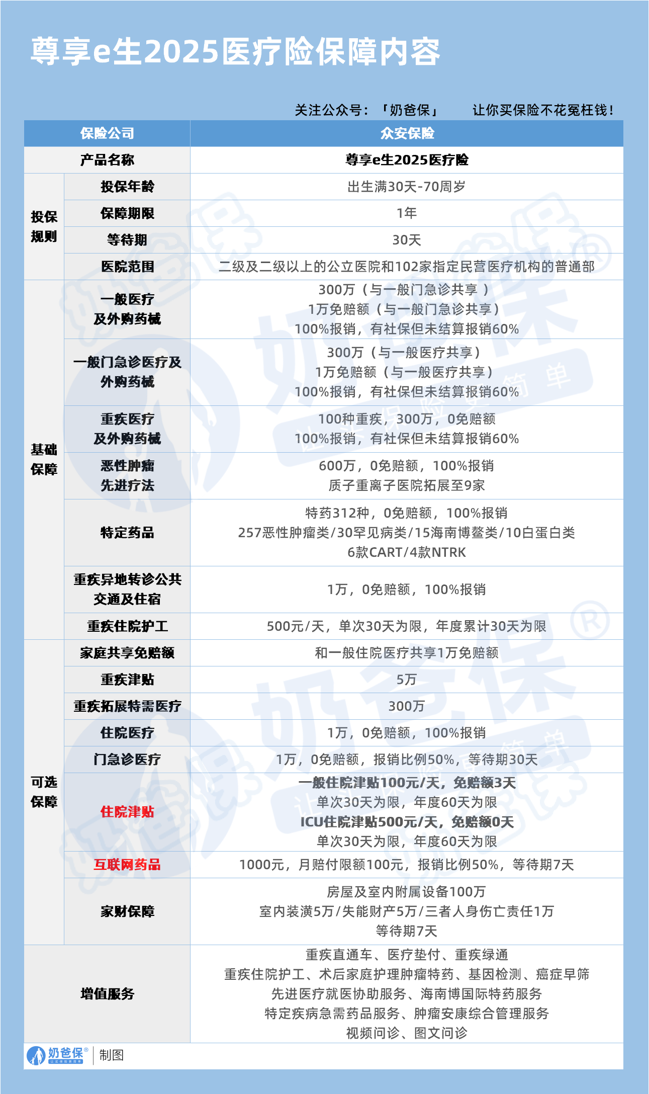
下面奶爸也将结合医保GDR改革,和大家聊聊众安尊享e生2025
一、医保GDR改革带来了哪些变化?
医保GDR改革旨在优化医保资源配置,提升医保保障效能,增强医疗保障的公平性与可持续性。
它涉及到医保目录调整、报销比例优化、医保支付方式创新等多个方面。

通过这些改革措施,医保能够更好地满足民众的基本医疗需求,减轻患者的医疗费用负担。
然而,医保作为基础性保障,在保障范围、报销额度等方面仍存在一定局限性,这就为商业医疗保险的发展创造了广阔空间。
二、结合医保GDR改革分析众安尊享e生2025值得买吗?
在医保GDR改革背景下,奶爸给大家分析一下众安尊享e生2025是否值得买。

1、拓宽保障,弥补医保缺口
众安尊享e生2025提供了远超医保范围的保障。
医保往往对一些自费药品、进口药品以及高端医疗服务项目存在限制,而众安尊享e生2025涵盖了医保无法覆盖的部分。
例如,在癌症治疗中,许多特效的自费靶向药价格高昂,医保难以全部报销。
众安尊享e生2025可对符合条件的自费靶向药费用进行赔付,为患者提供更有力的治疗支持。
此外,对于一些先进的医疗技术和疗法,如质子重离子治疗,
在医保报销受限的情况下,众安尊享e生2025可提供高达数百万的保额,助力患者获得更优质的治疗方案。
2、灵活保障方案,适配多元需求
在医保GDR改革推动医疗保障需求走向多元的当下,众安尊享e生2025以丰富可选责任脱颖而出。
对于追求高品质医疗服务的人群,可选特需医疗、质子重离子医疗责任,能在特需部、国际部享受更优质资源,接受前沿抗癌疗法。
有海外就医需求者,可选海外医疗责任,获取全球先进医疗技术与方案。
若担心重大疾病带来高额支出,重疾保险金、重疾住院津贴等责任可提供额外经济支持。前者确诊即赔,后者按住院天数给付,减轻经济负担。
3、高效增值服务
医保GDR改革虽然在提升医保服务效率等方面做出努力,但在实际就医过程中,患者仍可能面临挂号难、住院难等问题。
众安尊享e生2025配备了一系列实用的增值服务。

就医绿通服务可以帮助患者快速预约专家门诊、安排住院床位,减少就医等待时间;
医疗费用垫付服务则能在患者急需治疗但一时无法筹集足够资金时,由保险公司先行垫付医疗费用,解决患者的燃眉之急。
这些增值服务有效弥补了医保服务在就医体验方面的不足,为患者提供了更便捷、更贴心的医疗保障服务。
此外,客户可以通过众安保险的官方APP或微信公众号,随时随地提交理赔申请,上传理赔资料,
保险公司也可以借助智能审核系统快速处理理赔案件,大大缩短了理赔周期,提升了服务效率和客户满意度。
三、众安尊享e生2025保费情况
众安尊享e生2025的保费水平受到多种因素影响。
年龄是决定保费的重要因素之一,一般来说,年龄越小,保费相对越低。
例如,0 - 5岁的儿童投保,年保费可能在千元左右;
而30岁左右的成年人,年保费可能在几百元;
50岁以上的人群,由于健康风险相对较高,保费则会明显上升,可能达到数千元。
此外,性别也会对保费产生一定影响,比如女性在某些年龄段的健康风险相对较低,保费会略低于男性。
保障方案的选择也至关重要,基础保障的保费相对较低,而如果附加了了更多可选责任,保费也会相应增加。
比如,仅选择基础的一般医疗和重疾医疗保障,保费相对经济实惠;若同时附加了特定疾病特需医疗、海外医疗等多项可选责任,保费则会有所提高。
四、奶爸总结
在医保GDR改革的大背景下,众安尊享e生2025凭借其广泛的保障范围、丰富的增值服务、强大的创新能力和良好的品牌影响力,成为了医保的有力补充。
同时,其灵活的保费定价机制也能满足不同消费者的需求。
对于广大消费者而言,可以通过配置众安尊享e生2025,在医保的基础上进一步提升自身的医疗保障水平,为健康生活增添一份坚实的保障。
奶爸也给大家推荐几款可长期续保的医疗险产品:

1、人保金医保3号
✅【特点】
保证续保20年:续保条件优秀,保证续保期间,无论产品停售还是身体变差都不影响续保
理赔门槛低:核心主险年免赔额支持无理赔递减至7000元,同时,还支持附加0元免赔医疗保险金,即便感冒、发烧住院治疗,也可以报销
保障力度更全:除基础保障外,还能附加院外特药医疗、外购药械,重疾住院津贴、轻中症关爱金、特定疾病及意外失能和恶性肿瘤失能保障等,非常全面。
增值服务全,就医体验更好:有重疾住院绿色通道、手术安排、住院垫付、院内照护、居家护理和特药服务等,都非常实用。
✅【不足】
部分责任不保证续保,比如外购药械费用医疗保险金,目前是1年期。
✅【适合人群】
追求长期医疗保障、更全面保障,注重院外特药保障的人群
2、金医保少儿长期医疗险
✅【特点】
保证续保时间长:保证续保至18周岁,最长保证续保18年
基础保障扎实、增值服务丰富:一般+重疾医疗保额高达800万,包含就医绿通、住院垫付、线上问诊等多种增值服务
提供院外恶性肿瘤特定药品费用医疗保障:包含157种特药(含2种CAR-T用药疗法),保额高达400万
支持多孩投保,最高享9折:为两位子女投保享95折、为三位及以上子女投保享9折
✅【不足】
可附加的特定疾病门(急)诊医疗责任不保证续保
✅【适合人群】
少儿群体,费率优势明显,追求免赔额低的人群
3、蓝医保长期医疗
蓝医保和另一款产品医享无忧的保障内容差不多,这里只介绍蓝医保:
✅【特点】
保证续保20年:稳定性强,适合老年人、免疫力低的人群投保
健康服务升级:可选特定药品保障,特药清单拓展至162种,34项健康管理服务全新升级
保障内容丰富:除一般、重疾医疗,还保障55种中轻症特定疾病,给付1万元重大疾病关爱保险金
可选保障升级:除原来的特定疾病特需医疗、个人重大疾病保险两项可选责任外,新增了附加住院津贴以及附加失能收入损失保险金,都是保证续保20年
保费可优惠:2位及以上同时投保即可享受家庭保单的95折优惠
免赔额低:三项医疗保障共享免赔额,赔付概率更高
✅【不足】
重疾医疗有免赔额,对重大疾病理赔不够友好
✅【适合人群】
追求保障全面、高性价比,或者追求长期医疗保障的中老年群体
4、蓝医保(好医好药版)长期医疗
✅【特点】
投保、理赔门槛低:最高支持70周岁投保,无理赔免赔额可最低减至5000元
保障全面:包含一般医疗、55种特定疾病、120种重疾、质子重离子治疗等
外购药及器械全面开放,不限清单:必选责任还多了外购药械、特需医疗,可报销的范围和就医体验也更高一些
可选保障丰富:新增120种重疾保险金、住院补偿金、门诊保险金、重疾特需保险金四大附加保障
家庭单优势明显:家庭单最高可享85折优惠
✅【适合人群】
追求长期医疗保障的中老年群体,以及追求癌症特药保障的人群
5、星相守长期医疗险
✅【特点】
保证续保20年:不管是计划一,还是计划二(特需医疗),都保证续保20年,尤其是计划二,在市场来看还是非常稀缺的
保障全面:包含一般医疗、轻中症、120种重疾、多种增值服务等,且支持住院前后45天门急诊,比同类产品时间更长
免赔额可选:两个计划都可以根据实际情况,选择0免赔或1/1.5/2万免赔额,且连续多年无理赔,免赔额最高下调5000元,更容易得到赔付
外购药不限清单:符合一般医疗、轻中症医疗和重疾医疗责任下的外购药,没有具体清单限制,且可报手术机器人费
可选保障丰富:可附加门急诊、重疾补充关爱金、重疾住院/监护病房津贴等,非常实用
✅【不足】
50岁后保费上涨幅度较大。
✅【适合人群】
追求高性价比、看中免赔额低,注重外购药械保障和就医体验的人群
6、好医保-长期医疗(标准版)
✅【特点】
保证续保20年:保证续保期内,续保无需审核,身体变差或理赔过都能续保
保障全面:基础的医疗保障都有,还有实用的增值服务,包括就医绿通、垫付服务等
疾病保障好:提供了1万元的重疾津贴和200万的特药保障,特药清单拓展至197种,还可附加癌症赴日医疗
健康告知宽松:没有问询到2年内体检异常情况
✅【不足】
一般医疗和重疾医疗共享保额和免赔额,特药保障有1万免赔额,且只能报销90%
需要在支付宝平台上自助投保,要仔细阅读健康告知要求
✅【适合人群】
追求更长保证续保时间,更全面的增值服务,身体状况一般的中年群体
7、平安长相安2号长期医疗
✅【特点】
投保、理赔门槛低:最高支持70周岁投保,支持给配偶父母投保,无理赔免赔额可最低减至5000元
基础保障全面:外购药、质子重离子、特殊门诊费用等皆可保障,还新增了指定疾病康复医疗责任、基因检测责任;
另外,特药从157种扩展至188种,含3种Cat-T
可选保障丰富:新增院外重疾药品(不限药品清单)、重大疾病确诊、特定疾病特需医疗三大附加保障
家庭单优势明显:2人即可成家庭单,最高可享85折优惠,家庭单可共享免赔额
增值服务强大:支持“9+1”健康服务权益
包括门诊/住院协助、暖心陪诊、院内护工看护、出院交通安排及陪同等,帮助患者更好地应对疾病带来的困扰
✅【适合人群】
追求长期医疗保障的中老年群体,家庭共同投保,注重投保、理赔门槛低的人群
8、全医保免健告医疗险(保证续保)
✅【特点】
投保、理赔门槛低:没有健康告知,带病也能买,且社保内免赔额为5000元,比一般产品还要低
保证续保5年:市面上少有的免健告,还有保证续保的产品,投保后不管身体变差还是理赔过,5年内不用担心保障中断
保障全面:除一般住院、重疾住院保障外,还有特药、质子重离子及特定外购药械保障
可扩展私立医院:就医范围除二级公立医院普通部外,还支持特定私立医院专科就诊
✅【适合人群】
带病投保、看中保证续保且保障全面的人群
微信扫一扫
微信扫一扫
关注微信
客服热线
奶爸保

