在纷繁复杂的金融市场中,为个人及家庭挑选一款合适的保险产品显得尤为重要。
中英人寿推出的福满佳2.0终身寿险分红型,凭借其显著的优势,在消费者中赢得了广泛的关注与赞誉。
那么,这款保险产品究竟具备哪些独特优势呢?
接下来,我们将对其进行深入剖析。
一、中英人寿福满佳2.0增额终身寿分红型
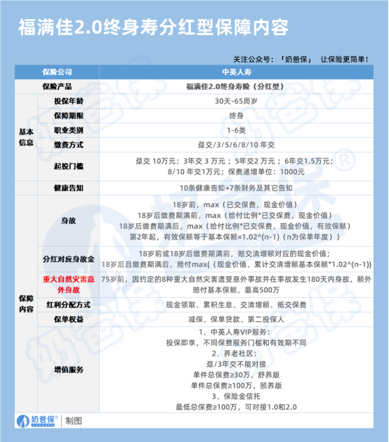
1、投保规则
中英人寿福满佳2.0终身寿险分红型的投保年龄范围极为宽泛,从初生仅30天的婴儿到65周岁的老年人,都能找到适合自己的保障方案。
这样的设计满足了不同年龄段人群的多样化保障需求,让更多人能够享受到这份保险的呵护。
同时,该产品提供了多种缴费方式,包括趸交以及3年、5年、6年、8年、10年交等,投保人可以根据自身的经济状况灵活选择,有效减轻经济压力,实现个性化投保,让保险更加贴近每个人的实际需求。
2、保障内容
在保障内容方面,中英人寿福满佳2.0终身寿险分红型根据被保险人的年龄和缴费状态,提供了分层次、差异化的身故保障,让保障更加精准、贴心。
特别值得一提的是,缴费期满后,有效保额将按年复利递增,有效抵御通货膨胀风险,确保保障力度与时俱进,让投保人的保障永远不落后。
此外,公司还引入了分红机制,让投保人有机会获得额外收益。
分红对应身故金的设定更是进一步增强了保障力度,实现了保障与收益的双重提升,让投保人在享受保障的同时,还能分享公司的经营成果。
针对8种重大自然灾害导致的意外事故,福满佳2.0在75岁前为被保险人提供额外赔付,最高可达500万,为不可预见的风险提供了坚实的保障,让投保人在面对风险时更加从容不迫。
在红利分配方面,产品提供了多种选择,如现金领取、累积生息、交清增额、抵交保费等,充分满足不同客户的个性化需求,实现财富的灵活增值,让投保人的资金运用更加灵活多样。
3、保单权益
中英人寿福满佳2.0终身寿险分红型支持减保、保单贷款等丰富的保单权益,为投保人提供了更多资金运用的灵活性,让保险不仅仅是一份保障,更是一份可以随时调用的资金储备。
同时,第二投保人的设置有效保障了保单传承的连续性和稳定性,让投保人的意愿得以延续,为家人的未来提供了一份坚实的保障。
此外,投保即可享受中英人寿的VIP服务,不同保费档次对应不同级别的服务内容和有效期,极大提升了客户体验。
投保人可以享受到更加优质、贴心的服务,让保险成为生活中的一份温暖和关怀。
对于单件总保费达到一定额度的投保人,还可对接中英人寿的养老社区,享受高品质的养老服务,为晚年生活提供安心保障。
而对于高端客户而言,最低总保费100万以上即可对接保险金信托服务,实现财富的精准传承与规划,让投保人的财富得以延续和增值。
二、奶爸总结
综上所述,中英人寿福满佳2.0终身寿险分红型以其宽泛的投保年龄、多样的缴费方式、全面升级的保障内容、吸引人的分红机制、丰富的保单权益以及出众的增值服务,在同类产品中脱颖而出,展现了其独特的竞争优势。
无论是对于追求基本保障的普通家庭,还是对于渴望高品质生活和财富传承的高端客户而言,福满佳2.0都是一个值得深入了解和期待的选项。
在选择保险产品时,请结合个人实际情况和需求进行细致评估,以确保所选产品能够真正满足自身及家庭的长期保障规划。
如果您想了解更多,欢迎关注奶爸保!
奶爸也给大家推荐几款目前值得选择的终身寿险产品:
1、一生中意福享版(分红型)
中意人寿经典款——一生中意系列!
虽然保底收益都在1.3%左右,但演示利率是目前少有的4.25%产品。
叠加分红收益后,封闭期只有7年,
10年预期红利IRR达1.8%以上,最高红利IRR有机会超过3.2%,目前5款产品最高。
保单权益丰富、增值服务又多,资金周转更方便。
【适用人群】
能接受较低的确定性,来换取更高的分红预期的朋友。
2、一生中意鑫享版(分红型)
同样也出自中意人寿热门IP,但和福享版优点不一样的是,
鑫享版的保底收益更高一点,演示红利就下调了些。
30岁女性,5年交,年交10万,叠加红利收益,
封闭期只有7年,而持有10年预期IRR就超过1.5%,
最高无限接近3%!
【适用人群】
追求更稳定收益、看重保司综合实力、产品保单权益的朋友。
3、鸿利鑫享3.0(分红型)
陆家嘴国泰人寿出品,和中意人寿一样,有着20多年的分红险运营经验。
保司实力出众,产品也很优秀:
30岁女性,5年交,年交10万,单保证收益最高也超过1.5%,
如果叠加红利收益,最高超过3.1%!
可以说两者都兼得。
【适用人群】
看中保司综合实力,兼顾保底+分红的朋友。
4、悦享盈佳福享版(分红型)
中邮人寿出品,妥妥的大保司系分红险。
且投保门槛超低的,年交5000元起就能买了,普通工薪阶层都能拥有!
30岁女性,5年交,年交10万,
单看保证收益,比鸿利鑫享3.0还略高一点点。
附加红利收益后,封闭期只有6年,
持有10年,预期红利超过1.7%,最高有机会超过3.1%!
【适用人群】
看中大品牌产品、预算不多,兼顾保底+分红收益的朋友。
5、光明至尊乐享版(分红型)
光大永明人寿的爆款系列——光明至尊,一直以来好评都非常不错。
新上的光明至尊乐享版,前期现价增长非常快,
单看保证收益,回本只要8年;叠加分红只要6年。
而且,保证收益是这里面最高的:
30岁女性,5年交,年交10万,最高超过1.6%!
如果叠加红利收益,
保单第10年,预期红利IRR>2%,市场少有,
最高预期红利IRR>3%
【适用人群】
看中前期回本速度快、保证收益高,有养老社区需求朋友。
想要了解产品详细信息的朋友,也可以私聊奶爸~
微信扫一扫
微信扫一扫
关注微信
客服热线
奶爸保

