福满佳系列终身寿险是中英人寿十分经典的储蓄险IP,不仅保底收益处于市场第一梯队,长期收益表现也相当优秀。
今天奶爸也会跟大家深入分析一下。
如果你一直在关注这款产品,或者想了解分红险产品,可千万别错过。
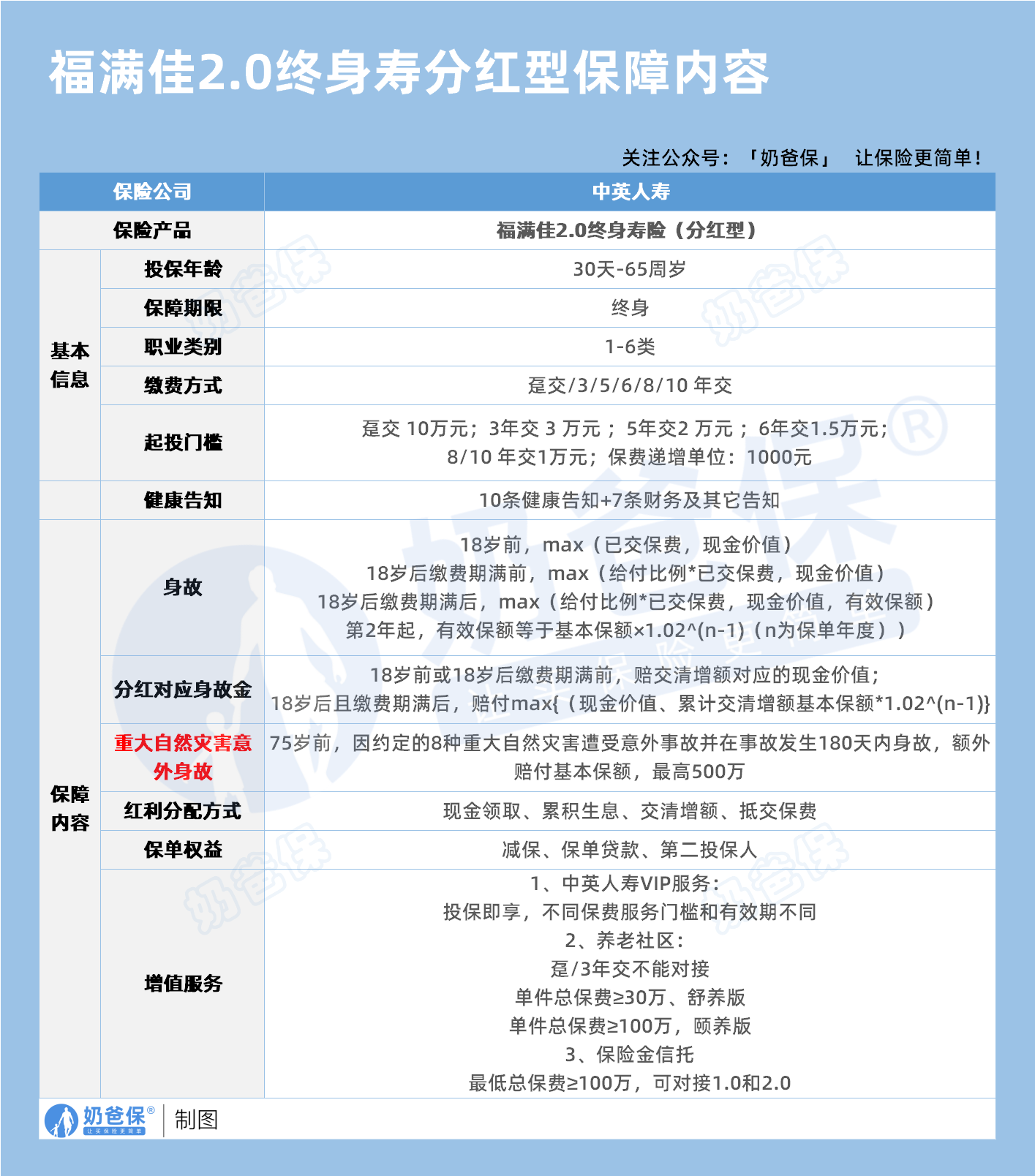
一、福满佳2.0增额终身寿分红型保障内容
先来看看福满佳2.0增额终身寿分红型的基本情况:

1、投保规则
福满佳2.0增额终身寿分红型支持0~65周岁人群投保,对年龄限制较为宽松。
产品支持趸交、3年/5年/6年/8/10年交等缴费期选项。
短缴的特点是总收益更高,适合没有其他投资渠道,且收入不稳定的人群;
长缴的特点是资金流动性更好,适合追求稳定收益的朋友。
保障内容方面,具体约定跟市面上主流产品一致。
增额比例2.0%,有效保额会逐年增长,保单现价稳步增长,能有效抵御通货膨胀的影响。
大家在投保时可以自行选择以下几种方式领取红利。
具体包括:现金领取、累积生息、抵交保费、交清增额。
主要提供身故/全残保障,具体约定可以看表格。
2、收益表现
作为一款分红险产品,其收益表现是大家十分关注的。
福满佳2.0增额终身寿分红型的收益由保证利益和分红利益组成。
保证利益是指能拿到手的最低收益。
分红利益是不确定的,保司每年根据分红型产品的经营情况确定红利分配方案。
因此分红也会受到保险公司的经营成果、投资收益等多重因素的影响。

保底收益表现中规中矩,60周岁时保底收益的IRR在1.7%左右。
但附加了红利收益后,收益表现是非常给力的。
比如选择趸交,
在保单第5年即可实现回本,回本速度相当快。
被保人50岁时,保单的现金价值是18.07万,是已交保费的1.8倍;
被保人60岁时,保单的现金价值是25.2万,是已交保费的2.5倍;
被保人70岁时,保单的现金价值是35.26万,IRR达到3.2%;
若活到100岁,总收益可以达到累计保费的9.6倍。
再来看看分期缴费的情况:
若选择3年交和5年交,产品的保证利益和红利利益的封闭期都很快。
只讨论保证利益,IRR最高水平基本达到1.8%左右;
若包含红利利益,在男子60-80周岁,总收益IRR一般会超过3.0%。
若男子足够长寿,存活到100岁,总收益IRR一般会超过3.2%。
从这一点看,福满佳2.0增额终身寿分红型实现了客户跟保司共享经营成果,在给到确定保障利益的基础上,客户还能享受保单红利。
二、福满佳2.0增额终身寿分红型优点
1、丰富的保单权益
福满佳2.0增额终身寿分红型支持减保、保单贷款、减额交清、年金转换等多项功能。
以保单贷款为例。
想要使用账户中的现金价值,可以申请保单贷款,非常简单。
累计贷款金额最高不得超过当时现金价值的80%,每次贷款期限不超过6个月。
2、新增专属责任,保障加码
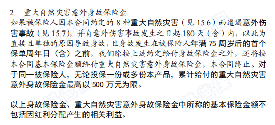
还新增了重大自然灾害意外身故保障,75岁前因8种重大自然灾害遭受意外事故并身故,赔基本保额,最高赔500万。

虽然重大自然灾害非常少见,但多一份保障就多一份安心。
3、丰富的增值服务
福满佳2.0增额终身寿分红型提供了丰富的VIP会员服务。
包括法税咨询、贵宾礼遇、MR肿瘤筛选、尊享体检、SOS全球紧急援助,为被保人的生命健康保驾护航。
比如贵宾礼遇,中英人寿提供留学驾驭、商务活动、法律医疗、文化娱乐、旅行酒店等五星定制礼遇服务。

MR肿瘤筛查服务,采取磁共振弥散加权成像技术,经由权威专家阅片,排除潜在的身体健康风险。
再如尊享体检,通过全国知名体检机构,为客户提高综合性健康检查,实现疾病早预警、健康早管理。
最后是SOS全球紧急援助服务,提供人性关怀援助服务,但能享受多少服务内容,跟我们交的保费多少有关。
三、中英人寿实力怎么样?
福满佳2.0增额终身寿分红型的承保公司,中英人寿怎么样呢?
1、股东背景
中英人寿成立于2003年,实力背景雄厚,背靠两位世界500强大股东。
分别是中粮集团、英国英杰华集团,两者各持股50%

中粮集团是我国农粮行业的领军者,也是全产业链的国际化大粮商,2021年《财富》世界500强排名112名。
英杰华集团成立于1696年,是英国最大的保险服务提供商,同时是全球第五大保险集团。
目前中英人寿业务已覆盖全国18个省市,90多个重点城市,规模稳居合资第一梯队。
2、保费情况
据《2023年中英人寿年报》提供的数据:
2023年总保费收入为161.71亿元,其中,新单年缴化保费收入为60.06亿元。

中英人寿连续10年保费规模在持续增长,业务规模扩大。
另外,2024年上半年,中英人寿就实现营业利润9.09亿元,净利润8.8亿元,
这个成绩单,在寿险公司中,也是非常亮眼的。
3、偿付能力

核心偿付能力充足率和综合偿付能力充足率,都远超监管要求,
而且风险综合评级已经连续31个季度,都保持【A类】评级,
这是寿险行业的最高标准,市面上同评级的寿险公司仅有5家。
尤其是在“偿二代”实施后,更是7次取得AAA最高等级。
4、分红实现率
2023年一共披露34款产品,分红实现率全部都超过100%,最高还达到133%,分红表现相当优秀。
2024年平均分红实现率在80%左右,是为数不多突破“分红限高令”的保司之一。

综合来看,中英人寿的经营能力、风险评级与偿付能力确实稳定靠谱。
四、奶爸总结
福满佳2.0增额终身寿分红型保障和收益表现出色,一款不能忽视的分红险。
若屏幕前的你有养老金规划、教育金、婚嫁金需求,福满佳2.0是一个值得考虑的选项。
奶爸也给大家推荐几款目前值得选择的终身寿险产品:
1、一生中意福享版(分红型)
中意人寿经典款——一生中意系列!
虽然保底收益都在1.3%左右,但演示利率是目前少有的4.25%产品。
叠加分红收益后,封闭期只有7年,
10年预期红利IRR达1.8%以上,最高红利IRR有机会超过3.2%,目前5款产品最高。
保单权益丰富、增值服务又多,资金周转更方便。
【适用人群】
能接受较低的确定性,来换取更高的分红预期的朋友。
2、一生中意鑫享版(分红型)
同样也出自中意人寿热门IP,但和福享版优点不一样的是,
鑫享版的保底收益更高一点,演示红利就下调了些。
30岁女性,5年交,年交10万,叠加红利收益,
封闭期只有7年,而持有10年预期IRR就超过1.5%,
最高无限接近3%!
【适用人群】
追求更稳定收益、看重保司综合实力、产品保单权益的朋友。
3、鸿利鑫享3.0(分红型)
陆家嘴国泰人寿出品,和中意人寿一样,有着20多年的分红险运营经验。
保司实力出众,产品也很优秀:
30岁女性,5年交,年交10万,单保证收益最高也超过1.5%,
如果叠加红利收益,最高超过3.1%!
可以说两者都兼得。
【适用人群】
看中保司综合实力,兼顾保底+分红的朋友。
4、悦享盈佳福享版(分红型)
中邮人寿出品,妥妥的大保司系分红险。
且投保门槛超低的,年交5000元起就能买了,普通工薪阶层都能拥有!
30岁女性,5年交,年交10万,
单看保证收益,比鸿利鑫享3.0还略高一点点。
附加红利收益后,封闭期只有6年,
持有10年,预期红利超过1.7%,最高有机会超过3.1%!
【适用人群】
看中大品牌产品、预算不多,兼顾保底+分红收益的朋友。
5、光明至尊乐享版(分红型)
光大永明人寿的爆款系列——光明至尊,一直以来好评都非常不错。
新上的光明至尊乐享版,前期现价增长非常快,
单看保证收益,回本只要8年;叠加分红只要6年。
而且,保证收益是这里面最高的:
30岁女性,5年交,年交10万,最高超过1.6%!
如果叠加红利收益,
保单第10年,预期红利IRR>2%,市场少有,
最高预期红利IRR>3%
【适用人群】
看中前期回本速度快、保证收益高,有养老社区需求朋友。
想要了解产品详细信息的朋友,也可以私聊奶爸~
微信扫一扫
微信扫一扫
关注微信
客服热线
奶爸保

