每年高性价比成人重疾险之争,都是出现在超级玛丽和达尔文之间。
没想到,今年复星联合出了达尔文11号重疾险,因此不少人也就纠结
我们从大家关心的基础保障、可选保障以及保费等多个维度,逐个给大家对比看看!
一、达尔文11号和达尔文10号超越版基础保障对比
我们先来看看两款产品的基础保障:

这俩产品不仅名字差不多,保障内容、赔付比例和次数也很相似。
两款产品主要有以下不同:
1、轻中症赔付
两款产品的赔付比例是一样的,中症赔3次,每次赔60%保额;轻症赔3次,每次赔30%保额。
但有两个赔付的细节不一样:
一个是重疾赔后,轻/中症保障继续有效,
但达尔文11号:无分组限制和间隔期;达尔文10号超越版:无分组限制、有一定间隔期。

相对来说,达尔文11号的赔付门槛更低!
另一个是高发轻中症覆盖情况:
轻中症疾病保障数量上,达尔文11号和达尔文10号超越版都是保35种中症、40种轻症,没太大区别。
重点来看看看28种高发重疾对应的轻中症覆盖情况:

达尔文11号在【肝】的保障上力度更大,比如早期肝硬化、慢性肝功能衰竭,
都是按中症进行赔付,最高可以赔60%保额。
而达尔文10号超越版都是按轻症进行赔付的。
不过达尔文10号超越版疾病覆盖面更齐全,中度克罗恩病、可逆性再生障碍性贫血、中度慢性呼吸衰竭都有,且按中症进行赔付。
达尔文11号则缺失这3个疾病。
2、特色保障
达尔文11号和达尔文10号超越版,共同自带意外重疾额外赔:
意外导致首次重疾,可多赔30%基本保额。

对于家庭的顶梁柱、经常在外出差的朋友来说,这个保障非常贴心。
唯一不同的是,达尔文11号同时自带多一个【住院津贴保险金】,
达尔文10号超越版设计成可选保障,60岁前未发生重疾,60岁后住院,每天赔0.1%保额,每年限90天,最高赔100%保额。
人一辈子不一定会得重疾,但60岁后难免因小病小痛住院,这个保障可以让不确定的赔付变得更确定。
需要注意的是,如果后续重疾/身故/全残,会扣掉累计已给付的住院津贴金额后,再赔付。
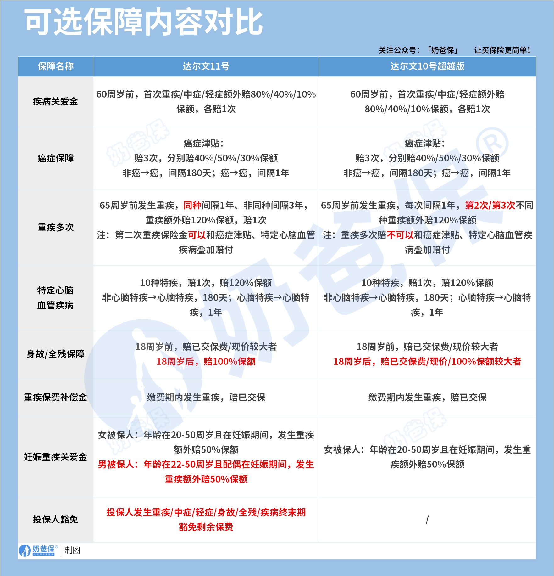
二、达尔文11号和达尔文10号超越版可选保障对比
我也汇总了两款产品的可选保障:

两款产品可选保障也差不多,除了达尔文11号多了个投保人豁免外,
重点有以下2点不同:
1、重疾多次赔
我们先来看看达尔文11号:

65岁前首次确诊重疾,间隔1年再次确诊非同种重疾,
或者间隔3年再次确诊同种重疾(复发/新发/转移,不含同种重疾的持续),
额外赔1次,赔120%保额。
且重疾二次赔可以和癌症津贴、心脑血管特疾叠加赔付。
再来看看达尔文10号超越版:

65周岁前首次确诊重疾,间隔1年,
最多可额外赔2次,第2/3次不同种重疾分别额外赔120%保额。
不过重疾多次赔,不能和癌症津贴、心脑血管特疾叠加赔付。
虽然赔付次数比达尔文11号多了一次,但赔付规则却和达尔文11号大不相同。
达尔文11号是同种重疾(不含持续)、不同种也可以赔,可以叠加赔付,赔付可得性更高;
达尔文10号超越版赔付次数更多、但只赔不同种、也不能叠加赔付。
2、妊娠期关爱金
都有妊娠期关爱金,但两款产品的赔付上,却不一样,
达尔文11号是男女均可买可赔,而达尔文10号超越版仅限女性,
达尔文11号的赔付范围更广一些:
女被保人:年龄在20-50周岁且在妊娠期间,发生重疾额外赔50%保额;
男被保人:年龄在22-50周岁且配偶在妊娠期间,发生重疾额外赔50%保额。
如果有男性朋友看中这个保障,就只能选达尔文11号。
三、达尔文11号和达尔文10号超越版价格对比
讲完保障内容,我们再来看看价格情况,
以30岁人群,投保50万保额为例:
因为达尔文11号自带住院津贴,所以达尔文10号超越版提供了两个投保方案,
一个是纯基础保障,另一个是同时附加了住院津贴。

如果预算不多,
达尔文10号超越版更有优势,保终身,不含其他附加责任,
50万保额,分30年交,男性一年只要5800多元,比达尔文11号便宜100多!
而且达尔文10号超越版选择分35年交,年交保费会更低一些,只要5690元。
所以预算不多,可以考虑达尔文10号超越版。
如果看中重疾保障,
达尔文11号赔付同种重疾也能赔,赔付可得性更大,一年多700元左右;
达尔文10号超越版不能赔同种重疾,但赔付次数多一次,一年多600多左右。
如果看中癌症保障,
达尔文10号超越版保费更有优势,一年多+900多就能附加上,而达尔文11号则要多+1100左右。
如果看中妊娠期关爱金,
达尔文11号保费略便宜一点,且男性还能投保。
如果看中身故保障,
达尔文11号更有优势,同样的保障,男性比达尔文10号超越版便宜300多,女性便宜100多,还自带住院津贴!
四、奶爸总结
预算不多的朋友,推荐达尔文10号超越版,
最长可选35年交,且住院津贴可根据实际情况附加,基础费率更低。
如果看中赔付可得性,或者想附加身故、妊娠津贴保障,
推荐达尔文11号,同等责任费率更优。
如果看中癌症保障,推荐达尔文10号超越版,保障内容一致,附加保费更低。
奶爸也给大家推荐几款优质的重疾险产品:
1、君龙人寿超级玛丽15号
第一,结节保障超全面
自带保障在原有肺结节基础上,拓展到乳腺/甲状腺结节,范围更广了。
可以说是目前市场上,少有的三大高发结节都有保障的产品。
第二,癌症保障丰富
超玛15号的癌症保障,从早期到晚期,都安排得妥妥的。
本身自带癌症拓展金,
首次确诊原位癌/轻度癌症后,确诊恶性肿瘤—重度,额外赔50%。
如果觉得不够,还可以附加以下保障:
癌症津贴或癌症多次赔(二选一):间隔一定周期后,可以赔一笔钱用于癌症持续治疗,癌症津贴有次数限制,多次赔则不限次数。
癌症重度特药治疗金:确诊癌症后需要吃高价特药,做过相关手术可以赔50%保额。

第三,重疾多次赔灵活选
重疾多次赔可以按需选择:
65周岁版,要求是65岁前确诊,额外赔2次,每次赔120%保额;
另一版则是不限年龄,额外赔2次,每次赔120%保额。

同种不同种都赔,且同种间隔周期短,只要2年
像心脏病术后复发了也能保,不用怕赔过一次就没保障了。
【适合人群】
看中结节、癌症保障,预算不多的朋友。
2、复星联合达尔文12号
第一,自带意外重疾额外赔和住院津贴。
前者因为意外导致首次重疾,可多赔35%基本保额。
等于一张保单覆盖重疾+意外,且是保至终身的双重保障!
后者在60周岁前未发生重疾,60岁后确诊,每天给付0.1%基本保额作为住院津贴。
人一辈子不一定会得重疾,但60岁后难免因小病小痛住院,
达尔文12号这个保障,可以让不确定的赔付变得更确定。
不过,这里需要注意的是,如果后续重疾/身故/全残,
会扣掉累计已给付的住院津贴金额后,再赔付。
第二,可选责任丰富
达尔文12号多重附加保障:
重疾多次赔:分65周岁版和终身版(二选一),满足多种人群需要;
重疾保费补偿:缴费期内发生重疾返还保费,实现“重疾免单”;
疾病关爱金/顶梁柱关爱保险金:家庭责任最重阶段赔更多;
癌症津贴:癌症间隔一定周期就能获得一笔理赔金。
第三,理赔门槛更低
5种特定重疾(如严重心肌炎)、原位癌、癌症津贴赔付,都比同类产品更宽松。
【适合人群】
看重理赔门槛、重疾返还保费的朋友
3、复星联合医联有盟
第一,轻中症保障灵活
必选保障是重疾,像轻中症保障、身故保障,可以加钱获得。
如果预算有限,也可以只买个重疾,先把大病保障做好;
如果预算多一点,建议大家还是要附加轻中症保障。
第二,自带一般医疗金
医联有盟自带医疗金,非常实用:
保单前5年,每年提供报销额度=0.5%*保额,100%报销,
未用完可累计,终身有效,身故/全残一次性赔剩余额度!

像买药、体检、看牙等日常开支,都能用上。
可以说是实打实把钱返还给客户使用!
第三,健康告知非常宽松
健康告知只有4条:
比如过去1年内的检查异常、是否有被医生建议住院或手术;
过去2年内的手术情况以及过去5年内的疾病情况。
针对非常高发的甲状腺/乳腺/肺结节,没有问询是否有进行手术,也没有问询是否多发,
只要结节等级在3级以内,结节直径符合要求,就有机会标体承保!
就连癌症,如果5年前已经治愈,没有复发和转移,
同时不涉及其他健康告知,也有机会投保!
【适合人群】
有健康异常的、注重就医资源和健康管理,看中产品实用性的朋友。
4、瑞华健康华佗1号康泰版
第一,基础保障扎实
轻中重疾保障都涵盖了,且轻症+中症赔付次数共7次,
目前市场上赔付次数算比较高的。
且重疾赔完,轻中症不分组还能继续赔,
不分组的好处就在于,赔付规则更宽松。
第二,性价比高
同样50万保额,保终身,基础保障,分30年交,
30岁人群投保华佗1号康泰版,比超级玛丽和达尔文便宜100元/年!
30年下来立省3000块!
第三,可选保障丰富
如果预算比较多,还可以附加:
重疾多次赔、疾病关爱金、癌症津贴、重疾保费补偿金和身故保障。
都是目前市场上热门可选保障内容,实用性强。
【适合人群】
追求高性价比、看中基础保障全面的朋友。
微信扫一扫
微信扫一扫
关注微信
客服热线
奶爸保

