在现代社会,环境污染和生活压力日益加剧,导致重疾的发病率逐年攀升,特别是对正处于成长关键时期的儿童和青少年构成了严重威胁。
为了给孩子和家庭带来更加全面和贴心的保障,复星联合健康保险公司推出了达尔文11号重疾险。
这款保险提供终身保障,保额高达50万,不仅涵盖了基础的重疾、中症、轻症保障,还提供了多种可选保障,以满足不同人群的个性化需求。
接下来,就让我为大家详细介绍一下这款保险。
一、达尔文11号重疾险好不好?
先来看看达尔文11号重疾险的保障内容表格:

达尔文11号重疾险以其广泛的承保年龄范围、终身的保障期限以及灵活的职业和缴费期限选择,吸引了众多投保人的关注。
这款保险不仅提供了基础的重疾、中症和轻症保障,还融入了多项可选保障,以满足不同投保人的个性化需求。
在承保年龄方面,该保险覆盖了从出生满28天的婴儿到55岁的人群,确保了从婴儿到成年人的全面覆盖。
提供终身保障,让被保人在人生的各个阶段都能享受到呵护。
在职业和缴费期限上,也表现出了极大的灵活性。
支持1-6类职业的人群投保,并提供了最长30年的缴费期限选择。
在基础保障方面,复星联合达尔文11号重疾险保障了120种重疾,一旦确诊即赔付100%基本保额,且因意外导致的重疾可额外赔30%保额。
还保障了30种中症和45种轻症,中症最多赔付3次,每次赔付60%基本保额;轻症最多赔付4次,每次赔付30%基本保额。
而且重疾赔付后,中轻症保障继续有效,且取消了间隔90天和中轻症的分组限制,让保障更加贴心、实用。
复星联合达尔文11号重疾险还提供了多项可选保障。
例如,身故/全残保障,为被保人的生命提供了坚实保障;
疾病关爱金,在60岁前首次确诊重疾/中症/轻症时,可额外赔付一定比例的保额;
第二次重疾保障,为投保人提供了再次确诊重疾时的赔付保障;
恶性肿瘤-重度治疗津贴,为恶性肿瘤患者提供了额外的治疗费用支持;
特定心脑血管疾病保障,针对特定心脑血管疾病提供了额外赔付;
重疾保费补偿金,缴费期内确诊重疾时,保险公司将返还已交保费;
妊娠期间重疾关爱金,特别考虑了女性和男性被保人在妊娠期间的确诊重疾情况,提供了额外的赔付保障。
综上所述,复星联合达尔文11号重疾险以其全面的保障内容和灵活的投保规则,为投保人提供了充足而贴心的保障。
无论是基础保障还是可选保障,都充分体现了保险以人为本的理念,让投保人在面对疾病时能够更加从容应对。
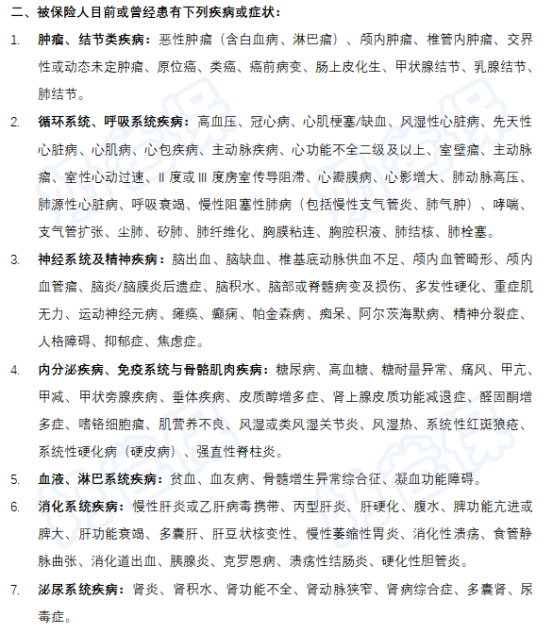
二、对肺炎健康告知严格吗?
肺炎,作为一种肺部炎症,通常由细菌、病毒或其他病原体引发,新冠病毒引发的感染便是一种肺炎类型。
其症状多样,包括咳嗽、发热以及呼吸困难等,严重时甚至可能危及生命。
在治疗肺炎时,医生会根据病原体类型选择使用抗生素或抗病毒药物,并结合支持性治疗措施。
那么,在购买保险产品时,保险公司是否会对肺炎做出特别的健康告知要求呢?
我们可以通过达尔文11号重疾险的健康告知详情来一探究竟。
从健康告知内容中,我们并未直接看到“肺炎”这一疾病被明确列出。
然而,其中却涉及了多种与肺炎相关的呼吸系统疾病,如呼吸衰竭、慢性支气管炎、肺气肿、慢性阻塞性肺病、哮喘、肺结核、肺栓塞、尘肺、间质性肺病以及肺纤维化等。
如果被保人曾因肺炎导致上述疾病或症状的出现,或者与这些疾病存在密切关系,那么在进行健康告知时,必须如实告知保险公司。
此外,健康告知还询问了被保险人最近6个月内是否存在反复呼吸困难等症状。
如果肺炎导致了呼吸困难,并且这一症状在最近6个月内反复出现,那么被保险人同样需要进行如实告知。
因此,尽管健康告知中并未直接提及“肺炎”,但如果被保险人患有肺炎或与此相关的呼吸系统疾病,并且满足健康告知中的询问条件,那么被保险人必须按照要求如实进行告知。
三、奶爸总结
复星联合达尔文11号重疾险以其全面的基础保障、丰富的可选保障以及合理的保费设计,为投保人提供了坚实而贴心的健康保障。
通过合理的保险规划,我们可以为自己的健康提供充足的保障,让家庭的未来更加安心、无忧。
奶爸也给大家推荐几款优质的重疾险产品:
1、君龙人寿超级玛丽15号
第一,结节保障超全面
自带保障在原有肺结节基础上,拓展到乳腺/甲状腺结节,范围更广了。
可以说是目前市场上,少有的三大高发结节都有保障的产品。
第二,癌症保障丰富
超玛15号的癌症保障,从早期到晚期,都安排得妥妥的。
本身自带癌症拓展金,
首次确诊原位癌/轻度癌症后,确诊恶性肿瘤—重度,额外赔50%。
如果觉得不够,还可以附加以下保障:
癌症津贴或癌症多次赔(二选一):间隔一定周期后,可以赔一笔钱用于癌症持续治疗,癌症津贴有次数限制,多次赔则不限次数。
癌症重度特药治疗金:确诊癌症后需要吃高价特药,做过相关手术可以赔50%保额。

第三,重疾多次赔灵活选
重疾多次赔可以按需选择:
65周岁版,要求是65岁前确诊,额外赔2次,每次赔120%保额;
另一版则是不限年龄,额外赔2次,每次赔120%保额。

同种不同种都赔,且同种间隔周期短,只要2年
像心脏病术后复发了也能保,不用怕赔过一次就没保障了。
【适合人群】
看中结节、癌症保障,预算不多的朋友。
2、复星联合达尔文12号
第一,自带意外重疾额外赔和住院津贴。
前者因为意外导致首次重疾,可多赔35%基本保额。
等于一张保单覆盖重疾+意外,且是保至终身的双重保障!
后者在60周岁前未发生重疾,60岁后确诊,每天给付0.1%基本保额作为住院津贴。
人一辈子不一定会得重疾,但60岁后难免因小病小痛住院,
达尔文12号这个保障,可以让不确定的赔付变得更确定。
不过,这里需要注意的是,如果后续重疾/身故/全残,
会扣掉累计已给付的住院津贴金额后,再赔付。
第二,可选责任丰富
达尔文12号多重附加保障:
重疾多次赔:分65周岁版和终身版(二选一),满足多种人群需要;
重疾保费补偿:缴费期内发生重疾返还保费,实现“重疾免单”;
疾病关爱金/顶梁柱关爱保险金:家庭责任最重阶段赔更多;
癌症津贴:癌症间隔一定周期就能获得一笔理赔金。
第三,理赔门槛更低
5种特定重疾(如严重心肌炎)、原位癌、癌症津贴赔付,都比同类产品更宽松。
【适合人群】
看重理赔门槛、重疾返还保费的朋友
3、复星联合医联有盟
第一,轻中症保障灵活
必选保障是重疾,像轻中症保障、身故保障,可以加钱获得。
如果预算有限,也可以只买个重疾,先把大病保障做好;
如果预算多一点,建议大家还是要附加轻中症保障。
第二,自带一般医疗金
医联有盟自带医疗金,非常实用:
保单前5年,每年提供报销额度=0.5%*保额,100%报销,
未用完可累计,终身有效,身故/全残一次性赔剩余额度!

像买药、体检、看牙等日常开支,都能用上。
可以说是实打实把钱返还给客户使用!
第三,健康告知非常宽松
健康告知只有4条:
比如过去1年内的检查异常、是否有被医生建议住院或手术;
过去2年内的手术情况以及过去5年内的疾病情况。
针对非常高发的甲状腺/乳腺/肺结节,没有问询是否有进行手术,也没有问询是否多发,
只要结节等级在3级以内,结节直径符合要求,就有机会标体承保!
就连癌症,如果5年前已经治愈,没有复发和转移,
同时不涉及其他健康告知,也有机会投保!
【适合人群】
有健康异常的、注重就医资源和健康管理,看中产品实用性的朋友。
4、瑞华健康华佗1号康泰版
第一,基础保障扎实
轻中重疾保障都涵盖了,且轻症+中症赔付次数共7次,
目前市场上赔付次数算比较高的。
且重疾赔完,轻中症不分组还能继续赔,
不分组的好处就在于,赔付规则更宽松。
第二,性价比高
同样50万保额,保终身,基础保障,分30年交,
30岁人群投保华佗1号康泰版,比超级玛丽和达尔文便宜100元/年!
30年下来立省3000块!
第三,可选保障丰富
如果预算比较多,还可以附加:
重疾多次赔、疾病关爱金、癌症津贴、重疾保费补偿金和身故保障。
都是目前市场上热门可选保障内容,实用性强。
【适合人群】
追求高性价比、看中基础保障全面的朋友。
微信扫一扫
微信扫一扫
关注微信
客服热线
奶爸保

