说到重疾险产品,超级玛丽系列、达尔文系列必须上榜,
基础保障超全面、性价比非常高,深受客户朋友们喜爱。
喜欢归喜欢,但投保就开始纠结了,
比如今年的超级玛丽13号和达尔文10号,两款产品保障内容有哪些不同?
谁的性价比更高、更值得买?
我们从大家关心的基础保障、可选保障以及保费等多个维度,逐个给大家对比看看!
如果正在了解这两款产品,又或者想买重疾险,这篇文章或许可以帮到你。
一、超级玛丽13号和达尔文10号超越版基础保障
我们先来看看两款产品的基础保障:

1、投保规则
达尔文10号超越版适合55岁以内的人群,而超级玛丽13号则适合50岁以内,为50至55岁之间的人提供更多选择。
超级玛丽13号提供保至70周岁或终身的选择,最长缴费期可达35年,且不强制捆绑身故保障,适合预算有限的人群。
2、基础保障
重疾保障方面,
超级玛丽13号与达尔文10号超越版均覆盖110种重疾,提供100%保额的一次性赔付。
轻中症保障方面,
两款产品均提供中症60%保额、轻症30%保额的赔付比例。
超级玛丽13号在赔付次数上更为灵活,轻中症共享6次赔付机会;
达尔文10号超越版则提供轻症+中症共7次的赔付次数。
值得一提的是,两款产品在重疾赔付后,轻中症保障继续有效。
超级玛丽13号无间隔期,但限非同组重疾;达尔文10号超越版则有间隔期,但所有轻中症均可继续获赔。

3、特色保障

超级玛丽13号对肺结节核保宽松,
肺结节切除手术也可获得赔付,并自带癌症拓展金,特别适合有肺结节病史且注重癌症保障的消费者。
达尔文10号超越版有意外重疾保障,
若意外导致首次重疾,可额外获得30%保额的赔付,为从事高风险活动或经常出差的消费者提供额外保障。
4、轻中症覆盖情况
超级玛丽13号:在【严重特发性肺动脉高压】的轻中症覆盖上,提供更细致的分类,增加获赔几率。
达尔文10号超越版:将【严重慢性肾衰竭】按中症理赔,最高可赔60%保额,相较于超级玛丽13号的轻症30%保额,赔付比例更高。

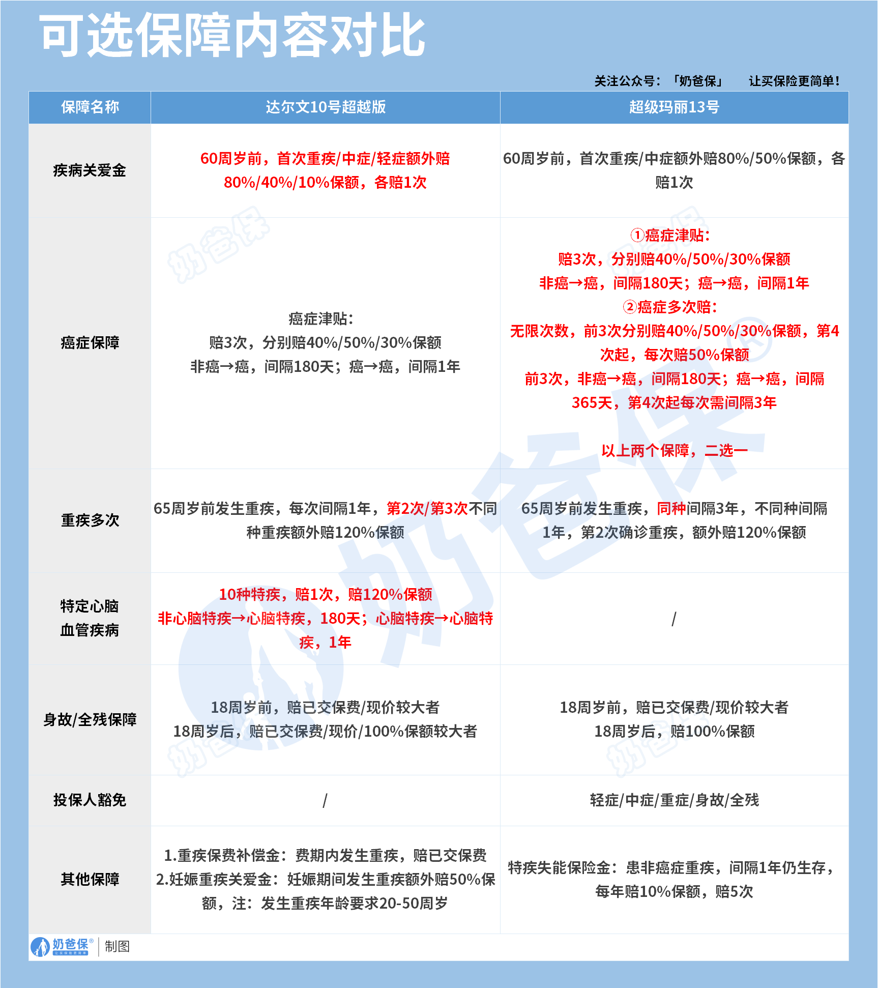
二、超级玛丽13号和达尔文10号超越版可选保障
奶爸也汇总了两款产品的可选保障:

可选保障都挺丰富的,奶爸选几个重点来说说:
1、重疾多次赔
超级玛丽13号约定65岁前首次确诊重疾,间隔1年再次确诊非同种重疾,
或者间隔3年再次确诊同种重疾(复发/新发/转移,不含同种重疾的持续),额外赔1次,赔120%保额。

举个例子:
老王买了30万的超级玛丽13号,55岁时得了直肠癌,赔了30万;
65岁时直肠癌术后复发,再次获赔30*120%=36万。
超级玛丽13号实现同种重疾加量赔付,解决了两大核心难题:
一是同种重疾无法再次赔;二是重疾发病理赔后保障的缺失。
再来看看达尔文10号超越版:

65周岁前首次确诊重疾,间隔1年,可额外赔2次,第2/3次不同种重疾分别额外赔120%保额。
虽然赔付次数比超级玛丽13号多了一次,但赔付规则却不同。
超级玛丽13号是同种重疾(不含持续)和不同种都可以赔,而达尔文10号超越版只赔不同种。
2、疾病关爱金
超级玛丽13号:60周岁前首次重疾/中症,额外赔80%/50%保额;
达尔文10号超越版:60周岁前首次重疾/中症/轻症,额外赔80%/40%/10%保额。
相对来说,达尔文10号超越版的赔付力度更大一些,还包含了轻症额外赔。
3、癌症保障
达尔文10号超越版是癌症津贴,间隔一定时间,都能获得一笔赔偿。
而超级玛丽13号设计得更特别:癌症津贴和癌症多次赔二选一,区别在于赔付次数,
癌症津贴:赔3次,分别赔40%/50%/30%保;
癌症多次赔:无限次数,前3次分别赔40%/50%/30%保额,第4次起,每次赔50%保额,赔付力度相当不错。
三、超级玛丽13号和达尔文10号超越版价格
以30岁人群,30/50万保额为例,来看看大家都比较关心的价格情况:

如果预算不多,
超级玛丽13号更有优势,30万保额,保至70周岁,分20年交,每年保费是3000元。
如果只选必选责任,
两款产品的保费差别不大,达尔文10号超越版每年便宜100元左右。
如果附加重疾多次赔、癌症津贴等情况,
两款产品的保费差距仅仅在几十块,区别不大。
如果附加身故保障,
达尔文10号超越版性价比更高,每年保费便宜近1000元。
四、奶爸总结
预算不多的朋友,推荐超级玛丽13号,可以保到70岁,后续手头宽松再来补充。
如果只买基础保障,两款产品价格也差不多,
看中轻症共享赔付,想要获得更高赔付,或者看中肺部保障,超级玛丽13号更适合。
即日起到2025年3月31日,超级玛丽13号还放宽了人工核保,亚健康人群都可以考虑。
如果想要赔付次数更多、获赔概率更高,或者经常出差的朋友,达尔文10号超越版更合适。
奶爸也给大家推荐几款优质的重疾险产品:
1、君龙人寿超级玛丽15号
第一,结节保障超全面
自带保障在原有肺结节基础上,拓展到乳腺/甲状腺结节,范围更广了。
可以说是目前市场上,少有的三大高发结节都有保障的产品。
第二,癌症保障丰富
超玛15号的癌症保障,从早期到晚期,都安排得妥妥的。
本身自带癌症拓展金,
首次确诊原位癌/轻度癌症后,确诊恶性肿瘤—重度,额外赔50%。
如果觉得不够,还可以附加以下保障:
癌症津贴或癌症多次赔(二选一):间隔一定周期后,可以赔一笔钱用于癌症持续治疗,癌症津贴有次数限制,多次赔则不限次数。
癌症重度特药治疗金:确诊癌症后需要吃高价特药,做过相关手术可以赔50%保额。

第三,重疾多次赔灵活选
重疾多次赔可以按需选择:
65周岁版,要求是65岁前确诊,额外赔2次,每次赔120%保额;
另一版则是不限年龄,额外赔2次,每次赔120%保额。

同种不同种都赔,且同种间隔周期短,只要2年
像心脏病术后复发了也能保,不用怕赔过一次就没保障了。
【适合人群】
看中结节、癌症保障,预算不多的朋友。
2、复星联合达尔文12号
第一,自带意外重疾额外赔和住院津贴。
前者因为意外导致首次重疾,可多赔35%基本保额。
等于一张保单覆盖重疾+意外,且是保至终身的双重保障!
后者在60周岁前未发生重疾,60岁后确诊,每天给付0.1%基本保额作为住院津贴。
人一辈子不一定会得重疾,但60岁后难免因小病小痛住院,
达尔文12号这个保障,可以让不确定的赔付变得更确定。
不过,这里需要注意的是,如果后续重疾/身故/全残,
会扣掉累计已给付的住院津贴金额后,再赔付。
第二,可选责任丰富
达尔文12号多重附加保障:
重疾多次赔:分65周岁版和终身版(二选一),满足多种人群需要;
重疾保费补偿:缴费期内发生重疾返还保费,实现“重疾免单”;
疾病关爱金/顶梁柱关爱保险金:家庭责任最重阶段赔更多;
癌症津贴:癌症间隔一定周期就能获得一笔理赔金。
第三,理赔门槛更低
5种特定重疾(如严重心肌炎)、原位癌、癌症津贴赔付,都比同类产品更宽松。
【适合人群】
看重理赔门槛、重疾返还保费的朋友
3、复星联合医联有盟
第一,轻中症保障灵活
必选保障是重疾,像轻中症保障、身故保障,可以加钱获得。
如果预算有限,也可以只买个重疾,先把大病保障做好;
如果预算多一点,建议大家还是要附加轻中症保障。
第二,自带一般医疗金
医联有盟自带医疗金,非常实用:
保单前5年,每年提供报销额度=0.5%*保额,100%报销,
未用完可累计,终身有效,身故/全残一次性赔剩余额度!

像买药、体检、看牙等日常开支,都能用上。
可以说是实打实把钱返还给客户使用!
第三,健康告知非常宽松
健康告知只有4条:
比如过去1年内的检查异常、是否有被医生建议住院或手术;
过去2年内的手术情况以及过去5年内的疾病情况。
针对非常高发的甲状腺/乳腺/肺结节,没有问询是否有进行手术,也没有问询是否多发,
只要结节等级在3级以内,结节直径符合要求,就有机会标体承保!
就连癌症,如果5年前已经治愈,没有复发和转移,
同时不涉及其他健康告知,也有机会投保!
【适合人群】
有健康异常的、注重就医资源和健康管理,看中产品实用性的朋友。
4、瑞华健康华佗1号康泰版
第一,基础保障扎实
轻中重疾保障都涵盖了,且轻症+中症赔付次数共7次,
目前市场上赔付次数算比较高的。
且重疾赔完,轻中症不分组还能继续赔,
不分组的好处就在于,赔付规则更宽松。
第二,性价比高
同样50万保额,保终身,基础保障,分30年交,
30岁人群投保华佗1号康泰版,比超级玛丽和达尔文便宜100元/年!
30年下来立省3000块!
第三,可选保障丰富
如果预算比较多,还可以附加:
重疾多次赔、疾病关爱金、癌症津贴、重疾保费补偿金和身故保障。
都是目前市场上热门可选保障内容,实用性强。
【适合人群】
追求高性价比、看中基础保障全面的朋友。
微信扫一扫
微信扫一扫
关注微信
客服热线
奶爸保

