国富人寿定海柱6号定期寿险,作为一款在市场上广受瞩目的保险产品,凭借其全面的保障范围、灵活的投保条件以及极具竞争力的保费价格,在众多寿险产品中脱颖而出,成为消费者心中的优选。
以下是对国富人寿定海柱6号的深入剖析,希望帮助大家更全面地理解这款产品。
l 国富人寿定海柱6号测评
l 定期寿险适合人群分析
l 奶爸总结
一、国富人寿定海柱6号测评
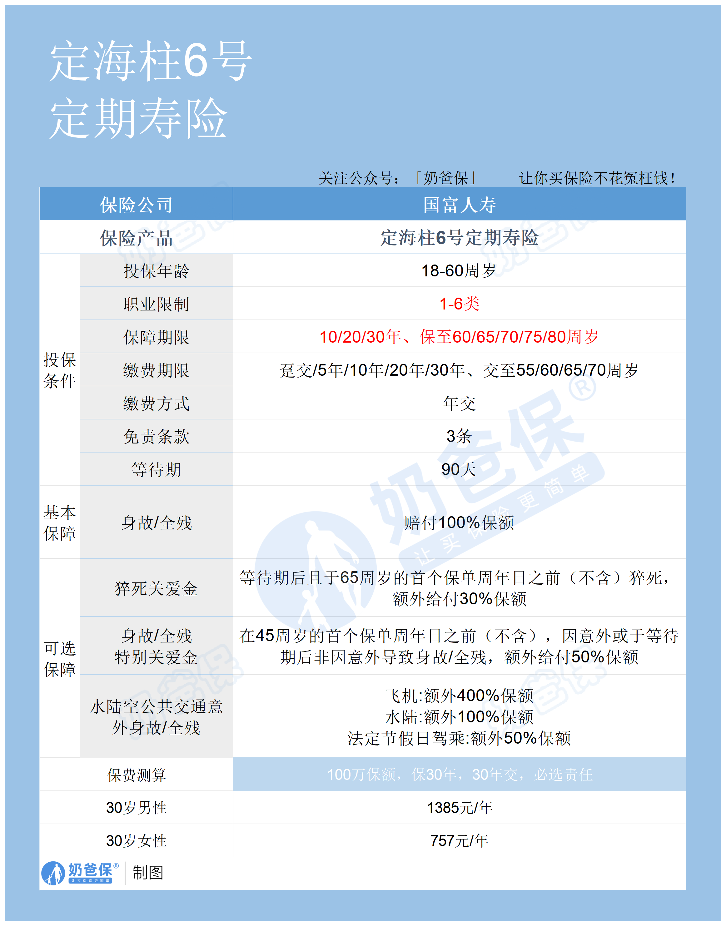
(1)投保规则
该产品的投保年龄要求从18岁至60周岁,广泛覆盖了不同年龄段人群的保险需求。
国富人寿定海柱6号对职业要求宽松,1至6类职业均可加入保障计划,即便是一些高危职业人员也能轻松投保,降低了投保门槛。
提供从10年至80岁不等的多种保障期限选择,灵活适应不同人生阶段的保障需求。
缴费方式多样,从趸交到最长30年交,甚至可选择交至特定年龄(如55岁、60岁等),便于消费者根据自身财务状况合理规划,减轻经济负担。
健康告知简洁:健康告知条款仅3条,且对慢性疾病不作询问,使得慢性病患者也有机会获得保障。
(2)基本保障解析
国富人寿定海柱6号的核心保障在于身故或全残保险金的给付,一旦触发,将全额赔付基本保额,为家庭提供坚实的经济后盾。
(3)附加保障亮点
除了基本保障,国富人寿定海柱6号定期寿险还要丰富的可选责任。
猝死关爱金:针对65岁前不幸猝死的被保险人,额外给付30%基本保额,特别关照高压工作环境下的上班族。
身故/全残特别关爱金:45岁前身故或全残,额外赔付50%基本保额,为年轻家庭提供额外的经济支撑。
水陆空公共交通意外保障:全面覆盖水陆空各类公共交通意外,其中飞机意外额外给付高达400%保额,水陆意外100%保额,法定节假日驾乘额外50%保额,为频繁出行的人士提供安心保障。
二、定期寿险适合人群分析
通过上面的分析我们对国富人寿定海柱6号定期寿险的保障有了更全面的了解,对于定期寿险,不是每个人都适合配置的。
那么定期寿险适合谁买呢?
1、家庭经济支柱
家庭经济支柱,作为家庭收入的中流砥柱与责任担当,其安危直接关系到整个家庭的经济稳态。
一旦遭遇不幸,如身故或全残,家庭的经济体系将面临严峻考验。
定期寿险,作为家庭经济支柱的坚实后盾,能在特定期限内提供生命安全保障。
一旦风险降临,保险公司将迅速响应,提供经济赔偿,助力家庭平稳度过难关。
因此,家庭经济支柱无疑是定期寿险的首要受众群体。
2、年轻职场人的智慧之选
年轻职场人,正站在职业生涯的起跑线上,收入虽稳定却尚未触及巅峰,同时背负着购房、结婚、育儿等多重生活重担。
在这一阶段,定期寿险以其高性价比脱颖而出,成为年轻职场人的理想之选。
它不仅能在不幸降临时为家人筑起经济防线,还能以相对低廉的保费换取高额的保障,实现保险效益的最大化。
对于年轻职场人来说,定期寿险是规避风险、守护未来的明智之举。
3、债务重压下的经济缓冲
背负房贷、车贷等沉重债务的人群,同样需要定期寿险的守护。
一旦遭遇不幸,无法继续偿还债务,将给家庭带来难以承受的经济压力。
此时,定期寿险的赔付金将成为家庭的经济救星,用于偿还债务,减轻家庭负担,确保生活正常运转。
因此,债务负担较重者也是定期寿险不可或缺的目标受众。
4、特定需求者
除了上述人群外,还有一些具有特定保障需求的人群同样适合购买定期寿险。
例如,计划在未来一段时间内承担重要家庭责任或进行大额投资的人群,可以通过定期寿险为自己和家人增添一份经济保障。
此外,对于追求低成本高保障的人群来说,定期寿险无疑是一个理想的选择。
它以其灵活性和实用性,满足了不同人群的多样化保障需求。
三、奶爸总结
国富人寿定海柱6号定期寿险以其广泛的投保条件、全面的保障内容、灵活的附加选项以及亲民的保费价格,成为寿险市场中的佼佼者。
无论是追求基础保障的家庭支柱,还是期望获得全方位保护的消费者,国富人寿定海柱6号都能提供量身定制的保障方案。
大家也可以看看奶爸推荐的优质定期寿险产品:

1、投保规则
这3款产品的投保年龄、等待期都是一样的,
保障期和缴费期略有不同,但也几乎差别不是很大。
我们重点来说两点:
一个是健康告知,
大多数会从以下几个方面进行询问:
投保经历、高风险运动和既往病史。
只有大麦2026针对45岁以上人群,还多了就医行为问询,
内容涉及近两年内的手术或住院情况,以及检查异常需要进一步治疗等。

从投保经历来看,三款产品都会问到:
最近两年的投保异常经历→3款产品差不多;
重疾理赔经历→定海柱7号额外问询了轻中症理赔;
累计投保保额→擎天柱11号一生中意版更宽松,只问的是最近1年的保额。
从高风险运动来看,三款产品都差不多,
只有定海柱7号问询是否有长期从事。
从既往病史来看,定期寿险问的都是一些重大疾病,
比如癌症、冠心病、心肌梗死等。
常见的肺结节、甲状腺结节和乳腺结节都没有问。
像擎天柱11号一生中意版对先天性心脏病比较友好,心超复查已自行闭合的不在问询范围。
拿捏不准的,可以点这里协助核保。
另一个是最高保额,
单从保额上限来看,大麦2026是最高的,上限是400万。
但不同地区、年龄、职业可能略有不同。
以大麦2026为例子:

只有超一类和一类地区,18-45岁以内人群,且符合BMI要求,
才能买到400万保额。
超一类和一类地区如:
北京、上海、重庆、广州、深圳、杭州、南京、成都、宁波、苏州、武汉、厦门、佛山。
2、必选保障
作为定期寿险,其实必选保障,
都是差不多的,即都含身故和全残保障。
不过这里需要提醒大家的是,
身故和全残,只能二赔一。
擎天柱11号一生中意版还额外多了一项——家庭守护保障:
被保人及法定配偶因同一意外事故身故或全残,额外赔付100%基本保额。

作为家里的双顶梁柱,如果同时出险,对家中双亲和孩子来说,打击真的太大了。
这个双倍保额保障,至少可以让父母孩子在经济上有足够多的补偿和支持。
而且,这里说的是【出险时】存在法定配偶,
即买的时候不管是否结婚,婚后都会额外获得这个保障。
所以,如果是夫妻双方投保,擎天柱11号一生中意版有机会赔得更多。
3、可选保障
3款产品都含猝死关爱金+交通意外身故或全残。
只是赔付力度略有不同。
定海柱7号还多了个身故或全残特别关爱金:
45周岁后,身故或全残额外赔50%保额。

如果比较看重特殊年龄赔付比例的,可以重点考虑。
如果你想详细了解上述几款定期寿险测评,也可以联系奶爸~
微信扫一扫
微信扫一扫
关注微信
客服热线
奶爸保

