很多父母在孩子出生后,都会开始思考更长远的规划,
不只是当下的奶粉钱、学费,更想给孩子留一份能跨越几十年的稳定保障,
让他们在人生的每个关键阶段都有底气,哪怕到了白发苍苍的年纪,
也能有一笔专属的现金流兜底。
恒安标准幸福到老长寿2.0养老年金险,
就是这样一款能承载父母长远期许的产品,
它带着分红型设计,既兼顾了固定收益的确定性,又能分享保险公司的经营成果,
今天我们就来好好聊聊,这款产品到底靠不靠谱,适不适合给孩子买。
一、恒安标准幸福到老养老年金靠谱吗?可以给孩子买吗?

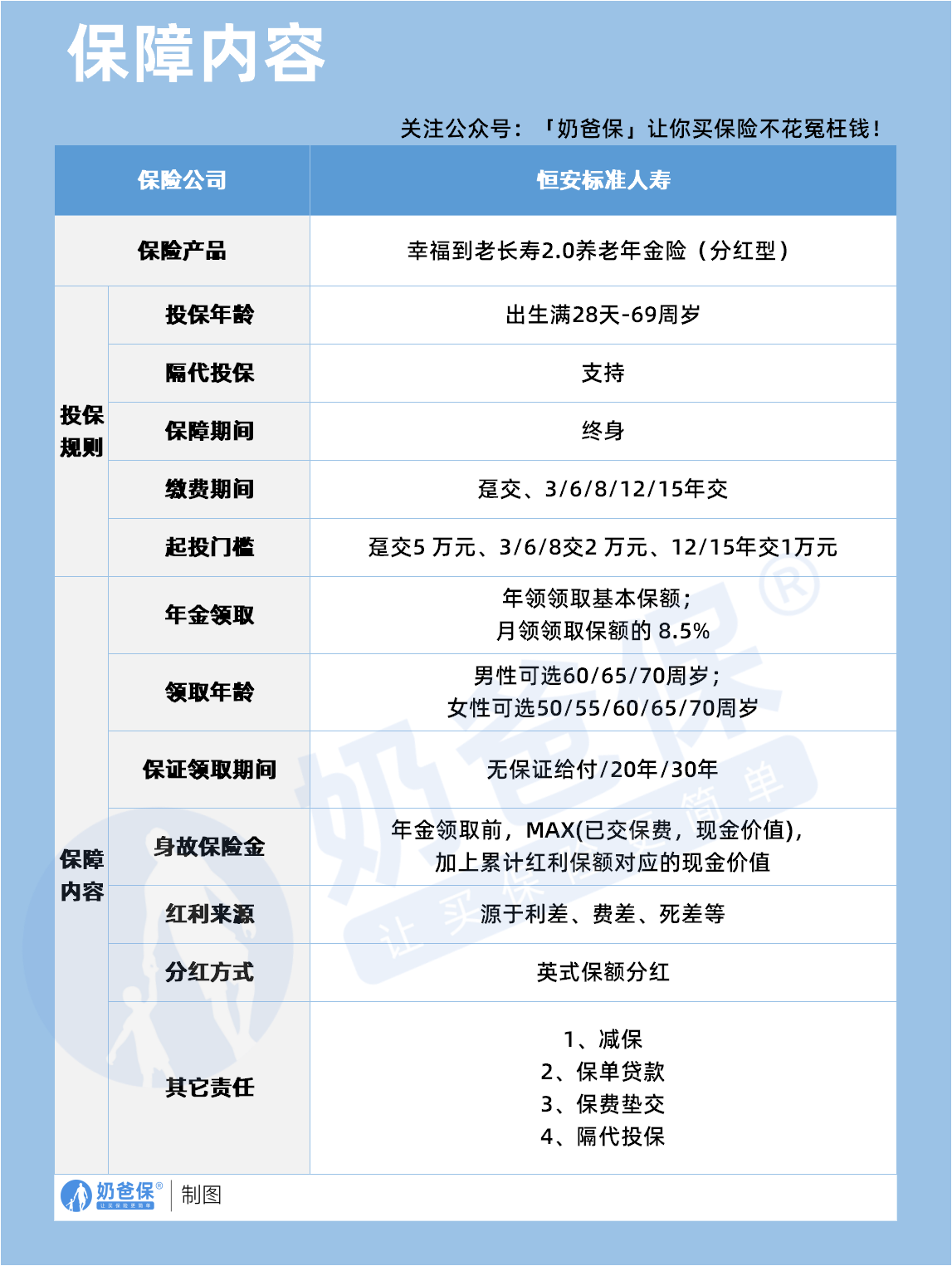
先来看这款产品的基础保障。
恒安标准幸福到老长寿2.0是一款分红型养老年金险,投保范围很广,从出生满28天的婴儿到69周岁的成年人都能投保,还支持隔代投保,方便爷爷奶奶、外公外婆给孙辈规划。
缴费方式也很灵活,趸交或者3年、6年、8年、12年、15年交都可以,
起投门槛也比较友好,趸交5万元,3/6/8年交2万元,
12/15年交1万元就能上车,大部分家庭都能负担。
年金领取方面,年领的话是领取基本保额,月领则是领取保额的8.5%,
领取年龄可以根据需求选择,女性可选50/55/60/65/70周岁,男性可选60/65/70周岁,父母给孩子投保时,可以提前约定好孩子未来开始领钱的年龄,
比如选50岁,让孩子在步入中年后就能开启终身养老现金流。
保证给付期间也有多种选择,无保证给付、20年或30年,能根据家庭风险偏好调整。
身故保障也很实在,在年金领取前,身故保险金是已交保费和现金价值的较大者,再加上累计红利保额对应的现金价值,能最大程度保障家庭资产不流失;
年金领取后则根据保证给付期间的约定来赔付。
此外,产品还支持减保、保单贷款、保费垫交等权益,
让这份资产在孩子人生的不同阶段都能灵活调用,比如创业、婚嫁、应急时都能派上用场。
接下来我们重点说说大家最关心的收益情况,

我们以李女士的投保案例来看:
她给0岁的女儿投保,年交10万,交3年,总保费30万,约定50岁开始领取年金。
先看固定收益部分,这部分是写进合同里的,完全确定。
在孩子50岁前,虽然还没开始领年金,但现金价值在持续增长,
5岁时总固定收益就达到了117351元,
10岁时135970元,20岁时182582元,30岁时245232元,
40岁时329517元,50岁时累计固定总收益442802元。
从50岁开始,每年固定领取19201元,这笔钱会一直领到孩子百年之后,
到100岁时,累计固定领取金额达到979251元,是总保费的3倍多。
再看含分红的收益,这部分是在固定收益基础上,叠加保险公司的经营红利。
同样的案例下,孩子5岁时含分红总收益138347元,
10岁时189850元,20岁时334673元,30岁时562529元,
40岁时917460元,50岁时1266971元,是总保费的4倍多。
从50岁开始,每年含分红领取金额大幅提升,
50岁时54939元,55岁时60350元,60岁时66294元,
70岁时79994元,80岁时96528元,90岁时116480元,100岁时140556元,
到100岁时累计含分红总收益4654918元,是总保费的15倍还多。
这样的收益能给孩子带来什么帮助呢?
到了孩子50岁,也就是他们自己步入中年,开始为养老发愁的时候,
这份年金开始自动发放,每年固定+分红的现金流,能极大提升他们的养老生活品质,
不用再为基本生活开销发愁,甚至可以用来发展兴趣爱好、环游世界。
更重要的是,这份保障是终身的,孩子活到多少岁就能领多少年,哪怕到了90岁、100岁,依然有稳定的收入来源,真正实现了活到老领到老。
很多父母最担心的就是分红能不能实现,毕竟分红型产品的收益不确定性是大家的顾虑点。这里我们先好好介绍一下恒安标准人寿这家公司,
它是一家中英合资的寿险公司,股东背景实力雄厚,中方股东是天津市泰达国际控股集团,英方股东是英国标准人寿安本集团,后者拥有近200年的寿险经营历史,
在全球资产管理和寿险领域都有丰富的经验,这为公司的稳健经营打下了坚实基础。

恒安标准人寿在分红险领域的表现一直很亮眼,
我们可以看看近几年的公开数据:
2020年,公司披露约50款分红产品,年度红利最高实现率445%,平均实现率100%以上;2021年披露约55款产品,最高实现率300%以上,平均依然100%以上,所有产品分红实现率均超100%,表现非常稳健;
2022年披露58款产品,最高实现率885%,平均实现率100%以上,8月前产品实现率普遍100%,之后的产品也在150%-250%之间;
2023年披露59款产品,最高实现率253%,平均实现率97%,还创下了历史最高终了红利实现率2365%;2024年披露59款产品,最高实现率129%,平均实现率98%,虽然受监管限高令影响,部分产品实现率略低于100%,但整体依然保持在高位;
2025年披露74-75款产品,最高实现率253%,平均实现率95%,其中15款2023年后的新产品全员实现率100%,老产品也保持了稳定的平均水平。
从这些数据可以看出,恒安标准人寿的分红实现率一直处于行业较高水平,
绝大多数年份的平均实现率都在95%以上,甚至多年超过100%,
这意味着保险公司实际派发的红利,大多时候都能达到甚至超过演示水平。
而且这款产品采用的是英式保额分红方式,这种分红方式会将红利直接增加到保额中,
让保额逐年复利增长,相比其他分红方式更具长期稳定性,
能更好地抵御通胀,也让分红的实现更有保障。所以家长们完全可以放心,
恒安标准人寿的分红不是空中楼阁,
而是有扎实的经营数据和稳健的分红机制做支撑,是能够切实兑现的。
二、奶爸总结
总的来说,恒安标准幸福到老长寿2.0养老年金险是一款非常靠谱的产品,尤其适合给孩子投保。
它的保障全面,缴费灵活,能覆盖孩子从成长到养老再到传承的全生命周期需求;
收益方面,固定收益确定可靠,分红收益在公司稳健经营的支撑下表现亮眼,
能为孩子提供一生的稳定现金流;
而恒安标准人寿扎实的股东背景和优秀的分红实现率,
更是给家长们吃了一颗定心丸,让大家不用再担心分红无法兑现的问题。
给孩子买这份保险,本质上是父母给孩子的一份终身礼物,
它不是一时的馈赠,而是跨越几十年的陪伴与守护,
让孩子在人生的每个阶段都有底气去选择自己想要的生活,也让父母的爱能长久地延续下去。
如果你也想给孩子规划一份长远的保障,这款产品确实值得认真考虑。
奶爸也汇总了几款优质的年金险产品:

1、固收型年金险
推荐大富翁6.0,出自富德生命人寿。
目前市场少有有保证领取的年金险,安全感十足:
方案一保证领取25年;方案二保证领取已交保费。
到80岁还有一笔祝寿金到账,领100%保费,基本不少朋友以后都有机会拿到。
活多久领多久,提供细水长流的现金流:
30岁女性,5年交,年交10万,投保方案二,55岁每年都能领18930元。
【适用人群】
有养老补充需求、看中保证领取的朋友。
2、快返型年金险
推荐3款产品:蛮好的人生2025、星颐朱雀版分红型和悦活人生B款分红型。
前面一款是固收型,后面两款是分红型。
这3款产品,最快第5年起就可以开始领钱了。
以30岁女性,5年交,年交10万为例子:
蛮好的人生2025计划一:第5年领10500元;第6年~74年领9690元;
星颐朱雀版分红型:保证最低可领7992元/年;叠加分红有机会领7992~50311元/年;
悦活人生B款分红型:第5~9年保证领4290元;第10~74年则是8580元;叠加分红有机会领4290~83824元。
可以说,
蛮好的人生2025领取是非常稳定的,收益IRR在1.8%左右。
星颐朱雀版分红型保证领取高,且前期现价增长非常快!
保单第10年,收益IRR为2.129%,最高有机会超过3%!
悦活人生B款分红型,前面9年领取不高,第9年后是翻倍领取,先低后高,
且产品分红也很大方。
保单第10年,收益IRR为2.136%,最高接近3%!
【适用人群】
这3款产品可以这么选:
看中大保司、追求稳定领取,推荐蛮好的人生2025;
看中总体领取水平较高,推荐星颐朱雀版分红型;
看中养老社区、希望后面可以多领一些的朋友,推荐悦活人生B款分红型。
想要了解产品详细信息的朋友,也可以私聊奶爸~
微信扫一扫
微信扫一扫
关注微信
客服热线
奶爸保

