在孩子成长的道路上,每一位家长都怀揣着无尽的期许,渴望为他们遮风挡雨,抵御未知的风险。
招商仁和青云卫5号少儿重疾险聚焦少儿群体的大病保障需求,从疾病的防护,到成长路上的持续陪伴,给孩子全方位、无死角的呵护。
下面奶爸来给大家详细介绍一下。
一、招商仁和青云卫5号少儿重疾险怎么样?适合给孩子买吗?
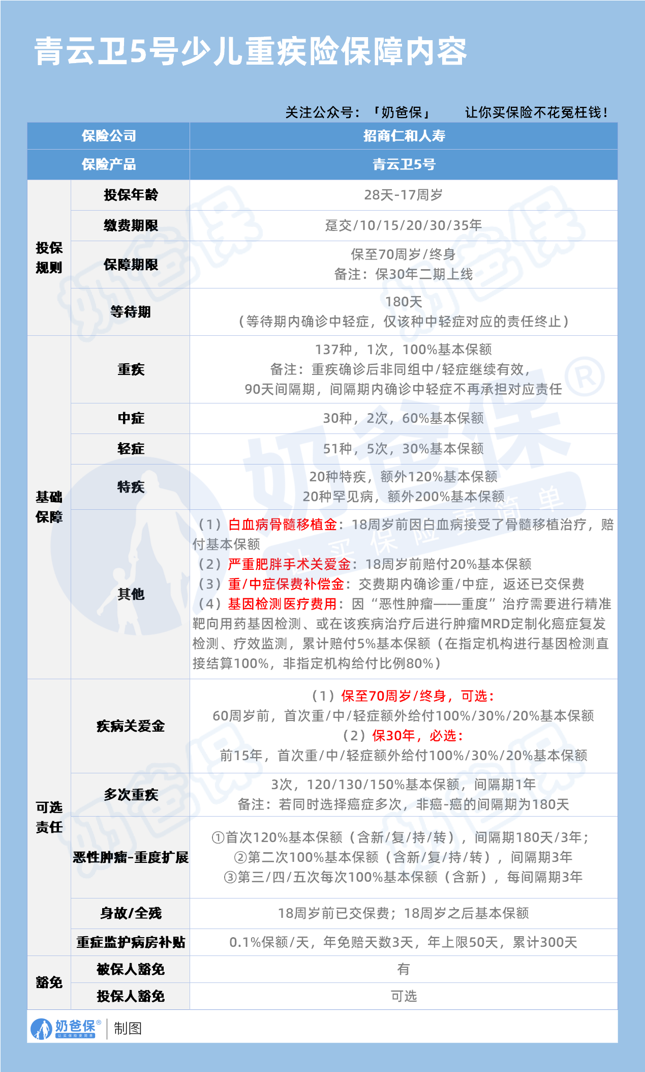
先来看看招商仁和青云卫5号少儿重疾险的保障内容表格:

下面我们来看看招商仁和青云卫5号少儿重疾险的
1、重疾确诊后中轻症继续保障
招商仁和青云卫5号少儿重疾险保障的轻、中、重症共计218种,覆盖更广泛。
其中,中症最高赔付2次,轻症最高赔付5次,在疾病早期便能够给我们足够的经济支持。
还创新设计的“重疾赔完非同组轻中症继续赔”。
重疾责任赔付后,如轻、中症责任未达到赔付次数上限,
与重疾不同组的轻症、中症赔付责任继续有效,直至轻症、中症赔付责任终止。
也就是说,在轻症、中症赔付次数未满的前提下,如果确诊了重疾,间隔期后又确诊了非同组轻中症,也能获得赔付!
2、豁免保费保障升级
大部分重疾产品的豁免保费,也就是交费期内被保人初次确诊重中轻症,免交后续保费。
而招商仁和青云卫5号少儿重疾险在基础责任中囊括重疾或中症保费补偿金,
选择分期交,缴费期内不幸确诊重中症,还能给付已交保费!
如果孩子在交费期内确诊重中症,不仅有重疾保险金,还能赔付已交保费,也能为孩子更好地填补昂贵的治疗费用。
3、升级了疾病关爱金
疾病关爱金约定,在孩子60周岁前初次确诊重/中/轻症,额外给付100%/30%/20%基本保额,
凸显了产品的性价比,能更好地为孩子担当起疾病守卫的角色。

4、可加重疾3次,与癌症多次可叠加赔付且间隔期仅180天
对于需要给孩子提供多次重疾保障的父母来说,可以附加重疾多次赔,
不同种重疾间隔期1年,依次给付120%/130%/150%基本保额。
考虑到高发重疾和癌症可同时发生的情况,重疾多次赔还可与癌症保障叠加赔付。
假设同时选择重疾多次赔和“恶性肿瘤——重度”关爱金,则非癌-癌的间隔期仅为180天,且可叠加赔付,最高赔270%基本保额!
5、成长守护:白血病骨髓移植、癌症基因检测、严重肥胖手术,专项关爱
招商仁和青云卫5号少儿重疾险还有不少特色责任,
比如白血病骨髓移植保险金、基因检测医疗费用和严重肥胖手术关爱金。
2022年9月24日,《柳叶刀》在线发表的一项研究表明,2018年1月至2020年12月,中国共有约121145名儿童和青少年被诊断出癌症。
其中,白血病是最常见的癌症,在1~4岁儿童中占到了所有确诊病例的近30%

面对白血病这种少儿高发癌症,招商仁和青云卫5号少儿重疾险提供的白血病骨髓移植保险金,
能在孩子18周岁前因治疗白血病而接受骨髓移植治疗的情况下,赔付100%基本保额,维系后续的治疗康复。
基因检测医疗费用也是一大亮点。
在治疗癌症的手段当中,靶向药与化疗相比,目标更明确,只会抑制癌细胞,不会损伤正常细胞,副作用较小。
但前提是要有基因突变的靶点,而基因检测就是给癌症找准"靶子",帮医生选最合适的药,治疗起来更有效。
对于指定机构进行基因检测的,指定机构的费用可以100%报销,非指定机构给付80%,累计限5%基本保额。
顺带一提,
可选责任中的“恶性肿瘤——重度”关爱金,最多可以赔付5次,首次赔付120%基本保额,后续均升级至100%基本保额。
在这期间,使用基因检测的机会较多,与癌症多次赔付可以相辅相成,为癌症治疗扫清障碍。
在当今社会,随着生活水平的不断提升,少儿的肥胖概率也在不断增加。
而招商仁和青云卫5号少儿重疾险的严重肥胖手术关爱金,就能为符合严重肥胖特定合并症定义、且接受了对应手术的18周岁内的孩子,提供20%基本保额的赔付。
6、可享成长全周期健管服务
招商仁和青云卫5号少儿重疾险还围绕孩子的各个成长期设计了家庭医生服务,18周岁前均可享受:

围绕孩子不同的成长周期,提供各种健康管理服务,
可以动态评估儿童生长发育指标,并提供个性化的综合管理建议,帮助孩子改善发育指标,预防发育问题。
在孩子需要时,专属家庭医生服务群也能雪中送炭,提供专业的就医建议,而且全家家庭成员可以共享,轻松实现全家有医问。
另外,在当前教育内卷、青少年抑郁症高发的环境下,
也提供儿童心理咨询或亲子教育咨询服务,帮助孩子解决心理健康问题。
同时还有免费的儿童口腔保健、青少年视力检查等实际又贴心的服务,助力少儿健康成长!
二、奶爸总结
招商仁和青云卫5号少儿重疾险不论是在赔付比例还是创新责任等方面,表现都相当优秀,既减轻患病家庭经济负担,又为孩子的治疗注入希望。
有它相伴,孩子能无惧疾病困扰,向着阳光茁壮成长,是家长们守护孩子健康的理想之选。
奶爸也给大家推荐几款优质的重疾险产品:
1、君龙人寿超级玛丽15号
第一,结节保障超全面
自带保障在原有肺结节基础上,拓展到乳腺/甲状腺结节,范围更广了。
可以说是目前市场上,少有的三大高发结节都有保障的产品。
第二,癌症保障丰富
超玛15号的癌症保障,从早期到晚期,都安排得妥妥的。
本身自带癌症拓展金,
首次确诊原位癌/轻度癌症后,确诊恶性肿瘤—重度,额外赔50%。
如果觉得不够,还可以附加以下保障:
癌症津贴或癌症多次赔(二选一):间隔一定周期后,可以赔一笔钱用于癌症持续治疗,癌症津贴有次数限制,多次赔则不限次数。
癌症重度特药治疗金:确诊癌症后需要吃高价特药,做过相关手术可以赔50%保额。

第三,重疾多次赔灵活选
重疾多次赔可以按需选择:
65周岁版,要求是65岁前确诊,额外赔2次,每次赔120%保额;
另一版则是不限年龄,额外赔2次,每次赔120%保额。

同种不同种都赔,且同种间隔周期短,只要2年
像心脏病术后复发了也能保,不用怕赔过一次就没保障了。
【适合人群】
看中结节、癌症保障,预算不多的朋友。
2、复星联合达尔文12号
第一,自带意外重疾额外赔和住院津贴。
前者因为意外导致首次重疾,可多赔35%基本保额。
等于一张保单覆盖重疾+意外,且是保至终身的双重保障!
后者在60周岁前未发生重疾,60岁后确诊,每天给付0.1%基本保额作为住院津贴。
人一辈子不一定会得重疾,但60岁后难免因小病小痛住院,
达尔文12号这个保障,可以让不确定的赔付变得更确定。
不过,这里需要注意的是,如果后续重疾/身故/全残,
会扣掉累计已给付的住院津贴金额后,再赔付。
第二,可选责任丰富
达尔文12号多重附加保障:
重疾多次赔:分65周岁版和终身版(二选一),满足多种人群需要;
重疾保费补偿:缴费期内发生重疾返还保费,实现“重疾免单”;
疾病关爱金/顶梁柱关爱保险金:家庭责任最重阶段赔更多;
癌症津贴:癌症间隔一定周期就能获得一笔理赔金。
第三,理赔门槛更低
5种特定重疾(如严重心肌炎)、原位癌、癌症津贴赔付,都比同类产品更宽松。
【适合人群】
看重理赔门槛、重疾返还保费的朋友
3、复星联合医联有盟
第一,轻中症保障灵活
必选保障是重疾,像轻中症保障、身故保障,可以加钱获得。
如果预算有限,也可以只买个重疾,先把大病保障做好;
如果预算多一点,建议大家还是要附加轻中症保障。
第二,自带一般医疗金
医联有盟自带医疗金,非常实用:
保单前5年,每年提供报销额度=0.5%*保额,100%报销,
未用完可累计,终身有效,身故/全残一次性赔剩余额度!

像买药、体检、看牙等日常开支,都能用上。
可以说是实打实把钱返还给客户使用!
第三,健康告知非常宽松
健康告知只有4条:
比如过去1年内的检查异常、是否有被医生建议住院或手术;
过去2年内的手术情况以及过去5年内的疾病情况。
针对非常高发的甲状腺/乳腺/肺结节,没有问询是否有进行手术,也没有问询是否多发,
只要结节等级在3级以内,结节直径符合要求,就有机会标体承保!
就连癌症,如果5年前已经治愈,没有复发和转移,
同时不涉及其他健康告知,也有机会投保!
【适合人群】
有健康异常的、注重就医资源和健康管理,看中产品实用性的朋友。
4、瑞华健康华佗1号康泰版
第一,基础保障扎实
轻中重疾保障都涵盖了,且轻症+中症赔付次数共7次,
目前市场上赔付次数算比较高的。
且重疾赔完,轻中症不分组还能继续赔,
不分组的好处就在于,赔付规则更宽松。
第二,性价比高
同样50万保额,保终身,基础保障,分30年交,
30岁人群投保华佗1号康泰版,比超级玛丽和达尔文便宜100元/年!
30年下来立省3000块!
第三,可选保障丰富
如果预算比较多,还可以附加:
重疾多次赔、疾病关爱金、癌症津贴、重疾保费补偿金和身故保障。
都是目前市场上热门可选保障内容,实用性强。
【适合人群】
追求高性价比、看中基础保障全面的朋友。
微信扫一扫
微信扫一扫
关注微信
客服热线
奶爸保

