在当今快节奏的生活中,健康问题日益成为人们关注的焦点。
重大疾病不仅给患者带来身体上的痛苦,还可能对家庭经济造成巨大压力。
而招商仁和人寿推出的青云卫5号,不仅覆盖了多种重大疾病,还提供了一系列的健康增值服务,旨在为投保人及其家庭提供更全面的保障。
下面奶爸就从保障内容、优点以及承保公司带大家全面了解。
一、青云卫5号重大疾病保险怎么样?优点多吗?
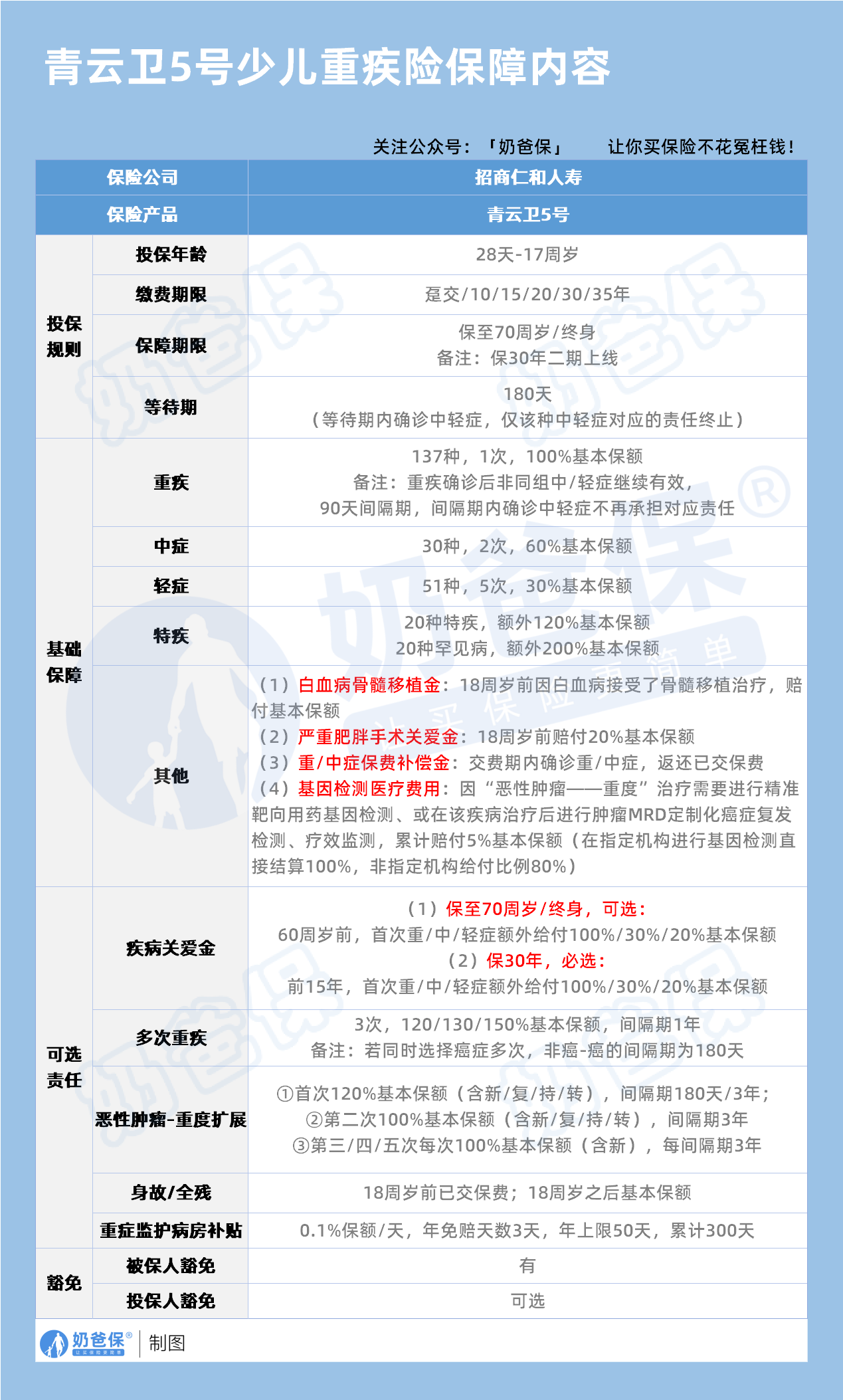
先来看看青云卫5号重大疾病保险的保障内容表格:

青云卫5号重大疾病保险为17周岁以下的孩子提供保障,最高可买80万保额。
提供三种保障期限:保30年、保至70岁和保终身;
最长支持分35年缴费,可最大限度地降低家长每年的缴费压力。
接下来看看青云卫5号重大疾病保险的优点:
1. 全面的基础保障
覆盖了广泛的疾病种类,包括137种重大疾病、30种中症和51种轻症。
在重大疾病赔付后90天,如果确诊不同组的轻症或中症,可分别赔付5次和2次,含金量很高。
2. 特定疾病的额外保障
还特别关注白血病、严重肥胖和基因检测的保障。
白血病在儿童中的发病率较高,而该保险提供100%保额的赔付,远高于市场上同类产品通常的50%

此外,它还支持终身癌症基因检测,最高可100%赔付检测费用,累计最高可达5%保额。
3. 少儿特疾和罕见病保障全
覆盖了20种少儿特疾和20种罕见病,提供额外的120%和200%保额赔付,且没有年龄限制。

这些疾病均被中国精算师协会发布的《国民防范重大疾病健康教育读本》所提及,
疾病覆盖数量和赔付力度在市场上也处于领先地位,有效减轻了特疾罕疾患者家庭的经济负担。
4. 保费补偿保险金
缴费期内,如果确诊中症或重大疾病,除了获得保险金外,还可以豁免后续保费,并取回所有已交保费。
以老王为孩子投保50万保额、保终身、分30年缴费为例,
如果小王在9岁时确诊严重哮喘,他将获得110万的理赔金,返还2.8万已交保费,并且剩余5.6万保费无需再交。
5、可选责任丰富,癌症保障力度大
“重度--恶性肿瘤”最高赔5次,突破少儿重大疾病癌症保障次数,
其中,非癌-癌,间隔180天后,可获得120%基本保额;
癌-癌,间隔3年,第2/3/4/5次分别赔付100%保额。
可选责任也非常丰富,
包含疾病关爱金、重大疾病多次赔、重症监护病房补贴保险金和投保人豁免等。
重症监护病房补贴指疾病或意外导致的ICU住院,符合条件都有机会赔。
6、增值服务优秀
青云卫5号重大疾病保险提供优秀的健康管理服务,分为健康咨询、日常就医和心理咨询:

这些服务,可以为孩子提供高效的医疗服务,提高就医体验和治疗效果。
二、青云卫5号重大疾病保险不同预算怎么买?
青云卫5号重大疾病保险最长缴费期是35年,可以最大限度地降低每年的保费压力。

以0岁男宝为例,保至70岁、50万保额的基础保障,分35年缴费,每年保费是1735元。
如果选择保终身,附加了重大疾病多次赔,
0岁男宝也一年保费是2695元,0岁女宝是2455元。
如果选择重大疾病多次赔叠加癌症额外赔,选择保终身,每年保费大约是3000元。
“重大疾病多次赔”和“癌症额外赔”还可以叠加赔付。
假设55周岁前做了肾脏移植手术,赔付50万,1年后又确诊癌症,
同时达到赔付条件,再赔50万*120%+50万*120%=120万。
后续保障还可以持续终身,非常给力。
总的来说,青云卫5号重大疾病保险性价比是不错的。
预算不多可以选择保30年,分30年缴费,降低每年的缴费压力。
希望保障更全的,选择保至70岁或保终身版本,癌症保障力度比同类产品好。
三、奶爸总结
青云卫5号重大疾病保险无论是保障内容,还是价格,都相当优秀,对于关心孩子健康的家长来说,是很值得考虑的。
奶爸也给大家推荐几款优质的重疾险产品:
1、君龙人寿超级玛丽15号
第一,结节保障超全面
自带保障在原有肺结节基础上,拓展到乳腺/甲状腺结节,范围更广了。
可以说是目前市场上,少有的三大高发结节都有保障的产品。
第二,癌症保障丰富
超玛15号的癌症保障,从早期到晚期,都安排得妥妥的。
本身自带癌症拓展金,
首次确诊原位癌/轻度癌症后,确诊恶性肿瘤—重度,额外赔50%。
如果觉得不够,还可以附加以下保障:
癌症津贴或癌症多次赔(二选一):间隔一定周期后,可以赔一笔钱用于癌症持续治疗,癌症津贴有次数限制,多次赔则不限次数。
癌症重度特药治疗金:确诊癌症后需要吃高价特药,做过相关手术可以赔50%保额。

第三,重疾多次赔灵活选
重疾多次赔可以按需选择:
65周岁版,要求是65岁前确诊,额外赔2次,每次赔120%保额;
另一版则是不限年龄,额外赔2次,每次赔120%保额。

同种不同种都赔,且同种间隔周期短,只要2年
像心脏病术后复发了也能保,不用怕赔过一次就没保障了。
【适合人群】
看中结节、癌症保障,预算不多的朋友。
2、复星联合达尔文12号
第一,自带意外重疾额外赔和住院津贴。
前者因为意外导致首次重疾,可多赔35%基本保额。
等于一张保单覆盖重疾+意外,且是保至终身的双重保障!
后者在60周岁前未发生重疾,60岁后确诊,每天给付0.1%基本保额作为住院津贴。
人一辈子不一定会得重疾,但60岁后难免因小病小痛住院,
达尔文12号这个保障,可以让不确定的赔付变得更确定。
不过,这里需要注意的是,如果后续重疾/身故/全残,
会扣掉累计已给付的住院津贴金额后,再赔付。
第二,可选责任丰富
达尔文12号多重附加保障:
重疾多次赔:分65周岁版和终身版(二选一),满足多种人群需要;
重疾保费补偿:缴费期内发生重疾返还保费,实现“重疾免单”;
疾病关爱金/顶梁柱关爱保险金:家庭责任最重阶段赔更多;
癌症津贴:癌症间隔一定周期就能获得一笔理赔金。
第三,理赔门槛更低
5种特定重疾(如严重心肌炎)、原位癌、癌症津贴赔付,都比同类产品更宽松。
【适合人群】
看重理赔门槛、重疾返还保费的朋友
3、复星联合医联有盟
第一,轻中症保障灵活
必选保障是重疾,像轻中症保障、身故保障,可以加钱获得。
如果预算有限,也可以只买个重疾,先把大病保障做好;
如果预算多一点,建议大家还是要附加轻中症保障。
第二,自带一般医疗金
医联有盟自带医疗金,非常实用:
保单前5年,每年提供报销额度=0.5%*保额,100%报销,
未用完可累计,终身有效,身故/全残一次性赔剩余额度!

像买药、体检、看牙等日常开支,都能用上。
可以说是实打实把钱返还给客户使用!
第三,健康告知非常宽松
健康告知只有4条:
比如过去1年内的检查异常、是否有被医生建议住院或手术;
过去2年内的手术情况以及过去5年内的疾病情况。
针对非常高发的甲状腺/乳腺/肺结节,没有问询是否有进行手术,也没有问询是否多发,
只要结节等级在3级以内,结节直径符合要求,就有机会标体承保!
就连癌症,如果5年前已经治愈,没有复发和转移,
同时不涉及其他健康告知,也有机会投保!
【适合人群】
有健康异常的、注重就医资源和健康管理,看中产品实用性的朋友。
4、瑞华健康华佗1号康泰版
第一,基础保障扎实
轻中重疾保障都涵盖了,且轻症+中症赔付次数共7次,
目前市场上赔付次数算比较高的。
且重疾赔完,轻中症不分组还能继续赔,
不分组的好处就在于,赔付规则更宽松。
第二,性价比高
同样50万保额,保终身,基础保障,分30年交,
30岁人群投保华佗1号康泰版,比超级玛丽和达尔文便宜100元/年!
30年下来立省3000块!
第三,可选保障丰富
如果预算比较多,还可以附加:
重疾多次赔、疾病关爱金、癌症津贴、重疾保费补偿金和身故保障。
都是目前市场上热门可选保障内容,实用性强。
【适合人群】
追求高性价比、看中基础保障全面的朋友。
微信扫一扫
微信扫一扫
关注微信
客服热线
奶爸保

