已经来到年末,不少保险公司推出明年的开门红产品。
作为国内保险行业的巨头,平安保险自然也不落后,将上线平安御享金越2025终身寿险。
那么这款平安的开门红产品怎么样呢?
下面奶爸带大家一起了解!
一、平安御享金越2025终身寿险保障如何?
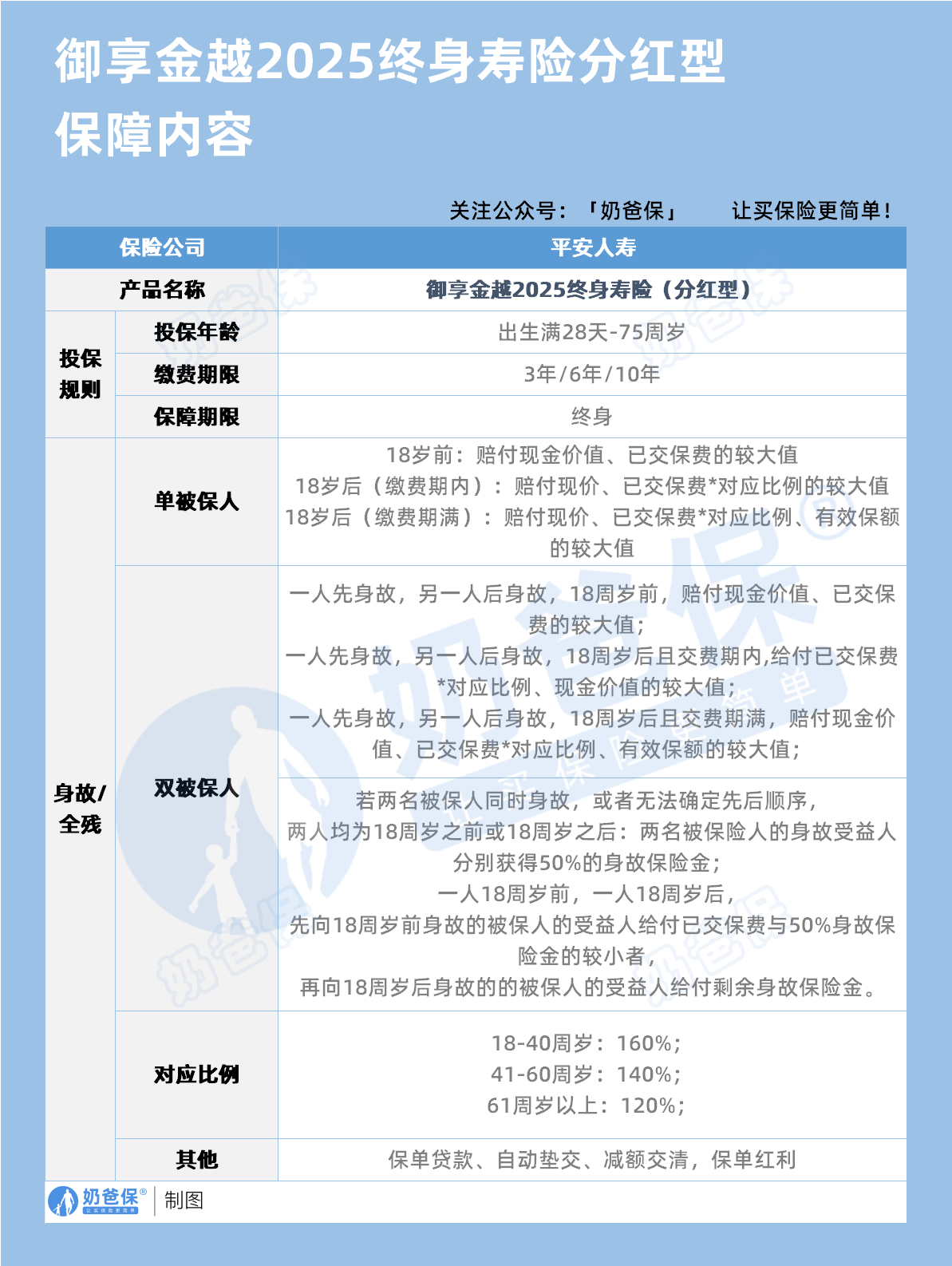
先来简单看下产品的保障内容:

(1)投保规则
该产品的投保年龄范围非常广泛,从出生满28天的婴儿到75周岁的老年人,均可投保,覆盖了人生的各个阶段。
保障期限为终身,意味着一旦被保险人投保,即可享受终身的身故或全残保障。
提供3年、6年、10年三种缴费期限供投保人选择,满足不同人群的缴费偏好和经济状况。
(2)基本保障
平安御享金越2025终身寿险的身故/全残赔付规则设计得十分细致和人性化。
根据被保险人的年龄和缴费情况,赔付金额会有所不同:
被保人为一人时:
18周岁前,给付已交保费与现金价值中的较大者。
18周岁后至缴费期满前,给付已交保费乘以对应比例(18-40周岁160%,41-60周岁140%,61周岁及以上120%)与现金价值中的较大者。
缴费期满后,给付已交保费乘以对应比例、现金价值与有效保额中的最大者。
被保人为两人时:
若可确定先后顺序,则根据各自年龄和缴费情况分别计算赔付金额。
若不可确定先后顺序,则根据双方年龄情况,分别给付50%身故或全残保险金或按比例分配。
此外,该产品还支持红利分配,红利领取方式可选择累积生息或交清增额,进一步增加了保险的灵活性。
平安御享金越2025终身寿险的有效保额每年按2.00%的比例递增,有效抵御通货膨胀风险,保障未来生活水平不受影响。
投保人还可享受平安臻享家医、居家养老和高品质康养社区等增值服务,这些服务涵盖了健康管理、养老服务等多个方面,为投保人提供了更加全面的生活支持。
该产品还提供了丰富的保单权益,包括减保、保单贷款、自动垫交和减额交清等。
这些权益使得投保人在面临经济压力或需要资金周转时,能够灵活应对,保障保险计划的持续有效。
二、分红险适合哪些人买?
上面我们分析了平安御享金越2025终身寿险的保障,这是一款分红险,那么哪些人群适合买呢?
奶爸将从多个维度深入探讨分红险适合的人群。
1. 中长期财务规划者
分红险的本质在于长期稳健的财富积累。
其投资回报和分红效益往往需要历经岁月的洗礼,方能绽放光彩。
因此,对于那些有着中长期财务规划,如为子女教育、养老规划或长期储蓄目标而努力的消费者而言,分红险无疑是一个值得考虑的选择。
这类人群能够坦然面对资金在较长时间内的锁定,并期待通过时间的沉淀,实现财富的稳健增长。
2. 稳健型投资者
相较于股票、基金等高风险、高收益的投资方式,分红险以其稳定的保底收益和潜在的分红回报,为风险偏好较低、追求稳定收益的投资者提供了一个相对安全的避风港。
虽然分红险的回报率可能无法与高风险投资相提并论,但其稳健性却足以让投资者在保障本金安全的同时,收获一份踏实的收益。
3. 综合保障需求者
分红险不仅仅是一款投资产品,更是一个包含人寿保险、健康保险等多重保障功能的综合保险计划。
对于那些希望获得全方位保障,实现一险多用的消费者来说,分红险无疑是一个理想的选择。
特别是对于有家庭责任、需要为家人提供坚实经济后盾的中年人士而言,分红险的综合保障功能更是显得尤为重要。
4. 信任并长期持有者
分红险的回报与保险公司的经营状况息息相关。
因此,选择分红险不仅意味着对保险公司经营能力的信任,更意味着愿意与保险公司建立长期、稳定的合作关系。
对于那些对保险公司充满信心,并期待通过长期持有获得稳定回报的消费者来说,分红险无疑是一个值得期待的选项。
5. 经济基础稳固且寻求分散投资者
分红险作为一种金融产品,其投资门槛相对较高,需要消费者具备一定的经济基础。
同时,对于希望分散投资风险、实现资产多元化配置的投资者来说,分红险可以作为投资组合中的一枚重要棋子。
它不仅能够与其他高风险、高收益的投资产品形成互补,降低整体投资风险,还能在保障本金安全的同时,为投资者带来一份额外的收益。
三、奶爸总结
平安御享金越2025终身寿险集合了保额增值与红利分配功能,感兴趣的朋友可以关注一下。
奶爸也给大家推荐几款目前值得选择的终身寿险产品:
1、一生中意福享版(分红型)
中意人寿经典款——一生中意系列!
虽然保底收益都在1.3%左右,但演示利率是目前少有的4.25%产品。
叠加分红收益后,封闭期只有7年,
10年预期红利IRR达1.8%以上,最高红利IRR有机会超过3.2%,目前5款产品最高。
保单权益丰富、增值服务又多,资金周转更方便。
【适用人群】
能接受较低的确定性,来换取更高的分红预期的朋友。
2、一生中意鑫享版(分红型)
同样也出自中意人寿热门IP,但和福享版优点不一样的是,
鑫享版的保底收益更高一点,演示红利就下调了些。
30岁女性,5年交,年交10万,叠加红利收益,
封闭期只有7年,而持有10年预期IRR就超过1.5%,
最高无限接近3%!
【适用人群】
追求更稳定收益、看重保司综合实力、产品保单权益的朋友。
3、鸿利鑫享3.0(分红型)
陆家嘴国泰人寿出品,和中意人寿一样,有着20多年的分红险运营经验。
保司实力出众,产品也很优秀:
30岁女性,5年交,年交10万,单保证收益最高也超过1.5%,
如果叠加红利收益,最高超过3.1%!
可以说两者都兼得。
【适用人群】
看中保司综合实力,兼顾保底+分红的朋友。
4、悦享盈佳福享版(分红型)
中邮人寿出品,妥妥的大保司系分红险。
且投保门槛超低的,年交5000元起就能买了,普通工薪阶层都能拥有!
30岁女性,5年交,年交10万,
单看保证收益,比鸿利鑫享3.0还略高一点点。
附加红利收益后,封闭期只有6年,
持有10年,预期红利超过1.7%,最高有机会超过3.1%!
【适用人群】
看中大品牌产品、预算不多,兼顾保底+分红收益的朋友。
5、光明至尊乐享版(分红型)
光大永明人寿的爆款系列——光明至尊,一直以来好评都非常不错。
新上的光明至尊乐享版,前期现价增长非常快,
单看保证收益,回本只要8年;叠加分红只要6年。
而且,保证收益是这里面最高的:
30岁女性,5年交,年交10万,最高超过1.6%!
如果叠加红利收益,
保单第10年,预期红利IRR>2%,市场少有,
最高预期红利IRR>3%
【适用人群】
看中前期回本速度快、保证收益高,有养老社区需求朋友。
想要了解产品详细信息的朋友,也可以私聊奶爸~
微信扫一扫
微信扫一扫
关注微信
客服热线
奶爸保

