在开门红产品纷纷上线之际,平安也不甘示弱,推出了御享金越2025和御享分红两款产品。
御享金越2025开门红分红型是由平安人寿推出的一款终身寿险产品,旨在为投保人提供终身的保障与潜在的分红收益,还可设置双被保人,很适合家长和孩子一起投保。
下面奶爸来给大家详细介绍一下。
一、平安御享金越2025开门红分红型怎么样?
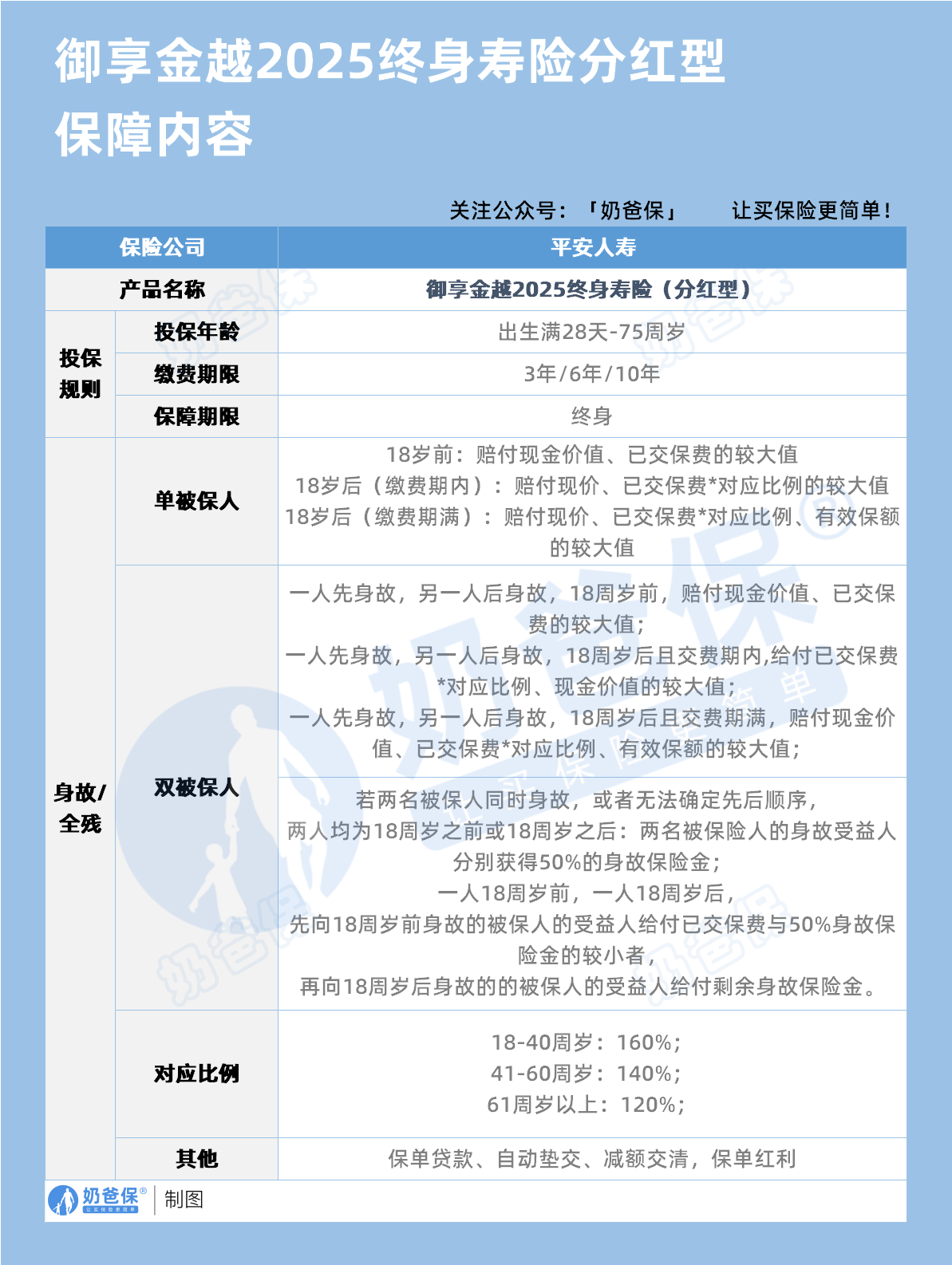
先来看看平安御享金越2025开门红分红型的保障内容表格:

平安御享金越2025开门红分红型支持出生满28天到75周岁的人群投保,承保人群范围很广。
保障期限是终身,缴费期限有3年、6年和10年可供选择,算是比较中规中矩的。
最大特点的一张保单可设置两名被保人,增加了产品的灵活性,也很适合家庭共同投保,保障家庭成员的共同利益。
平安御享金越2025开门红分红型主要提供身故/全残保障,也根据被保人在不同年龄阶段的经济责任,提供了较为合理的赔付方案。
当被保人只有一人时,
18岁前发生身故或全残,赔付现金价值与已交保费的较大值。
确保被保人未成年时身故或全残,家庭能够得到一定的经济补偿,保护了未成年人及其家庭的利益。
18岁后(缴费期内)发生身故或全残,赔付的是现金价值、已交保费×对应比例的较大值。
考虑了被保人在不同人生阶段的经济责任差异,尤其是青壮年时期(18 - 40周岁)承担较大家庭责任时,给予相对较高的赔付比例。
18岁后(缴费期满后)发生身故或全残,赔付现金价值、已交保费×对应比例、有效保额的较大值。
为被保人及其家庭在其人生的各个阶段都提供了较为全面的经济保障。
当被保人有两人时,
两名被保人同时身故,或者无法确定先后顺序,也会根据不同情况给付身故金,具体可以查看表格。
对应比例根据不同年龄段有所不同,18 - 40周岁为160%,41 - 60周岁为140%,61周岁及以上为120%
此外,平安御享金越2025开门红分红型还提供多种保单权益,包括自动垫交保费、保单贷款和减额交清,相对人性化。
每年还有机会分享保险公司的经营成果,通过获得平安人寿的分红,实现保单潜在的高收益。
平安作为一家在保险行业具有深厚底蕴和广泛市场认可度的公司,除了在产品的设计、运营和理赔等方面都有着较为成熟的经验和完善的体系。
据公开信息显示,平安人寿近三年平均综合投资收益率为 3.27%,收益主要来自固定收益类投资、股票等权益类投资、不动产及基础设施等投资。
总的来说,平安人寿的投资能力还是不错的,投保人获得分红的概率也是蛮高的。
二、平安御享金越2025开门红分红型收益如何?
了解完保障内容,我们来看看这款产品的收益情况。
奶爸以40岁男性,年交10万,交6年,购买交清增额保险为例:

随着保单年度的增加,保证收益稳步增长。
此外,分红也为保单持有人提供了额外的增值潜力。
例如,在第10个保单年度末,保证现金价值达到620,899元,含分红的现金价值为670,932元,显示了分红对提升保单价值的贡献。
到了第20个保单年度,保证现金价值增长至752,325元,含分红的现金价值为901,648元。
第60个保单年度末,保证现金价值为1,660,194元,而含分红的现金价值达到2,997,385元,是已交保费的将近6倍,收益表现是相当不错的。
总的来说,御享金越2025终身寿险分红型提供了稳定的长期保障和潜在的分红收益,
随着时间的推移,保单的现金价值和身故金也会呈现增长趋势,尤其是在包含分红的情况下,增值潜力更为显著,很适合进行长期资金规划和家庭保障。
三、奶爸总结
平安御享金越2025开门红分红型是一款兼具保障与收益的产品,它通过合理的保障内容和潜在的分红机制,
无论是从保障家庭经济安全的角度,还是从长期财富规划的角度来看,都是不错的选择。
投保前,大家也要根据自身的经济状况、家庭需求和长期规划等因素,综合评估后做出决策。
奶爸也给大家推荐几款目前值得选择的终身寿险产品:
1、一生中意福享版(分红型)
中意人寿经典款——一生中意系列!
虽然保底收益都在1.3%左右,但演示利率是目前少有的4.25%产品。
叠加分红收益后,封闭期只有7年,
10年预期红利IRR达1.8%以上,最高红利IRR有机会超过3.2%,目前5款产品最高。
保单权益丰富、增值服务又多,资金周转更方便。
【适用人群】
能接受较低的确定性,来换取更高的分红预期的朋友。
2、一生中意鑫享版(分红型)
同样也出自中意人寿热门IP,但和福享版优点不一样的是,
鑫享版的保底收益更高一点,演示红利就下调了些。
30岁女性,5年交,年交10万,叠加红利收益,
封闭期只有7年,而持有10年预期IRR就超过1.5%,
最高无限接近3%!
【适用人群】
追求更稳定收益、看重保司综合实力、产品保单权益的朋友。
3、鸿利鑫享3.0(分红型)
陆家嘴国泰人寿出品,和中意人寿一样,有着20多年的分红险运营经验。
保司实力出众,产品也很优秀:
30岁女性,5年交,年交10万,单保证收益最高也超过1.5%,
如果叠加红利收益,最高超过3.1%!
可以说两者都兼得。
【适用人群】
看中保司综合实力,兼顾保底+分红的朋友。
4、悦享盈佳福享版(分红型)
中邮人寿出品,妥妥的大保司系分红险。
且投保门槛超低的,年交5000元起就能买了,普通工薪阶层都能拥有!
30岁女性,5年交,年交10万,
单看保证收益,比鸿利鑫享3.0还略高一点点。
附加红利收益后,封闭期只有6年,
持有10年,预期红利超过1.7%,最高有机会超过3.1%!
【适用人群】
看中大品牌产品、预算不多,兼顾保底+分红收益的朋友。
5、光明至尊乐享版(分红型)
光大永明人寿的爆款系列——光明至尊,一直以来好评都非常不错。
新上的光明至尊乐享版,前期现价增长非常快,
单看保证收益,回本只要8年;叠加分红只要6年。
而且,保证收益是这里面最高的:
30岁女性,5年交,年交10万,最高超过1.6%!
如果叠加红利收益,
保单第10年,预期红利IRR>2%,市场少有,
最高预期红利IRR>3%
【适用人群】
看中前期回本速度快、保证收益高,有养老社区需求朋友。
想要了解产品详细信息的朋友,也可以私聊奶爸~
微信扫一扫
微信扫一扫
关注微信
客服热线
奶爸保

