在财富规划与家庭保障的漫漫长路上,寻觅一款契合多元需求的理财产品绝非易事。
而平安御享金越 2025 开门红分红型终身寿就相当不错,它不仅提供终身的人身保障,帮助被保人抵御人生的极端风险,
还可以通过每年分红为财富增值助力,很值得想要同时获得保障与收益的人选择。
下面奶爸来给大家详细介绍一下。
一、平安御享金越2025开门红分红型终身寿亮点有哪些?
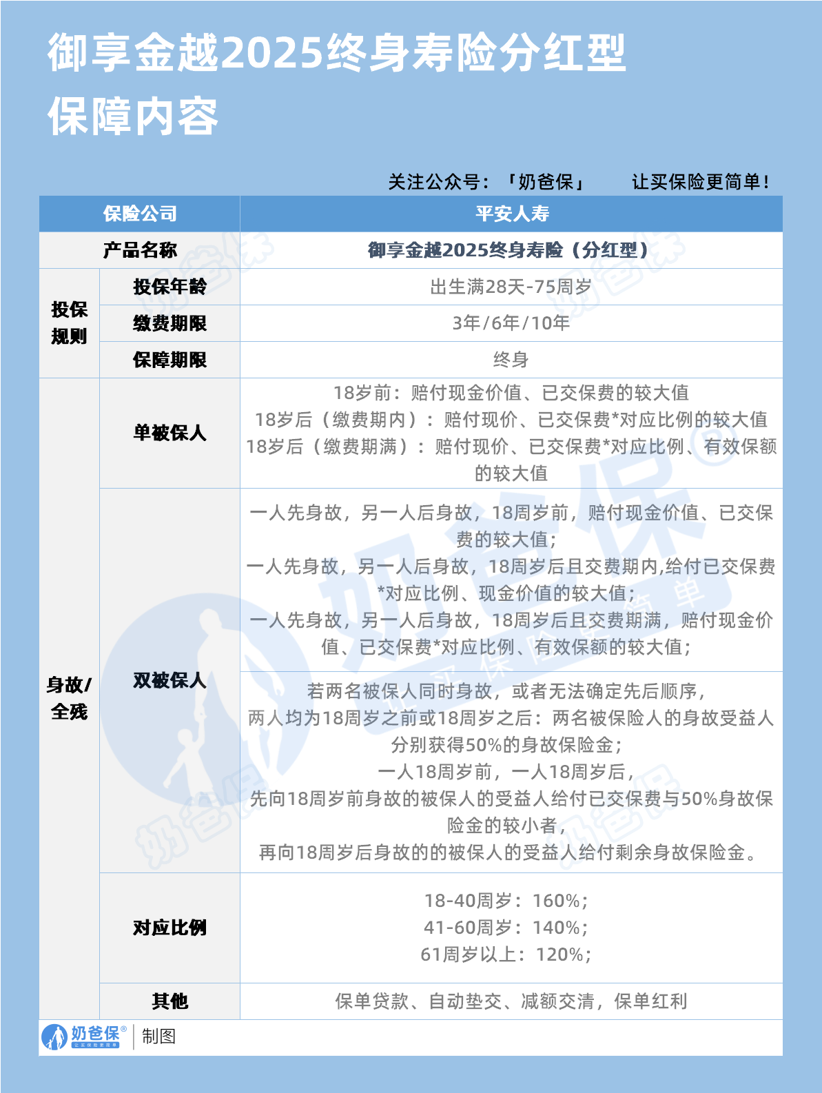
先来看看平安御享金越2025开门红分红型终身寿的保障内容表格:

下面奶爸来给大家总结一下其亮点:
1、收益稳定且可观
平安御享金越2025开门红分红型终身寿的保底收益写进合同,还会不断增长,确保资产的稳健增值。
此外,投保人有机会分享保险公司的经营成果,获得额外的收益。
平安人寿的账户资产规模超万亿元,在销售管理、投资运作、运营服务方面已形成较成熟的机制,投资能力强,能够为分红提供有力支撑。
2、身故保障力度大
根据被保人身故当时到达年龄给付身故金,青壮年时期(18-40岁)给付比例达到160%,为被保人和其家人提供了充足的经济保障。
还创新设计了双被保人,一张保单可同时设置两名被保人。
如果父母之一和孩子同为被保人,可延长当年度保额及现金价值的增长周期,增加了保障的时长和力度。
3、保单权益丰富
平安御享金越2025开门红分红型终身寿提供减额缴清功能,在投保人无法继续支付保费时,可使保单继续有效。
还可申请保单贷款,贷款金额不超过当时现金价值的80%扣除各项欠款后的余额,每次贷款期限最长不超过6个月,可以帮助投保人应对资金周转问题。
此外,平安人寿为符合条件的客户提供包括平安臻享家医、居家养老和高品质康养社区等多种增值服务,提升了客户体验。
二、平安御享金越2025开门红分红型终身寿适合谁买?
平安御享金越2025开门红分红型终身寿险适合以下人群购买:
1、高净值人群
对于高净值人士来说,这款可以作为资产配置的一部分。
例如,一些企业主在考虑家族财富传承时,可以通过指定受益人的方式,确保财富按照自己的意愿进行定向传承,避免家族财富在传承过程中因分割或其他不确定因素而流失。
2、有养老规划的人群
随着人们寿命的延长,养老需要更多的经济保障。
比如年轻时投保平安御享金越2025开门红分红型终身寿,经过多年的保额递增和现金价值积累,
老年时可以通过退保获取现金价值用于养老生活,
或者利用保单贷款功能获取资金来满足养老期间的医疗、生活等费用支出。
3、追求稳健投资的人群
一些投资者不喜欢高风险的投资方式,如股票、期货等。
平安御享金越2025开门红分红型终身寿属于保险产品,本身具有一定的保障功能,
同时现金价值在长期内稳定增长,还有机会获得分红收益,适合这类风险偏好较低的人群。
比如,一些临近退休的职工,希望自己的资金在安全的前提下有一定增值,这款产品的稳健特性就能满足他们的需求。
例如,一位有一定存款的小老板,希望自己的资产在未来几十年里能够稳定增长,就可以考虑投保这款产品。
4、希望为家人提供保障的人群
平安御享金越2025开门红分红型终身寿双被保人设计适合夫妻或父母与子女一同投保。
夫妻共同投保时,如果一方不幸身故,另一方的保障依然有效,还能获得相应的保险金。
父母为子女投保时,既能保障自己在有生之年的家庭经济安全,又能为孩子的未来留下一份经济保障。
三、奶爸总结
平安御享金越 2025 开门红分红型终身寿凭借其独特优势,无论是渴望财富稳健传承的高净值人群,还是力求为家人撑起保护伞的家庭顶梁柱,都能找到合适的保障。
奶爸也给大家推荐几款目前值得选择的终身寿险产品:
1、一生中意福享版(分红型)
中意人寿经典款——一生中意系列!
虽然保底收益都在1.3%左右,但演示利率是目前少有的4.25%产品。
叠加分红收益后,封闭期只有7年,
10年预期红利IRR达1.8%以上,最高红利IRR有机会超过3.2%,目前5款产品最高。
保单权益丰富、增值服务又多,资金周转更方便。
【适用人群】
能接受较低的确定性,来换取更高的分红预期的朋友。
2、一生中意鑫享版(分红型)
同样也出自中意人寿热门IP,但和福享版优点不一样的是,
鑫享版的保底收益更高一点,演示红利就下调了些。
30岁女性,5年交,年交10万,叠加红利收益,
封闭期只有7年,而持有10年预期IRR就超过1.5%,
最高无限接近3%!
【适用人群】
追求更稳定收益、看重保司综合实力、产品保单权益的朋友。
3、鸿利鑫享3.0(分红型)
陆家嘴国泰人寿出品,和中意人寿一样,有着20多年的分红险运营经验。
保司实力出众,产品也很优秀:
30岁女性,5年交,年交10万,单保证收益最高也超过1.5%,
如果叠加红利收益,最高超过3.1%!
可以说两者都兼得。
【适用人群】
看中保司综合实力,兼顾保底+分红的朋友。
4、悦享盈佳福享版(分红型)
中邮人寿出品,妥妥的大保司系分红险。
且投保门槛超低的,年交5000元起就能买了,普通工薪阶层都能拥有!
30岁女性,5年交,年交10万,
单看保证收益,比鸿利鑫享3.0还略高一点点。
附加红利收益后,封闭期只有6年,
持有10年,预期红利超过1.7%,最高有机会超过3.1%!
【适用人群】
看中大品牌产品、预算不多,兼顾保底+分红收益的朋友。
5、光明至尊乐享版(分红型)
光大永明人寿的爆款系列——光明至尊,一直以来好评都非常不错。
新上的光明至尊乐享版,前期现价增长非常快,
单看保证收益,回本只要8年;叠加分红只要6年。
而且,保证收益是这里面最高的:
30岁女性,5年交,年交10万,最高超过1.6%!
如果叠加红利收益,
保单第10年,预期红利IRR>2%,市场少有,
最高预期红利IRR>3%
【适用人群】
看中前期回本速度快、保证收益高,有养老社区需求朋友。
想要了解产品详细信息的朋友,也可以私聊奶爸~
微信扫一扫
微信扫一扫
关注微信
客服热线
奶爸保

