从1号到5号,青云卫系列重疾险经历了5次迭代,保障也越来越全面,也更贴合少儿需求。
青云卫5号少儿重疾险(互联网)不仅重疾确诊后非同组中轻症继续保障继续有效,还提升了疾病关爱金、“恶性肿瘤-重度”关爱金的赔付比例。
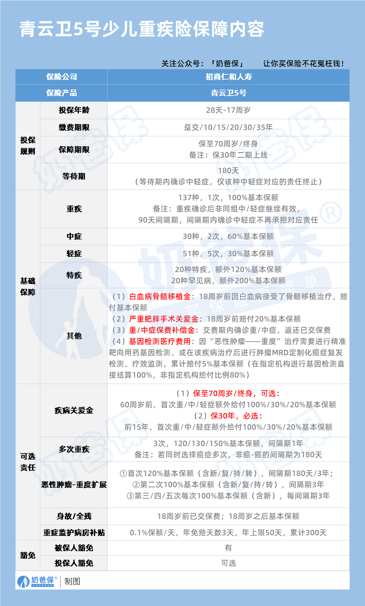
基础责任中,新增了针对白血病骨髓移植、严重肥胖手术、靶向用药基因检测、肿瘤MRD定制化癌症复发检测和疗效监测等相关保障责任,实属贴心。
一、青云卫5号少儿重疾险(互联网)优点多吗?值不值得买?
先来看看青云卫5号少儿重疾险(互联网)的保障内容表格:

1. 重疾赔付后中轻症继续保障
青云卫5号少儿重疾险(互联网)提供全面保障,覆盖218种轻、中、重症疾病。
其中,中症最多可赔付2次,轻症最多5次,确保在疾病早期阶段提供充足的经济援助。
还推出了“重疾赔付后,非同组轻中症继续赔付”的机制。
即在重疾责任赔付后,如果轻、中症赔付次数未达上限,且新的轻、中症与之前的重疾不属于同一组,其赔付责任继续有效直至次数用尽。
这意味着,即使被保险人在确诊重疾后,再次确诊非同组的轻、中症,也可获得额外赔付。
2. 交费期内确诊即豁免保费及给付已交保费
青云卫5号少儿重疾险(互联网)还提供特色责任,包括重疾或中症保费补偿金。
若在交费期内确诊重疾或中症,除了获得重疾保险金外,还将给付已交保费。
对于家长而言,孩子在交费期内确诊重中症是沉重的打击,但额外赔付不仅能提供一定程度的安慰,还能有效减轻高昂治疗费用带来的经济压力。
3、可选轻中重症关爱金
在可选责任中,青云卫5号少儿重疾险(互联网)疾病关爱金保额也做了大幅提升。
比如60周岁前初次确诊重/中/轻症,额外给付100%/30%/20%基本保额,也能够更好地为孩子担当起疾病守卫的角色。
4、可附加重疾多次赔和癌症多次赔
可选保障可以附加重疾多次赔,不同种重疾间隔1年,依次给付120%/130%/150%基本保额。
考虑到高发重疾和癌症可同时发生的情况,的重疾多次赔还可与癌症保障叠加赔付。
假设同时选择重疾多次赔和“恶性肿瘤——重度”关爱金,则非癌-癌的间隔期仅为180天,且两者可同时赔付,最高可赔270%基本保额!
5、专项成长保障
还提供了儿童特色保障,包括白血病骨髓移植、基因检测医疗费用和严重肥胖手术关爱金。

据《柳叶刀》2018至2020年的研究,中国儿童和青少年癌症诊断案例中,白血病占比高达30%
该产品为18岁前因白血病接受骨髓移植的孩子提供100%基本保额的赔付,支持治疗和康复过程。
靶向疗法作为癌症治疗的先进手段,能精准抑制癌细胞,减少对正常细胞的损害。
而基因检测是靶向疗法的前提,这款提供基因检测费用的报销,指定机构100%报销,非指定机构报销80%,累计不超过基本保额的5%
此外,可选的“恶性肿瘤——重度”关爱金最高可赔付5次,首次120%基本保额,后续100%,与基因检测相结合,为孩子的治疗提供全面支持。
对于严重肥胖问题,也为18岁内的孩子提供20%基本保额的手术关爱金。
6、全周期健康成长管理服务
青云卫5号少儿重疾险(互联网)为孩子的整个成长周期提供综合健管服务,直至18周岁。

服务包括:
儿童生长发育管理:通过动态评估并提供建议,改善儿童的发育指标,预防孩子生长发育问题。
家庭医生服务:可以为全家提供专业就医建议,实现便捷的医疗咨询。
心理健康支持:针对教育压力和青少年抑郁问题,提供心理咨询和亲子教育咨询服务。
口腔与视力保健:提供免费的儿童口腔保健和青少年视力检查,促进孩子健康成长。
通过这些服务,青云卫5号少儿重疾险(互联网)不仅提供财务保障,还为孩子的健康成长提供全面支持。
二、奶爸总结
青云卫5号少儿重疾险(互联网)在赔付比例、创新责任等多个方面都进行了升级,更贴合孩子的实际需求了。
还有保30年的选项,可以解决孩子这30年的大病保障,长大后孩子再给自己买一份终身重疾险,获得更全面的保障。
奶爸也给大家推荐几款优质的重疾险产品:
1、君龙人寿超级玛丽15号
第一,结节保障超全面
自带保障在原有肺结节基础上,拓展到乳腺/甲状腺结节,范围更广了。
可以说是目前市场上,少有的三大高发结节都有保障的产品。
第二,癌症保障丰富
超玛15号的癌症保障,从早期到晚期,都安排得妥妥的。
本身自带癌症拓展金,
首次确诊原位癌/轻度癌症后,确诊恶性肿瘤—重度,额外赔50%。
如果觉得不够,还可以附加以下保障:
癌症津贴或癌症多次赔(二选一):间隔一定周期后,可以赔一笔钱用于癌症持续治疗,癌症津贴有次数限制,多次赔则不限次数。
癌症重度特药治疗金:确诊癌症后需要吃高价特药,做过相关手术可以赔50%保额。

第三,重疾多次赔灵活选
重疾多次赔可以按需选择:
65周岁版,要求是65岁前确诊,额外赔2次,每次赔120%保额;
另一版则是不限年龄,额外赔2次,每次赔120%保额。

同种不同种都赔,且同种间隔周期短,只要2年
像心脏病术后复发了也能保,不用怕赔过一次就没保障了。
【适合人群】
看中结节、癌症保障,预算不多的朋友。
2、复星联合达尔文12号
第一,自带意外重疾额外赔和住院津贴。
前者因为意外导致首次重疾,可多赔35%基本保额。
等于一张保单覆盖重疾+意外,且是保至终身的双重保障!
后者在60周岁前未发生重疾,60岁后确诊,每天给付0.1%基本保额作为住院津贴。
人一辈子不一定会得重疾,但60岁后难免因小病小痛住院,
达尔文12号这个保障,可以让不确定的赔付变得更确定。
不过,这里需要注意的是,如果后续重疾/身故/全残,
会扣掉累计已给付的住院津贴金额后,再赔付。
第二,可选责任丰富
达尔文12号多重附加保障:
重疾多次赔:分65周岁版和终身版(二选一),满足多种人群需要;
重疾保费补偿:缴费期内发生重疾返还保费,实现“重疾免单”;
疾病关爱金/顶梁柱关爱保险金:家庭责任最重阶段赔更多;
癌症津贴:癌症间隔一定周期就能获得一笔理赔金。
第三,理赔门槛更低
5种特定重疾(如严重心肌炎)、原位癌、癌症津贴赔付,都比同类产品更宽松。
【适合人群】
看重理赔门槛、重疾返还保费的朋友
3、复星联合医联有盟
第一,轻中症保障灵活
必选保障是重疾,像轻中症保障、身故保障,可以加钱获得。
如果预算有限,也可以只买个重疾,先把大病保障做好;
如果预算多一点,建议大家还是要附加轻中症保障。
第二,自带一般医疗金
医联有盟自带医疗金,非常实用:
保单前5年,每年提供报销额度=0.5%*保额,100%报销,
未用完可累计,终身有效,身故/全残一次性赔剩余额度!

像买药、体检、看牙等日常开支,都能用上。
可以说是实打实把钱返还给客户使用!
第三,健康告知非常宽松
健康告知只有4条:
比如过去1年内的检查异常、是否有被医生建议住院或手术;
过去2年内的手术情况以及过去5年内的疾病情况。
针对非常高发的甲状腺/乳腺/肺结节,没有问询是否有进行手术,也没有问询是否多发,
只要结节等级在3级以内,结节直径符合要求,就有机会标体承保!
就连癌症,如果5年前已经治愈,没有复发和转移,
同时不涉及其他健康告知,也有机会投保!
【适合人群】
有健康异常的、注重就医资源和健康管理,看中产品实用性的朋友。
4、瑞华健康华佗1号康泰版
第一,基础保障扎实
轻中重疾保障都涵盖了,且轻症+中症赔付次数共7次,
目前市场上赔付次数算比较高的。
且重疾赔完,轻中症不分组还能继续赔,
不分组的好处就在于,赔付规则更宽松。
第二,性价比高
同样50万保额,保终身,基础保障,分30年交,
30岁人群投保华佗1号康泰版,比超级玛丽和达尔文便宜100元/年!
30年下来立省3000块!
第三,可选保障丰富
如果预算比较多,还可以附加:
重疾多次赔、疾病关爱金、癌症津贴、重疾保费补偿金和身故保障。
都是目前市场上热门可选保障内容,实用性强。
【适合人群】
追求高性价比、看中基础保障全面的朋友。
微信扫一扫
微信扫一扫
关注微信
客服热线
奶爸保

