这位朋友你好,关于定期寿险一年一般交多少钱的问题,奶爸在这里整理了相关内容,希望对你有帮助:
一、定期寿险一年一般交多少钱?
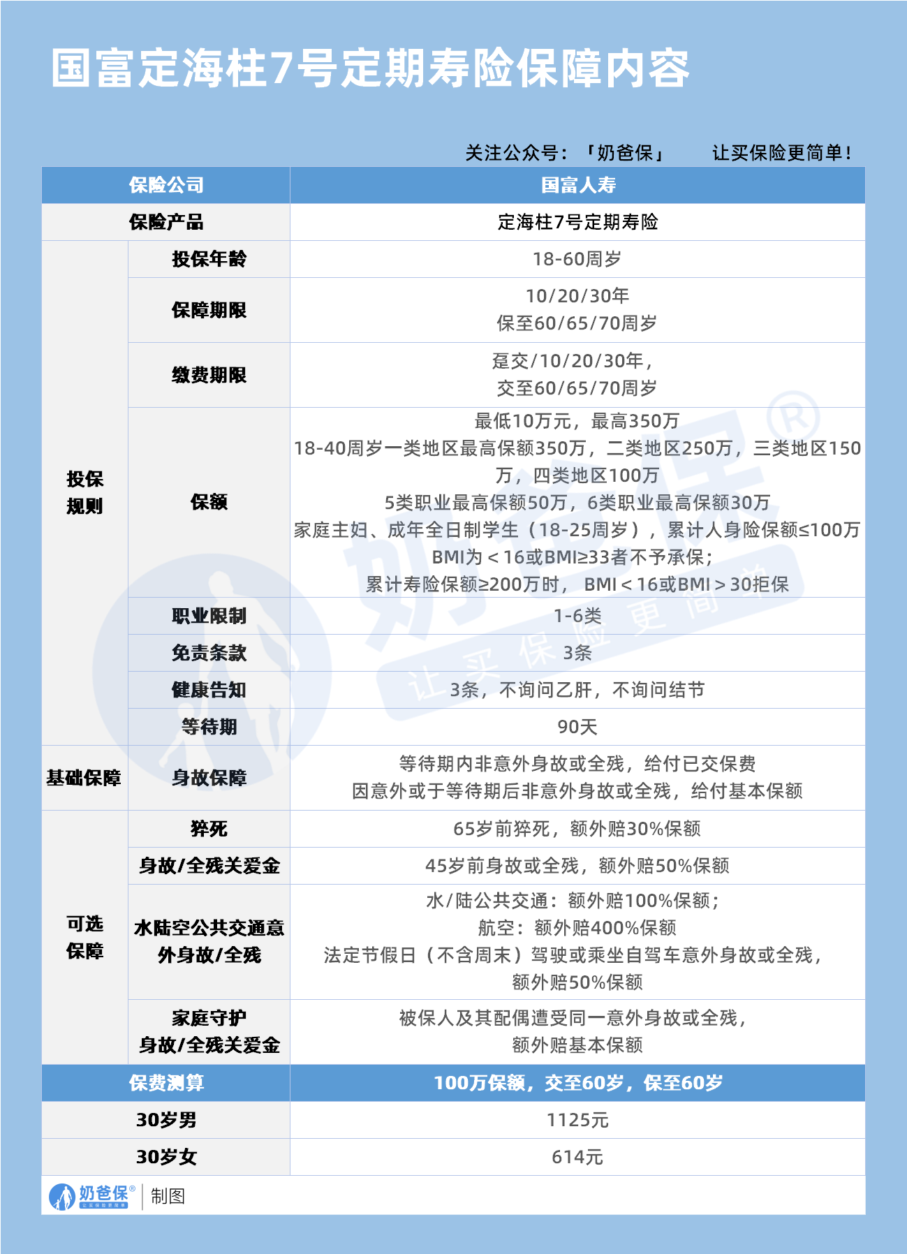
定期寿险的年交保费并无固定数值,会随产品、保额、投保年龄、缴费期限等因素波动,以热门产品国富定海柱 7 号为例,可直观了解其保障与保费情况。
先看保障规则:它的投保年龄覆盖 18-60 周岁,保障期限可选 10/20/30 年,或保至 60/65/70 周岁;缴费期限支持趸交,或分 10/20/30 年交,也可交至对应保障年龄(如保至 60 岁则交至 60 岁)。
保额方面,18-40 岁一类地区最高能投 350 万,1-6 类职业均可投保(5-6 类职业保额有上限);健康告知仅 3 条,不询问乙肝、结节,BMI 在 16-30 之间可正常承保,免责条款仅 3 条,投保门槛较低。
保障内容上,基础责任是身故 / 全残保障:等待期内非意外导致的身故 / 全残,赔付已交保费;意外或等待期后非意外导致的身故 / 全残,赔付基本保额。同时自带额外保障:
65 岁前猝死额外赔 30% 保额(即赔 130%),45 岁前身故 / 全残额外赔 50% 保额(即赔 150%)。可选责任包含水陆空公共交通额外赔(水陆公共交通赔 200% 保额、航空赔 500% 保额)、
法定节假日自驾额外赔 50% 保额,以及 “家庭守护” 责任(夫妻同遇同一意外身故 / 全残,额外赔 100% 保额)。
保费方面,以 “100 万保额、交至 60 岁、保至 60 岁” 为例,30 岁男性年交保费仅 1125 元,30 岁女性仅 614 元。
通常年龄越大、保额越高、保障期限越长,年交保费会越高,比如 40 岁男性同条件下,保费会比 30 岁时有所上升。
二、奶爸总结
整体来看,定期寿险年交保费门槛不高,像定海柱 7 号这类产品保障扎实、额外责任丰富,同时保费性价比突出,很适合家庭经济支柱转移身故 / 全残带来的经济风险。
如果大家挑选保险有什么困难,可以扫码关注:奶爸保公众号 进行1对1咨询,现在关注“奶爸保”公众号,回复“官网”,还可以免费领取价值199元的保障大礼包哦,让您买保险变得更简单。
定期寿险一年一般交多少钱?
这位朋友你好,关于定期寿险一年一般交多少钱的问题,奶爸在这里整理了相关内容,希望对你有帮助:
一、定期寿险一年一般交多少钱?
定期寿险的年交保费并无固定数值,会随产品、保额、投保年龄、缴费期限等因素波动,以热门产品国富定海柱 7 号为例,可直观了解其保障与保费情况。
先看保障规则:它的投保年龄覆盖 18-60 周岁,保障期限可选 10/20/30 年,或保至 60/65/70 周岁;缴费期限支持趸交,或分 10/20/30 年交,也可交至对应保障年龄(如保至 60 岁则交至 60 岁)。
保额方面,18-40 岁一类地区最高能投 350 万,1-6 类职业均可投保(5-6 类职业保额有上限);健康告知仅 3 条,不询问乙肝、结节,BMI 在 16-30 之间可正常承保,免责条款仅 3 条,投保门槛较低。
保障内容上,基础责任是身故 / 全残保障:等待期内非意外导致的身故 / 全残,赔付已交保费;意外或等待期后非意外导致的身故 / 全残,赔付基本保额。同时自带额外保障:
65 岁前猝死额外赔 30% 保额(即赔 130%),45 岁前身故 / 全残额外赔 50% 保额(即赔 150%)。可选责任包含水陆空公共交通额外赔(水陆公共交通赔 200% 保额、航空赔 500% 保额)、
法定节假日自驾额外赔 50% 保额,以及 “家庭守护” 责任(夫妻同遇同一意外身故 / 全残,额外赔 100% 保额)。
保费方面,以 “100 万保额、交至 60 岁、保至 60 岁” 为例,30 岁男性年交保费仅 1125 元,30 岁女性仅 614 元。
通常年龄越大、保额越高、保障期限越长,年交保费会越高,比如 40 岁男性同条件下,保费会比 30 岁时有所上升。
二、奶爸总结
整体来看,定期寿险年交保费门槛不高,像定海柱 7 号这类产品保障扎实、额外责任丰富,同时保费性价比突出,很适合家庭经济支柱转移身故 / 全残带来的经济风险。
如果大家挑选保险有什么困难,可以扫码关注:奶爸保公众号 进行1对1咨询,现在关注“奶爸保”公众号,回复“官网”,还可以免费领取价值199元的保障大礼包哦,让您买保险变得更简单。
如果大家挑选保险有什么困难,可以扫码关注:奶爸保公众号 进行1对1咨询,现在关注“奶爸保”公众号,回复“官网”,还可以免费领取价值199元的保障大礼包哦,让您买保险变得更简单。
-
一生中意终身寿险好不好?保障+收益+灵活度全解析
2025-11-12 18:00:17
-
复星保德信星颐(分红型)养老年金保险,适合哪些人买?
2025-11-12 16:00:32
-
中国人寿2026开门红年金险值得买吗?一文深度解析
2025-11-12 14:07:56
-
福有余2025是哪个公司的?给孩子买好不好?
2025-11-12 09:28:10
-
2025年快返型年金险合集:存本取息+终身领,灵活减保超省心
2025-11-10 10:50:13
查看更多所用,不泄露任何第三方
或用于其他用途