这位朋友你好,关于达尔文宝贝计划12号怎么样,是哪家的的问题,奶爸在这里整理了有关达尔文宝贝计划12号的相关内容,希望对你有帮助:
一、达尔文宝贝计划12号怎么样?是哪家的?
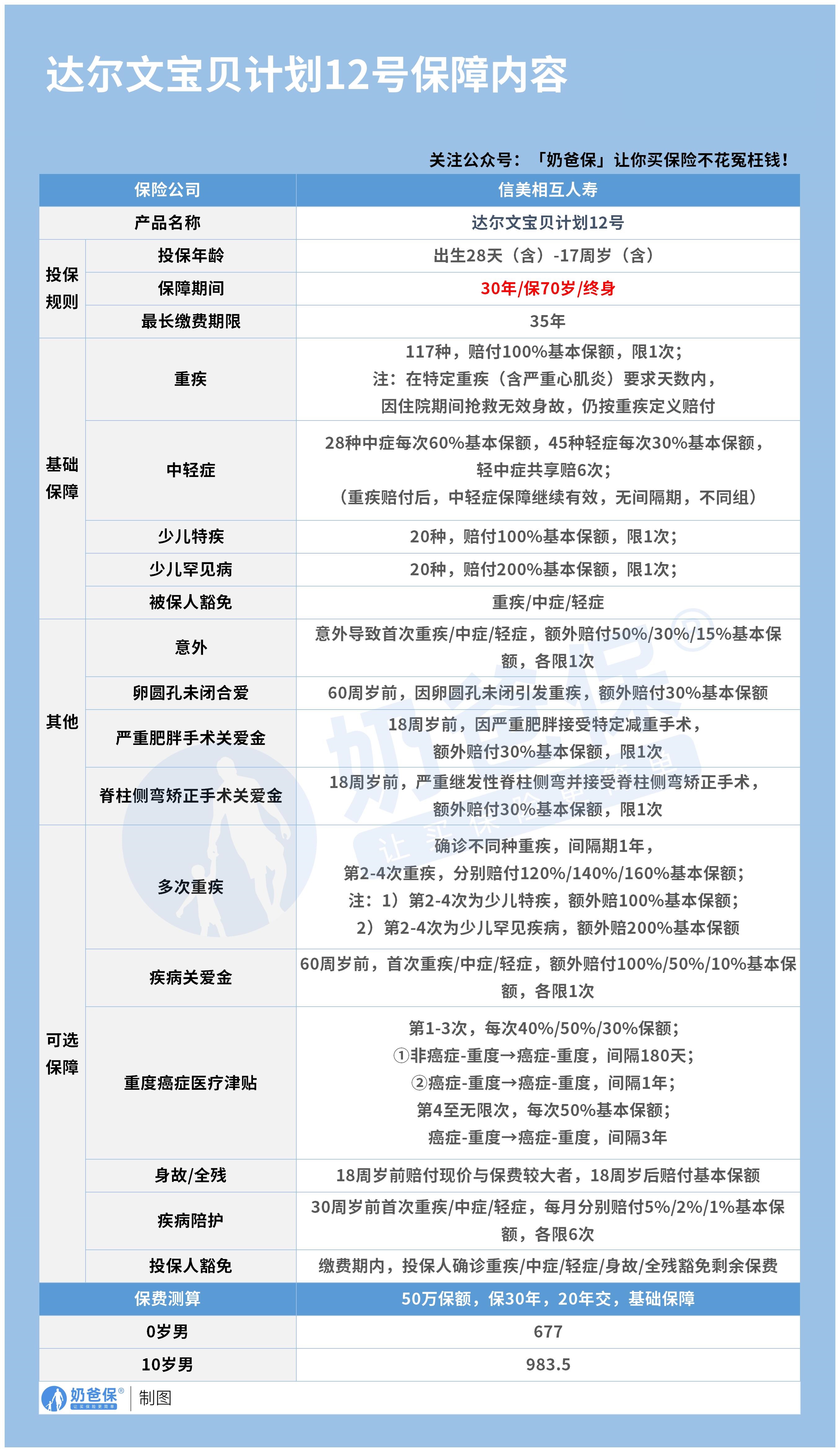
达尔文宝贝计划12号是由信美相互承保的少儿专属重疾险。
信美相互全称信美人寿相互保险社,作为国内首家相互制寿险组织,2017年由蚂蚁金服等9家企业发起设立,无传统股东,会员兼具保单持有人与所有者身份。
2024年资产规模达548.46亿元,2020-2024年除2023年外投资收益率均领先行业,财务稳健且盈利稳定,实力有扎实保障。
投保规则十分友好。
出生满28天即可投保,早于多数产品的30天投保门槛,覆盖0-17岁群体。
保障期限可选保30年、至70岁或终身,缴费期搭配灵活,保终身/70岁可选35年交,大幅降低年缴费压力。
免体检保额上限可观,0-6岁最高60万、7-17岁最高100万,且支持智能核保,健康告知宽松度较高。
基础保障扎实且人性化,
覆盖117种重疾、28种中症、45种轻症。
重疾赔100%保额,中症每次赔60%、轻症每次赔30%,轻中症合计可赔6次且不分组。
更关键的是,
重疾赔付后,不同组轻中症仍可无间隔期赔付,解决了多数产品重疾赔后轻中症保障终止的痛点。
少儿专属保障针对性极强,20种特疾额外赔100%保额、20种罕见病额外赔200%保额,白血病等高发疾病均在列。
特色保障直击少儿成长风险,意外引发的首重/中/轻症分别额外赔50%/30%/15%保额;
60岁前因卵圆孔未闭引发重疾额外赔30%保额,打破同类产品相关拒赔惯例;
18岁前因严重肥胖或脊柱侧弯手术也各额外赔30%保额。
缴费期内确诊重/中/轻症可豁免后续保费,3岁后先天性疾病引发重疾也能正常赔付,细节设计贴心。
可选责任丰富灵活,多次重疾险金可赔4次,赔付比例逐次升至160%保额,且特疾/罕见病可叠加额外赔付;
60岁前疾病关爱金能让重/中/轻症分别额外赔100%/50%/10%保额;
癌症津贴不限次数,第四次起间隔3年每次赔50%保额;
30岁前重疾陪护金每月最高赔5%保额,可领6个月。
二、奶爸总结
达尔文宝贝计划12号由信美相互承保,保障扎实且少儿保障好,看重保障全面性与公司稳健性的家庭可放心选择。
如果你想了解更多重疾险产品,可以看看这篇:
如果大家挑选保险有什么困难,可以扫码关注:奶爸保公众号 进行1对1咨询,现在关注“奶爸保”公众号,回复“官网”,还可以免费领取价值199元的保障大礼包哦,让您买保险变得更简单。
达尔文宝贝计划12号怎么样?是哪家的?
这位朋友你好,关于达尔文宝贝计划12号怎么样,是哪家的的问题,奶爸在这里整理了有关达尔文宝贝计划12号的相关内容,希望对你有帮助:
一、达尔文宝贝计划12号怎么样?是哪家的?
达尔文宝贝计划12号是由信美相互承保的少儿专属重疾险。
信美相互全称信美人寿相互保险社,作为国内首家相互制寿险组织,2017年由蚂蚁金服等9家企业发起设立,无传统股东,会员兼具保单持有人与所有者身份。
2024年资产规模达548.46亿元,2020-2024年除2023年外投资收益率均领先行业,财务稳健且盈利稳定,实力有扎实保障。
投保规则十分友好。
出生满28天即可投保,早于多数产品的30天投保门槛,覆盖0-17岁群体。
保障期限可选保30年、至70岁或终身,缴费期搭配灵活,保终身/70岁可选35年交,大幅降低年缴费压力。
免体检保额上限可观,0-6岁最高60万、7-17岁最高100万,且支持智能核保,健康告知宽松度较高。
基础保障扎实且人性化,
覆盖117种重疾、28种中症、45种轻症。
重疾赔100%保额,中症每次赔60%、轻症每次赔30%,轻中症合计可赔6次且不分组。
更关键的是,
重疾赔付后,不同组轻中症仍可无间隔期赔付,解决了多数产品重疾赔后轻中症保障终止的痛点。
少儿专属保障针对性极强,20种特疾额外赔100%保额、20种罕见病额外赔200%保额,白血病等高发疾病均在列。
特色保障直击少儿成长风险,意外引发的首重/中/轻症分别额外赔50%/30%/15%保额;
60岁前因卵圆孔未闭引发重疾额外赔30%保额,打破同类产品相关拒赔惯例;
18岁前因严重肥胖或脊柱侧弯手术也各额外赔30%保额。
缴费期内确诊重/中/轻症可豁免后续保费,3岁后先天性疾病引发重疾也能正常赔付,细节设计贴心。
可选责任丰富灵活,多次重疾险金可赔4次,赔付比例逐次升至160%保额,且特疾/罕见病可叠加额外赔付;
60岁前疾病关爱金能让重/中/轻症分别额外赔100%/50%/10%保额;
癌症津贴不限次数,第四次起间隔3年每次赔50%保额;
30岁前重疾陪护金每月最高赔5%保额,可领6个月。
二、奶爸总结
达尔文宝贝计划12号由信美相互承保,保障扎实且少儿保障好,看重保障全面性与公司稳健性的家庭可放心选择。
如果你想了解更多重疾险产品,可以看看这篇:
如果大家挑选保险有什么困难,可以扫码关注:奶爸保公众号 进行1对1咨询,现在关注“奶爸保”公众号,回复“官网”,还可以免费领取价值199元的保障大礼包哦,让您买保险变得更简单。
-
一生中意终身寿险好不好?保障+收益+灵活度全解析
2025-11-12 18:00:17
-
复星保德信星颐(分红型)养老年金保险,适合哪些人买?
2025-11-12 16:00:32
-
中国人寿2026开门红年金险值得买吗?一文深度解析
2025-11-12 14:07:56
-
福有余2025是哪个公司的?给孩子买好不好?
2025-11-12 09:28:10
-
2025年快返型年金险合集:存本取息+终身领,灵活减保超省心
2025-11-10 10:50:13
查看更多所用,不泄露任何第三方
或用于其他用途