这位朋友你好,关于招商仁和青云卫6号是线上产品吗,给孩子买好吗的问题,奶爸在这里整理了有关招商仁和青云卫6号的相关内容,希望对你有帮助:
一、招商仁和青云卫6号是线上产品吗?给孩子买好吗?
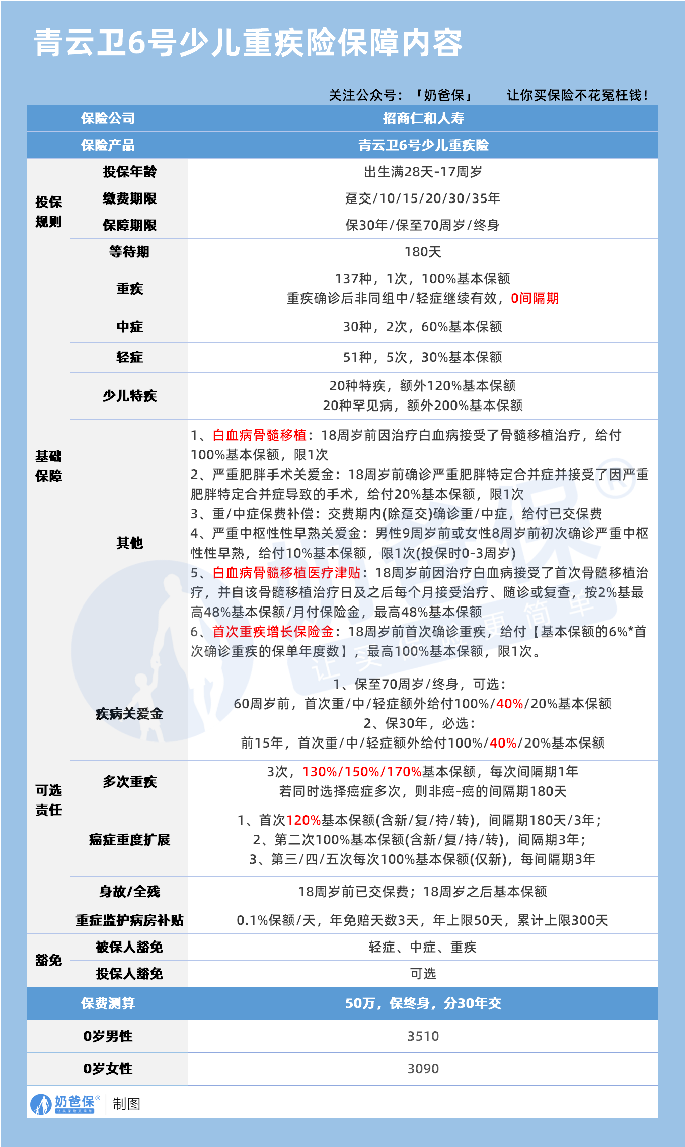
从销售渠道来看,青云卫6号明确属于互联网定制产品,仅能通过互联网渠道投保,线下网点无法办理购买手续。
家长可通过保险经纪平台、第三方保险平台(奶爸保)完成投保。
且线上投保并不影响保障效力,保单权益受银保监会监管,无需担心产品合法性与理赔安全性。
二、招商仁和青云卫6号给孩子买好吗?
1、基础保障全面覆盖儿童高发风险
涵盖137种重疾、51种轻症、30种中症,中症可赔2次(60%保额),且“重疾赔完非同组轻中症继续赔”,避免患病后保障中断。
还保障20种少儿特疾(额外赔120%保额)和20种少儿罕见病(额外赔200%保额),像白血病、严重川崎病等高发疾病都在保障范围内。
还新增白血病骨髓移植保障——
18岁前接受骨髓移植治疗,除重疾赔付外,还能按保额2%/月领取康复津贴,精准覆盖术后长期康复开支。
此外,针对恶性肿瘤的靶向用药基因检测、MRD复发检测费用也能报销(累计限5%保额),进一步降低治疗成本。
2、创新责任贴合儿童成长周期
其“重疾保额增长”设计尤为亮眼:
18岁前首次确诊重疾,可额外获得“6%保额×保单年度数”的增长保险金,最高能叠加100%保额。
交费期内的“重中症保费返还”也很实用:
若孩子在分期交费期间确诊重疾或中症,不仅能获赔约定保险金,还能返还全部已交保费,且剩余保费豁免,保障继续有效。
3、保障灵活适配不同家庭预算
可选责任丰富且不捆绑,预算充足可附加“60岁前疾病关爱金”、重疾多次赔;
预算有限则可只保留基础责任,50万保额保30年,0岁男孩年保费仅需几百元,性价比突出。
三、奶爸总结
青云卫6号是线上产品,保障覆盖儿童高发风险,含特疾额外赔、保额增长等优势,灵活且性价比高,适合给孩子配置。
如果你想了解更多重疾险产品,可以看看这篇:
如果大家挑选保险有什么困难,可以扫码关注:奶爸保公众号 进行1对1咨询,现在关注“奶爸保”公众号,回复“官网”,还可以免费领取价值199元的保障大礼包哦,让您买保险变得更简单。
招商仁和青云卫6号是线上产品吗?给孩子买好吗?
这位朋友你好,关于招商仁和青云卫6号是线上产品吗,给孩子买好吗的问题,奶爸在这里整理了有关招商仁和青云卫6号的相关内容,希望对你有帮助:
一、招商仁和青云卫6号是线上产品吗?给孩子买好吗?
从销售渠道来看,青云卫6号明确属于互联网定制产品,仅能通过互联网渠道投保,线下网点无法办理购买手续。
家长可通过保险经纪平台、第三方保险平台(奶爸保)完成投保。
且线上投保并不影响保障效力,保单权益受银保监会监管,无需担心产品合法性与理赔安全性。
二、招商仁和青云卫6号给孩子买好吗?
1、基础保障全面覆盖儿童高发风险
涵盖137种重疾、51种轻症、30种中症,中症可赔2次(60%保额),且“重疾赔完非同组轻中症继续赔”,避免患病后保障中断。
还保障20种少儿特疾(额外赔120%保额)和20种少儿罕见病(额外赔200%保额),像白血病、严重川崎病等高发疾病都在保障范围内。
还新增白血病骨髓移植保障——
18岁前接受骨髓移植治疗,除重疾赔付外,还能按保额2%/月领取康复津贴,精准覆盖术后长期康复开支。
此外,针对恶性肿瘤的靶向用药基因检测、MRD复发检测费用也能报销(累计限5%保额),进一步降低治疗成本。
2、创新责任贴合儿童成长周期
其“重疾保额增长”设计尤为亮眼:
18岁前首次确诊重疾,可额外获得“6%保额×保单年度数”的增长保险金,最高能叠加100%保额。
交费期内的“重中症保费返还”也很实用:
若孩子在分期交费期间确诊重疾或中症,不仅能获赔约定保险金,还能返还全部已交保费,且剩余保费豁免,保障继续有效。
3、保障灵活适配不同家庭预算
可选责任丰富且不捆绑,预算充足可附加“60岁前疾病关爱金”、重疾多次赔;
预算有限则可只保留基础责任,50万保额保30年,0岁男孩年保费仅需几百元,性价比突出。
三、奶爸总结
青云卫6号是线上产品,保障覆盖儿童高发风险,含特疾额外赔、保额增长等优势,灵活且性价比高,适合给孩子配置。
如果你想了解更多重疾险产品,可以看看这篇:
如果大家挑选保险有什么困难,可以扫码关注:奶爸保公众号 进行1对1咨询,现在关注“奶爸保”公众号,回复“官网”,还可以免费领取价值199元的保障大礼包哦,让您买保险变得更简单。
-
一生中意终身寿险好不好?保障+收益+灵活度全解析
2025-11-12 18:00:17
-
复星保德信星颐(分红型)养老年金保险,适合哪些人买?
2025-11-12 16:00:32
-
中国人寿2026开门红年金险值得买吗?一文深度解析
2025-11-12 14:07:56
-
福有余2025是哪个公司的?给孩子买好不好?
2025-11-12 09:28:10
-
2025年快返型年金险合集:存本取息+终身领,灵活减保超省心
2025-11-10 10:50:13
查看更多所用,不泄露任何第三方
或用于其他用途