这位朋友你好,关于小孩买重疾险好还是百万医疗险好的问题,奶爸在这里整理了有关小孩买保险的相关内容,希望对你有帮助:
一、小孩买重疾险好还是百万医疗险好?
给孩子买保险,重疾险和百万医疗险并非二选一,而是功能互补的组合。
重疾险是“收入损失补偿险”,
孩子确诊合同约定的重疾(如白血病),保险公司会一次性赔付保额,这笔钱可用于治疗、康复、家长陪护误工费等,填补家庭隐性支出。
百万医疗险则是“医疗费用报销险”,
主要报销住院、手术、特药等实际花费,解决大额医疗开支的直接压力。
从儿童风险特点看,百万医疗险是刚需。
孩子免疫系统弱,肺炎、支气管炎等住院概率高。
《2023年中国儿童大病救助白皮书》显示,普通肺炎自费可达数万元,而重疾如恶性肿瘤治疗费用高达40 - 80万元。
百万医疗险能以低保费撬动高保额,
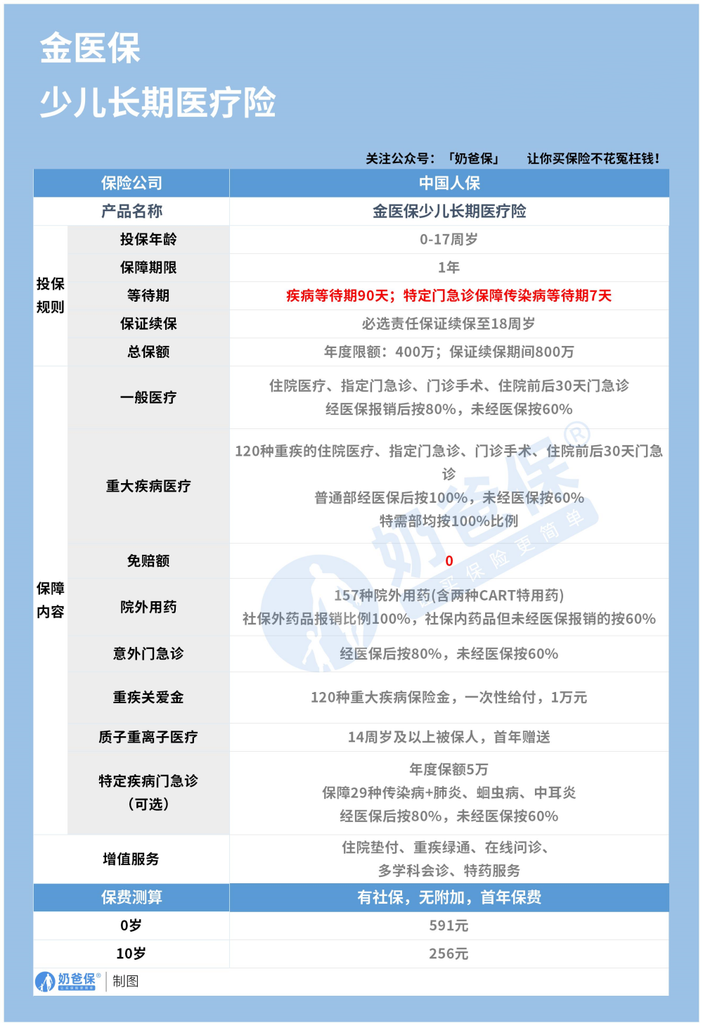
比如金医保少儿医疗险,年保费几百元就能获得400万保额,覆盖社保内外费用。
金医保少儿医疗险优势突出:
一是0免赔,1元起赔,解决普通医疗险1万免赔额报不了小额住院费的问题,尤其适合0 - 3岁高发小病的孩子;
二是保障全面,含一般住院、重疾医疗、意外门急诊,甚至覆盖特需部和院外特药,120万的CAR - T疗法也能100%报销;
三是续保稳定,保证续保至18岁,即使产品停售或理赔过也不影响。
其一般住院经社保报销后5000元以下赔80%,以上部分赔100%,意外门急诊100%报销,贴合儿童高频医疗需求。
重疾险则是重要补充。
若孩子不幸患重疾,长期治疗会导致家庭收入下降,重疾险赔付的保额可弥补这部分损失。
但重疾险保费高于医疗险,建议优先配置百万医疗险筑牢基础,再根据预算配置重疾险(保额建议50万以上)。
二、奶爸总结
孩子应优先配置百万医疗险保医疗费用,再配重疾险补收入损失。
金医保少儿医疗险0免赔、续保稳、覆盖全,是少儿医疗优选。
如果大家挑选保险有什么困难,可以扫码关注:奶爸保公众号 进行1对1咨询,现在关注“奶爸保”公众号,回复“官网”,还可以免费领取价值199元的保障大礼包哦,让您买保险变得更简单。
小孩买重疾险好还是百万医疗险好?
这位朋友你好,关于小孩买重疾险好还是百万医疗险好的问题,奶爸在这里整理了有关小孩买保险的相关内容,希望对你有帮助:
一、小孩买重疾险好还是百万医疗险好?
给孩子买保险,重疾险和百万医疗险并非二选一,而是功能互补的组合。
重疾险是“收入损失补偿险”,
孩子确诊合同约定的重疾(如白血病),保险公司会一次性赔付保额,这笔钱可用于治疗、康复、家长陪护误工费等,填补家庭隐性支出。
百万医疗险则是“医疗费用报销险”,
主要报销住院、手术、特药等实际花费,解决大额医疗开支的直接压力。
从儿童风险特点看,百万医疗险是刚需。
孩子免疫系统弱,肺炎、支气管炎等住院概率高。
《2023年中国儿童大病救助白皮书》显示,普通肺炎自费可达数万元,而重疾如恶性肿瘤治疗费用高达40 - 80万元。
百万医疗险能以低保费撬动高保额,
比如金医保少儿医疗险,年保费几百元就能获得400万保额,覆盖社保内外费用。
金医保少儿医疗险优势突出:
一是0免赔,1元起赔,解决普通医疗险1万免赔额报不了小额住院费的问题,尤其适合0 - 3岁高发小病的孩子;
二是保障全面,含一般住院、重疾医疗、意外门急诊,甚至覆盖特需部和院外特药,120万的CAR - T疗法也能100%报销;
三是续保稳定,保证续保至18岁,即使产品停售或理赔过也不影响。
其一般住院经社保报销后5000元以下赔80%,以上部分赔100%,意外门急诊100%报销,贴合儿童高频医疗需求。
重疾险则是重要补充。
若孩子不幸患重疾,长期治疗会导致家庭收入下降,重疾险赔付的保额可弥补这部分损失。
但重疾险保费高于医疗险,建议优先配置百万医疗险筑牢基础,再根据预算配置重疾险(保额建议50万以上)。
二、奶爸总结
孩子应优先配置百万医疗险保医疗费用,再配重疾险补收入损失。
金医保少儿医疗险0免赔、续保稳、覆盖全,是少儿医疗优选。
如果大家挑选保险有什么困难,可以扫码关注:奶爸保公众号 进行1对1咨询,现在关注“奶爸保”公众号,回复“官网”,还可以免费领取价值199元的保障大礼包哦,让您买保险变得更简单。
-
一生中意终身寿险好不好?保障+收益+灵活度全解析
2025-11-12 18:00:17
-
复星保德信星颐(分红型)养老年金保险,适合哪些人买?
2025-11-12 16:00:32
-
中国人寿2026开门红年金险值得买吗?一文深度解析
2025-11-12 14:07:56
-
福有余2025是哪个公司的?给孩子买好不好?
2025-11-12 09:28:10
-
2025年快返型年金险合集:存本取息+终身领,灵活减保超省心
2025-11-10 10:50:13
查看更多所用,不泄露任何第三方
或用于其他用途