这位朋友你好,关于青云卫5号购买渠道有哪些,给孩子买合适吗的问题,奶爸在这里整理了有关青云卫5号的相关内容,希望对你有帮助:
一、青云卫5号购买渠道有哪些?
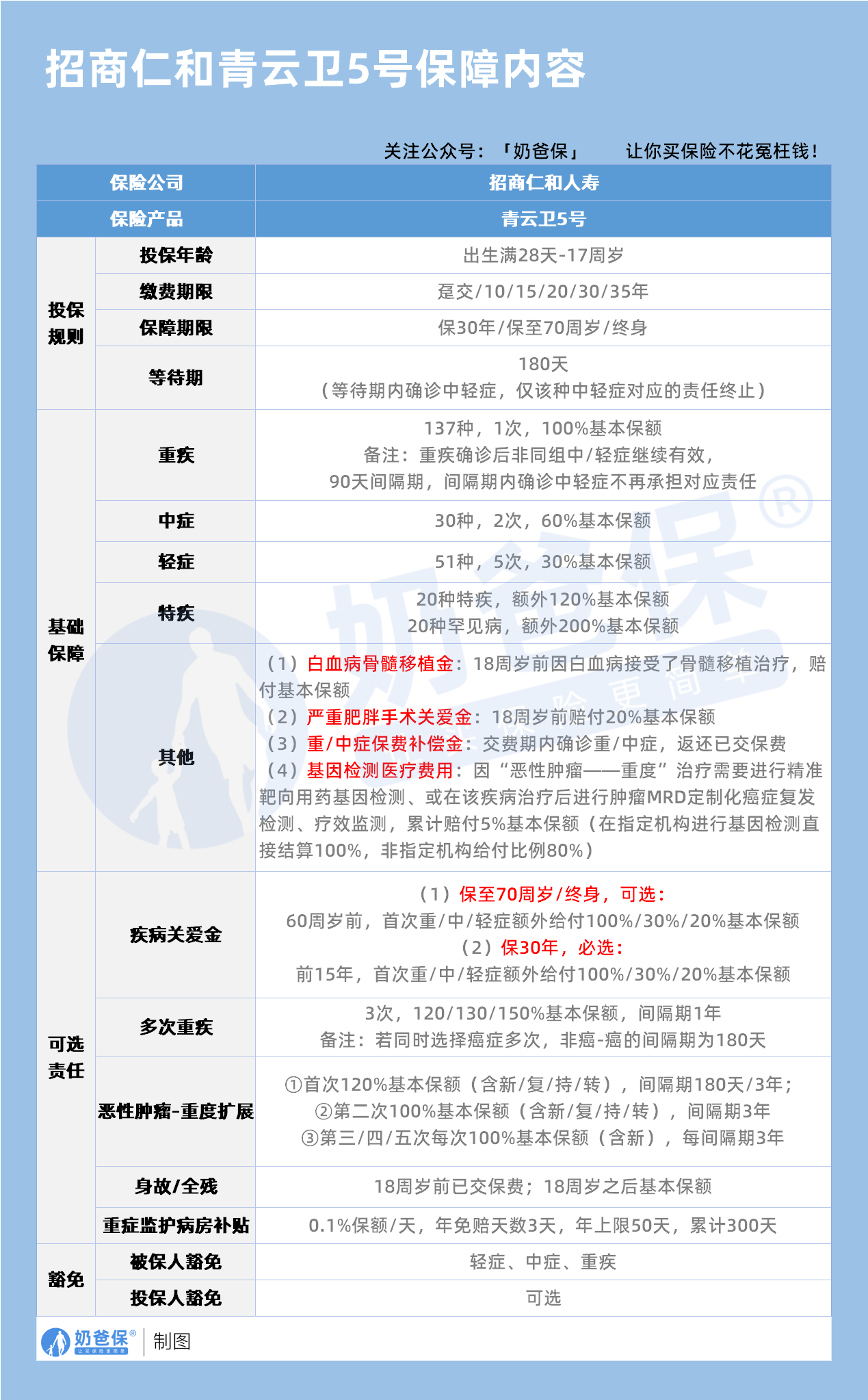
青云卫5号是招商仁和人寿推出的少儿重疾险,常见购买渠道如下:
保险代理人渠道
可以通过招商仁和人寿官方认证的保险代理人购买。代理人能根据孩子具体情况,提供一对一的产品讲解和方案规划 ,比如孩子的健康状况、家族病史等,帮助家长选择合适的保障额度和附加责任。
保险经纪
像奶爸保等平台合作的保险公司多,产品丰富。
规划师也会将青云卫5号与其他少儿重疾险进行对比分析,从保障责任、保费等多维度评估,让家长更清晰了解产品优势与不足,从而做出决策。
保险公司官网
登录招商仁和人寿官方网站,在产品页面找到青云卫5号,按照指引进行线上投保。
这种方式方便快捷,家长能直接获取产品原始信息,不过在解读条款细节、投保方案规划等方面,可能需要自己多花时间研究。
二、青云卫5号给孩子买合适吗?
给孩子买青云卫5号是比较合适的,原因如下:
投保灵活:
保障期限可选保30年,保至70岁或终身,缴费期限有趸交10/15/20/30/35年交等多种选择,能满足不同家庭的预算和保障需求。
保障全面:
涵盖137种重疾、30种中症、51种轻症。
还有20种少儿特定重疾额外赔120%基本保额,20种少儿罕见病额外赔200%基本保额。
比如孩子不幸患白血病(少儿特定重疾),买50万保额,能获赔110万 ,为治疗提供充足资金。
赔付力度大:
可选重疾多次赔,重疾赔付后,非同组中症、轻症保障继续有效;
还能附加疾病关爱保险金,60岁前重疾额外赔100%基本保额、中症额外赔30%基本保额 ,轻症额外赔20%基本保额 ,加大前期保障力度。
三、奶爸总结
青云卫5号可通过保险代理人、经纪公司、官网购买。
它保障全、赔付力度大且投保灵活,给孩子买较合适。 如果你想了解更多重疾险产品,可以看看这篇:
如果你想了解更多重疾险产品,可以看看这篇:
如果大家挑选保险有什么困难,可以扫码关注:奶爸保公众号 进行1对1咨询,现在关注“奶爸保”公众号,回复“官网”,还可以免费领取价值199元的保障大礼包哦,让您买保险变得更简单。
青云卫5号购买渠道有哪些?给孩子买合适吗?
这位朋友你好,关于青云卫5号购买渠道有哪些,给孩子买合适吗的问题,奶爸在这里整理了有关青云卫5号的相关内容,希望对你有帮助:
一、青云卫5号购买渠道有哪些?
青云卫5号是招商仁和人寿推出的少儿重疾险,常见购买渠道如下:
保险代理人渠道
可以通过招商仁和人寿官方认证的保险代理人购买。代理人能根据孩子具体情况,提供一对一的产品讲解和方案规划 ,比如孩子的健康状况、家族病史等,帮助家长选择合适的保障额度和附加责任。
保险经纪
像奶爸保等平台合作的保险公司多,产品丰富。
规划师也会将青云卫5号与其他少儿重疾险进行对比分析,从保障责任、保费等多维度评估,让家长更清晰了解产品优势与不足,从而做出决策。
保险公司官网
登录招商仁和人寿官方网站,在产品页面找到青云卫5号,按照指引进行线上投保。
这种方式方便快捷,家长能直接获取产品原始信息,不过在解读条款细节、投保方案规划等方面,可能需要自己多花时间研究。
二、青云卫5号给孩子买合适吗?
给孩子买青云卫5号是比较合适的,原因如下:
投保灵活:
保障期限可选保30年,保至70岁或终身,缴费期限有趸交10/15/20/30/35年交等多种选择,能满足不同家庭的预算和保障需求。
保障全面:
涵盖137种重疾、30种中症、51种轻症。
还有20种少儿特定重疾额外赔120%基本保额,20种少儿罕见病额外赔200%基本保额。
比如孩子不幸患白血病(少儿特定重疾),买50万保额,能获赔110万 ,为治疗提供充足资金。
赔付力度大:
可选重疾多次赔,重疾赔付后,非同组中症、轻症保障继续有效;
还能附加疾病关爱保险金,60岁前重疾额外赔100%基本保额、中症额外赔30%基本保额 ,轻症额外赔20%基本保额 ,加大前期保障力度。
三、奶爸总结
青云卫5号可通过保险代理人、经纪公司、官网购买。
它保障全、赔付力度大且投保灵活,给孩子买较合适。 如果你想了解更多重疾险产品,可以看看这篇:
如果你想了解更多重疾险产品,可以看看这篇:
如果大家挑选保险有什么困难,可以扫码关注:奶爸保公众号 进行1对1咨询,现在关注“奶爸保”公众号,回复“官网”,还可以免费领取价值199元的保障大礼包哦,让您买保险变得更简单。
-
一生中意终身寿险好不好?保障+收益+灵活度全解析
2025-11-12 18:00:17
-
复星保德信星颐(分红型)养老年金保险,适合哪些人买?
2025-11-12 16:00:32
-
中国人寿2026开门红年金险值得买吗?一文深度解析
2025-11-12 14:07:56
-
福有余2025是哪个公司的?给孩子买好不好?
2025-11-12 09:28:10
-
2025年快返型年金险合集:存本取息+终身领,灵活减保超省心
2025-11-10 10:50:13
查看更多所用,不泄露任何第三方
或用于其他用途