这位朋友你好,关于臻享年年2024养老年金险好吗,适合谁买的问题,奶爸在这里整理了有关臻享年年2024养老年金险的相关内容,希望对你有帮助:
一、 臻享年年2024养老年金险好吗?
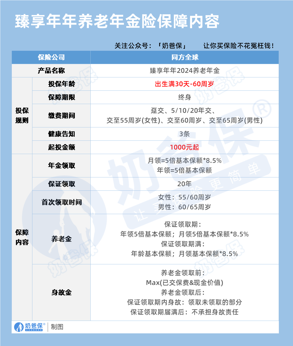
1、保证领取20年
承诺保证领取20年,即使被保险人中途身故,未领取的部分也会一次性赔付给受益人。
例如,30岁男性年交10万、10年缴费,
60岁起每年可领约12.57万元,若70岁身故,剩余9年的113万元未领金额仍能给到家人。
消除了大家对“保费白交”的担忧,尤其适合对寿命预期不高或希望给家人留保障的人群。
2、前20年5倍保额领取
保证领取期内(如60-79岁),每年领取金额为基本保额的5倍,是普通养老年金的3-5倍。以35岁女性年交3万、10年缴费为例,
55岁起每年可领2.38万元,20年累计领取47.6万元(是总保费的1.6倍),足够覆盖旅游、医疗等大额支出。
这种“早多领早享受”的设计,完美匹配退休初期精力充沛、消费需求高的特点。
3、灵活缴费+低门槛
支持趸交、3/5/10/20年交,还可按性别选择缴至特定年龄(如女性至55岁),月交100元起投的门槛对工薪族非常友好。
例如,刚工作的年轻人可选择“交至60岁”的分期模式,每月存几百元,退休后就能拥有稳定的现金流。
二、臻享年年2024养老年金险适合谁买?
1、退休初期高消费人群
前20年的高额年金领取,可以满足大家旅游、兴趣培养等需求。
例如60-70岁每年领12.57万元,足够支撑多次海外旅行或高端医疗支出。
2、长寿风险担忧者
保证领取20年的设计,确保无论寿命长短,至少能拿回1.6倍保费,彻底对冲“人活着钱没了”的风险。
3、稳健型投资者
收益写入合同,不受市场波动影响,适合风险承受能力低、追求确定性的人群。
例如,30岁男性投保后,68岁即可拿回本金,且现金价值持续至80岁。
4、养老规划起步晚的人群
60岁前均可投保,且支持“交至65岁”的灵活缴费,50岁投保仍可通过15年分期实现养老储备。
二、奶爸总结
臻享年年2024养老年金险是一款“退休前半场的黄金跳板”,其高领取、强保证和灵活性在市场上独具优势,尤其适合50-70岁年龄段、注重退休初期生活品质的人群。
如果你追求 “早领、多领、领得稳”,且能接受后期收益的局限性,这款值得大家选择。
如果你想了解更多年金险产品,可以看看这篇:
如果大家挑选保险有什么困难,可以扫码关注:奶爸保公众号 进行1对1咨询,现在关注“奶爸保”公众号,回复“官网”,还可以免费领取价值199元的保障大礼包哦,让您买保险变得更简单。
臻享年年2024养老年金险好吗?适合谁买?
这位朋友你好,关于臻享年年2024养老年金险好吗,适合谁买的问题,奶爸在这里整理了有关臻享年年2024养老年金险的相关内容,希望对你有帮助:
一、 臻享年年2024养老年金险好吗?
1、保证领取20年
承诺保证领取20年,即使被保险人中途身故,未领取的部分也会一次性赔付给受益人。
例如,30岁男性年交10万、10年缴费,
60岁起每年可领约12.57万元,若70岁身故,剩余9年的113万元未领金额仍能给到家人。
消除了大家对“保费白交”的担忧,尤其适合对寿命预期不高或希望给家人留保障的人群。
2、前20年5倍保额领取
保证领取期内(如60-79岁),每年领取金额为基本保额的5倍,是普通养老年金的3-5倍。以35岁女性年交3万、10年缴费为例,
55岁起每年可领2.38万元,20年累计领取47.6万元(是总保费的1.6倍),足够覆盖旅游、医疗等大额支出。
这种“早多领早享受”的设计,完美匹配退休初期精力充沛、消费需求高的特点。
3、灵活缴费+低门槛
支持趸交、3/5/10/20年交,还可按性别选择缴至特定年龄(如女性至55岁),月交100元起投的门槛对工薪族非常友好。
例如,刚工作的年轻人可选择“交至60岁”的分期模式,每月存几百元,退休后就能拥有稳定的现金流。
二、臻享年年2024养老年金险适合谁买?
1、退休初期高消费人群
前20年的高额年金领取,可以满足大家旅游、兴趣培养等需求。
例如60-70岁每年领12.57万元,足够支撑多次海外旅行或高端医疗支出。
2、长寿风险担忧者
保证领取20年的设计,确保无论寿命长短,至少能拿回1.6倍保费,彻底对冲“人活着钱没了”的风险。
3、稳健型投资者
收益写入合同,不受市场波动影响,适合风险承受能力低、追求确定性的人群。
例如,30岁男性投保后,68岁即可拿回本金,且现金价值持续至80岁。
4、养老规划起步晚的人群
60岁前均可投保,且支持“交至65岁”的灵活缴费,50岁投保仍可通过15年分期实现养老储备。
二、奶爸总结
臻享年年2024养老年金险是一款“退休前半场的黄金跳板”,其高领取、强保证和灵活性在市场上独具优势,尤其适合50-70岁年龄段、注重退休初期生活品质的人群。
如果你追求 “早领、多领、领得稳”,且能接受后期收益的局限性,这款值得大家选择。
如果你想了解更多年金险产品,可以看看这篇:
如果大家挑选保险有什么困难,可以扫码关注:奶爸保公众号 进行1对1咨询,现在关注“奶爸保”公众号,回复“官网”,还可以免费领取价值199元的保障大礼包哦,让您买保险变得更简单。
-
一生中意终身寿险好不好?保障+收益+灵活度全解析
2025-11-12 18:00:17
-
复星保德信星颐(分红型)养老年金保险,适合哪些人买?
2025-11-12 16:00:32
-
中国人寿2026开门红年金险值得买吗?一文深度解析
2025-11-12 14:07:56
-
福有余2025是哪个公司的?给孩子买好不好?
2025-11-12 09:28:10
-
2025年快返型年金险合集:存本取息+终身领,灵活减保超省心
2025-11-10 10:50:13
查看更多所用,不泄露任何第三方
或用于其他用途